

作品包括:
Word版说明书1份,共37页,约11000字
开题报告一份
外文翻译一份
CAD版本图纸,共6张

摘 要
本设计主要介绍了一种包装机械,贴标机的工作原理及贴标装置主要零部件的设计过程,对其传动系统进行设计校核,且对供送、分瓶和贴标进行了设计计算。本次设计主要用于贴圆柱身瓶的不干胶标签。该机适用于食品、调味品、药品、酒类、油品、化妆品等其他行业的各种圆瓶贴标.
其特点是能够完成自动贴标、抚平等工作,生产效率高。整机以精巧的设计,除去机械上不必要的复杂与笨重,以套装式组立保养和维修无需专业人才即可完成,需要更换产品时,只要简单的调整,便可立刻上线生产。主要技术特点:输瓶带与本机同步驱动全自动工作进度控制,机电一体化的技术保证了贴标准确、稳定、可靠和高效。
关键词:自动,贴标
目 录
第一章 绪论---------------------------------------------------------------------------------------------------------1
1.1贴标机背景和发展-----------------------------------------------------------------------------------------------2
1.2本课题的目的和意义------------------------------------------------------------------------------------------3
1.3本课题的设计要求----------------------------------------------------------------------------------------------3
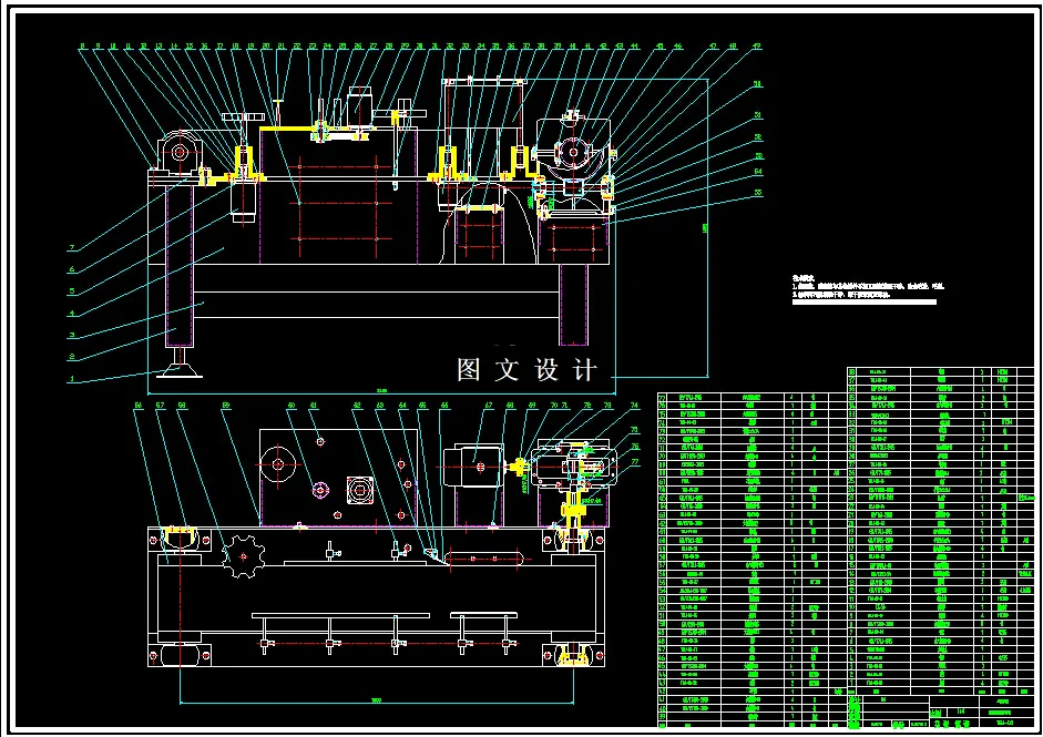
第二章 传送带设计-----------------------------------------------------------------------------------------4
2.1滚筒选型------------------------------------------------------------------------------------------4
2.2选择电机-----------------------------------------------------------------------------------------------------4
2.3分配传动比---------------------------------------------------------------------------------------6
2.4传动装置的运动和动力参数的计算-----------------------------------------------------------------------6
2.5蜗杆传动的设计---------------------------------------------------------------------------7
2.6输入轴设计计算------------------------------------------------------------------------------------------9
2.7输出轴设计计算-----------------------------------------------------------------------------------------------11
2.8减速器的润滑与密封的选择--------------------------------------------------------------------------------12
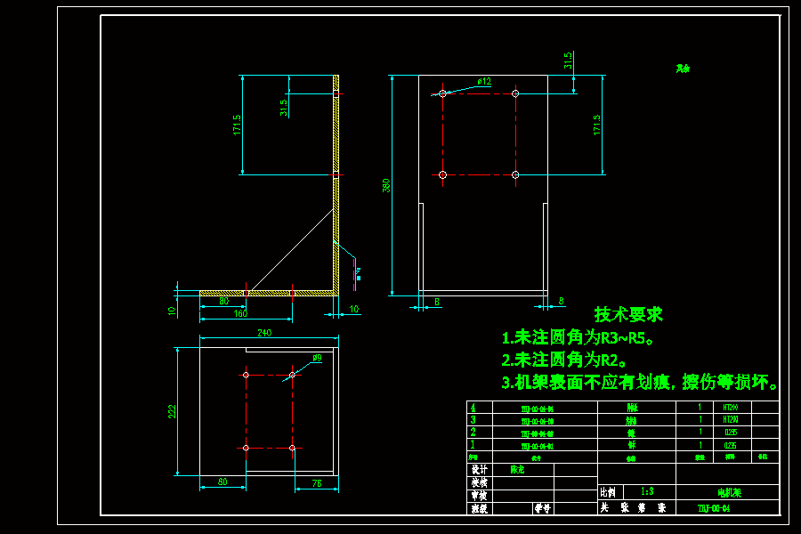
2.9减速器箱体结构尺寸---------------------------------------------------------------------------------13
第三章 分瓶装置设计-----------------------------------------------------------------------14
3.1分瓶步进电机选型----------------------------------------------------------------------------------14
第四章 放标装置设计----------------------------------------------------------------------------------16
4.1收标步进电机选型--------------------------------------------------------------------------------------16
4.2 同步带设计----------------------------------------------------------------------------------------17
第五章 贴标装置设计-------------------------------------------------------------------------------------20
5.1贴标运动数学模型与参数设计------------------------------------------------------------------20
5.2滚贴步进电机选型-------------------------------------------------------------------------------------------20
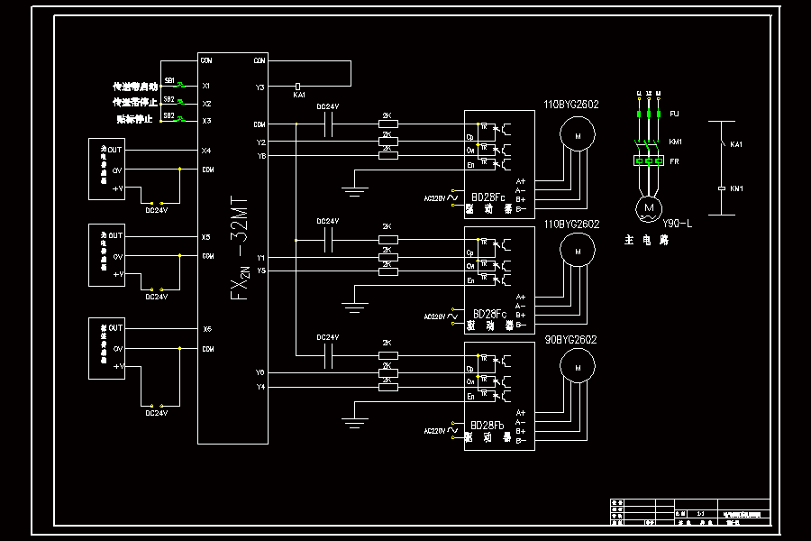
第六章步进电机驱动器和传感器的选择-----------------------------------------------23
6.1步进电动机驱动器的选择-----------------------------------------------------------------------------23
6.2 传感器的选择----------------------------------------------------------------------------------------------25
第七章PLC控制系统的设计----------------------------------------------------------------------27
7.1贴标机控制要求--------------------------------------------------------------------------------------------27
7.2控制系统的设计方案--------------------------------------------------------------------------------27
7.3 PLC类型选择----------------------------------------------------------------------------------------------------27
7.4 PLC的I/O分配-------------------------------------------------------------------------------------------------28
7.5 PLC控制流程图---------------------------------------------------------------------------------------------29
7.6 PLC控制程序-----------------------------------------------------------------------------------------30
7.7 外部接线图------------------------------------------------------------------------------------------------------31
文献参考--------------------------------------------------------------------------------------------------------------32
致谢----------------------------------------------------------------------------------------------------------------------33
温馨提示:
1、题目前面的备注【字母数字编号】为本站整理分类的编号,与课题内容无关,请选题时忽视;
2、若题目上备注三维,则表示文件里包含三维源文件,由于三维组成零件数量较多,为保证预览截图的简洁性,本站将三维文件夹进行了打包。三维及CAD预览截图,均为本站电脑打开软件进行截图的,保证能够打开,下载原件超高清,下载后解压即可;
3、本站所有资源如无特殊说明,都需要本地电脑安装Office2007。图纸软件为AutoCAD,PROE,UG,SolidWorks,CATIA等;
4、本站所有图文资料仅供用户学习参考,不作为任何商用或其他用途;
5、本站不保证下载资源的准确性、安全性和完整性, 不包修改,不支持退换,同时也不承担用户因使用这些下载资源对自己和他人造成任何形式的伤害或损失;
6、 下载文件中如有侵权或不适当内容,请与我们联系,我们立即纠正。