

作品包括:
Word设计说明书1份,共76页,约22000字
中期报告一份
开题报告一份
外文翻译一份
CAD版本图纸,共8张

摘要
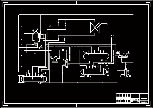
本设计是小型装配式冷库的制冷系统设计。主要任务是完成冷间制冷系统的设计。在设计中,以库体大小,贮藏品种,环境条件进行设计。对于各种制冷机及其辅助设备的选用做了技术比较分析选型。并绘制机房装配图,管道布置图。并对制冷系统的安装、试压、试漏、及管道的保温问题做了简单说明。
关键词:制冷系统 重力供液 直接冷却 防水防湿
目录
前言:冷库技术改造设计方案的探讨 1
1 设计基本资料 3
1. 设计题目 3
1. 2本设计为条件 3
2 冷库制冷方案的确定 4
2.1 确定冷库制冷方案 4
2.1.1 确定冷库制冷方案的意义 4
2.1.2 确定冷酷制冷方案的内容 4
2.1.3 确定冷库制冷方案的依据 4
2.1.4 确定冷库制冷方案的原则 5
2.2 确定冷库制冷系统的压缩形式和冷凝器的配置 5
2.2.1 确定冷库制冷系统压缩级数 5
2.2.2 制冷压缩机类型的确定 6
2.2.3 冷凝器类型的确定 6
2.3 确定冷库制冷系统的供液方式 7
3 装配式冷库库体设计 9
3.1 库型选择 9
3.2 隔热材料的选择 11
3.3 防潮层的选择 14
3.4 隔热层厚度的设计 15
3.5 防潮防水层设计 17
3.6 冷库设计的注意问题 20
3.7 室内装配式冷库的尺寸设计 22
3.8 空气冷却方式及其装置 23
4 库房冷负荷的计算 24
4.1 冷库的容量确定 25
4.2 库房的负荷计算 25
1)围护结构传入热量计算 26
2)货物热量的计算 27
3)通风换气热量计算 29
4)电机运行热的计算 31
5) 冷库操作热量的计算 31
6) 冷库机械负荷的计算 34
5 冷库制冷机器设备的选型计算 35
5.1 制冷压缩机的选型计算 36
5.2 冷凝器的选型计算 43
5.3 冷却设备的选型计算 44
5.4 节流阀的选型设计 45
5.5 贮液器的设计与选型 46
5.5.1 贮氨器的选型 46
5.5.2 集油器的选型 47
5.6 空气分离器的选型; 48
5.7 洗涤式油分离器选型 49
5.8 低压循环桶选型 50
5.9 蒸发器与冷风机的选型 52
5.10 冷凝器的选型 54
6 制冷管道设计 56
6.1 氨制冷系统管道设计要求 56
6.1.1 对管道、阀件及连接件的一般要求 56
6.1.2 管道内允许的流速和压降 59
6.1.3 氨管道布置原则 60
6.2 系统管径确定 60
6.3 管道的隔热及保温层设计 61
6.4 制冷管道布置 63
7 冷库制冷装置自动控制 64
7.1 温度控制器的选择 64
7.2 压力控制器的选择 64
7.3 流量控制器 65
7.4 液位控制器 65
8.1 制冷压缩机的安装 66
8.2 冷凝器的安装 66
8.3 蒸发器的安装 67
8.4 氨液分离器和循环贮液器的安装 68
8.5 阀类的安装 68
9 参考资料 70
致 谢 71
10 附件:系统原理图 2
温馨提示:
1、题目前面的备注【字母数字编号】为本站整理分类的编号,与课题内容无关,请选题时忽视;
2、若题目上备注三维,则表示文件里包含三维源文件,由于三维组成零件数量较多,为保证预览截图的简洁性,本站将三维文件夹进行了打包。三维及CAD预览截图,均为本站电脑打开软件进行截图的,保证能够打开,下载原件超高清,下载后解压即可;
3、本站所有资源如无特殊说明,都需要本地电脑安装Office2007。图纸软件为AutoCAD,PROE,UG,SolidWorks,CATIA等;
4、本站所有图文资料仅供用户学习参考,不作为任何商用或其他用途;
5、本站不保证下载资源的准确性、安全性和完整性, 不包修改,不支持退换,同时也不承担用户因使用这些下载资源对自己和他人造成任何形式的伤害或损失;
6、 下载文件中如有侵权或不适当内容,请与我们联系,我们立即纠正。