

作品描述:
Word版说明书一份,35页,12000字左右.
CAD版本图纸,共4张:
目 录
第一章 绪论 ………………………………………………………………………………1
第二章 自动涂胶机的总体结构设计 ……………………………………………………2
一 设计任务和内容 ………………………………………………………………………2
二 设计要求 ………………………………………………………………………………2
三 自动涂胶机总体方案的拟定 …………………………………………………………2
四 自动涂胶机的主要技术参数 …………………………………………………………3
第三章 自动涂胶机机械部分设计………………………………………………………5
一 总体结构设计 …………………………………………………………………………5
二 传动装置设计 …………………………………………………………………………5
(一)电机和连轴器的选取 ……………………………………………………………6
(二)滚珠丝杠及丝杠螺母的选取 ………………………………………………………8
(三) 滚动导轨的选取 …………………………………………………………………10
(四) 步进电机的选择与校核 …………………………………………………………11
(五) 涂胶弯臂的螺栓强度校核 ………………………………………………………13
(六) 涂胶夹具的设计…………………………………………………………………13
(七) 变速齿轮的设计 …………………………………………………………………14
第四章 硬件及接口电路的设计…………………………………………………………16
一 概述……………………………………………………………………………………16
二 主要芯片的说明及接口简图…………………………………………………………16
1 8031引角说明 ……………………………………………………………………16
2 程序存储器的扩展…………………………………………………………………18
3 I/O口的扩展 ………………………………………………………………………19
4 8255A的外部引线与内部结构 ……………………………………………………20
5 8279芯片的接口引线 ……………………………………………………………22
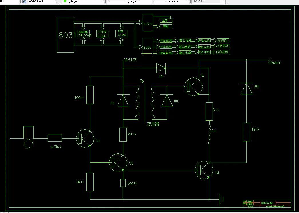
三 驱动电路设计…………………………………………………………………………26
(一)概论 ………………………………………………………………………………26
(二)驱动电路设计及说明 ……………………………………………………………25
1 驱动电路原理 ……………………………………………………………………27
2 驱动电路源部分……………………………………………………………………27
四 控制面板………………………………………………………………………………29
第五章、自动涂胶机执行程序设计………………………………………………………31
(一)涂胶轨迹的确定……………………………………………………………………31
(二)涂胶的程序框图……………………………………………………………………31
第六章 结论………………………………………………………………………………32
第七章 设计体会 ………………………………………………………………………33
致 谢 …………………………………………………………………………………34
参考文献 …………………………………………………………………………………35
温馨提示:
1、题目前面的备注【字母数字编号】为本站整理分类的编号,与课题内容无关,请选题时忽视;
2、若题目上备注三维,则表示文件里包含三维源文件,由于三维组成零件数量较多,为保证预览截图的简洁性,本站将三维文件夹进行了打包。三维及CAD预览截图,均为本站电脑打开软件进行截图的,保证能够打开,下载原件超高清,下载后解压即可;
3、本站所有资源如无特殊说明,都需要本地电脑安装Office2007。图纸软件为AutoCAD,PROE,UG,SolidWorks,CATIA等;
4、本站所有图文资料仅供用户学习参考,不作为任何商用或其他用途;
5、本站不保证下载资源的准确性、安全性和完整性, 不包修改,不支持退换,同时也不承担用户因使用这些下载资源对自己和他人造成任何形式的伤害或损失;
6、 下载文件中如有侵权或不适当内容,请与我们联系,我们立即纠正。