

作品包括:
Word版说明书1份,共37页,约20000字
开题报告一份
外文翻译一份
PPT答辩一份
CAD版本图纸,共5张
琼脂压榨机液压系统设计
摘要
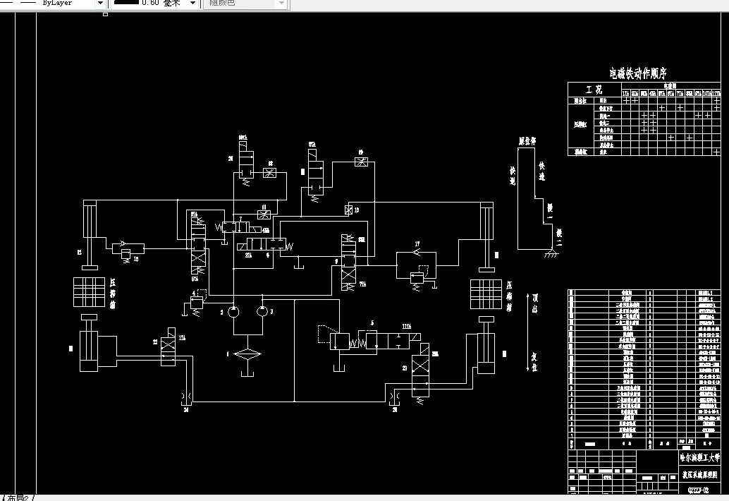
本文的第一部分是设计一个压榨缸及顶出缸的液压系统,采用液压传动主要是因为其具有工作比较平稳,体积小,反应快,输出功率大,易于实现自动化和过载保护等优点。
本液压系统所要完成的任务是琼脂压榨,液压系统的设计所要实现的是压榨缸的快速前进→工作进给→快速退回→原位停止的加工过程。以及顶出缸的顶出→复位的加工过程。
在整个液压传动机构中,泵源选用了双联叶片泵供油,低压泵(大流量)用于快速进给和快速退回,高压泵(小流量)用于工作进给,优点是流量均匀,旋转平稳,噪音小,控制简便。由于本液压传动系统属于小功率系统,调速方式采用了调速阀式进口节流调速回路,其速度换接方式为电磁阀的快慢速换接回路。定位夹紧系统采用了单项顺序阀的夹紧方式,可以保证系统工作可靠性。
压榨机的电控制部分采用PLC进行控制,优点是快速、敏捷、便于操作控制,根据压榨机的工作顺序制定PLC顺序功能图,运用“起保挺”方法将顺序功能图转化为梯形图。
关键词 液压系统;组合机床;PLC控制器
目录
摘要 I
Abstract II
第1章 绪论 1
1.1 液压传动发展概况和特点 1
1.1.1 液压传动发展 1
1.1.2 液压传动概况 1
1.1.3 液压传动特点 2
1.2 PLC在工业中的应用和组成 3
1.2.1 PLC在工业中的应用 3
1.2.2 PLC的基本组成 4
1.3 课题研究的意义和目的 4
1.3.1 课题研究的意义 4
1.3.2 课题研究的目的 5
1.4 本文所要研究的内容 5
第2章 液压系统设计及计算 6
2.1 压榨缸的选择 6
2.1.1 压榨缸的工作要求 6
2.1.2 压榨缸的工况分析 6
2.2 顶出缸的选择 9
2.2.1 顶出缸的工作要求 9
2.2.2 顶出缸的工况分析 9
2.3 齿轮泵的选择 11
2.4 电动机的选择 12
第3章 液压站的设计 13
3.1 设计 13
3.2 液压集成块及其设计 13
3.3 底板的设计 14
3.3.1 顶盖的设计 14
3.3.2 集成块的设计 14
3.4 油箱的设计 15
3.4.1 液压油箱有效容量的确定 15
3.4.2 液压油箱的结构设计 16
3.5 液压站的结构设计 19
3.5.1 液压泵与电机安装方式 19
3.5.2 液压泵的安装以及液压泵和电动机的联轴器 20
3.5.3 液压站的结构设计 20
3.6 液压系统清洗、使用与维护 20
3.6.1 清洗液压系统 20
3.6.2 系统的使用和维护 21
第4章 液压系统的PLC控制 22
4.1 PLC和继电器-接触器的比较 22
4.2 选择PLC产品 22
4.3 PLC和继电器-接触器的比较 23
4.4 选择PLC产品 23
4.5 系统控制要求 24
4.6 可编程控制系统设计 25
4.6.1 基本单元 25
4.6.2 确定系统的总点数 25
4.6.3 确定PLC的型号 25
4.6.4 CPU及工作方式 25
4.6.5 工作电源 25
4.6.6 输入/输出及状态显示 26
4.6.7 扩展单元 26
4.6.8 S7-200的地址分配方法 26
4.6.9 I/O地址分配 27
4.7 PLC外部接线图 28
结论 30
致谢 31
参考文献 32
附录 33
温馨提示:
1、题目前面的备注【字母数字编号】为本站整理分类的编号,与课题内容无关,请选题时忽视;
2、若题目上备注三维,则表示文件里包含三维源文件,由于三维组成零件数量较多,为保证预览截图的简洁性,本站将三维文件夹进行了打包。三维及CAD预览截图,均为本站电脑打开软件进行截图的,保证能够打开,下载原件超高清,下载后解压即可;
3、本站所有资源如无特殊说明,都需要本地电脑安装Office2007。图纸软件为AutoCAD,PROE,UG,SolidWorks,CATIA等;
4、本站所有图文资料仅供用户学习参考,不作为任何商用或其他用途;
5、本站不保证下载资源的准确性、安全性和完整性, 不包修改,不支持退换,同时也不承担用户因使用这些下载资源对自己和他人造成任何形式的伤害或损失;
6、 下载文件中如有侵权或不适当内容,请与我们联系,我们立即纠正。