

作品包括:
Word版说明书1份,共66页,约25000字
外文翻译一份
CAD版本图纸,共7张
PROE三维图一份
智能无线控制小车设计
摘要
智能作为现代社会的新产物,是以后的发展方向,他可以按照预先设定的模式在一个特定的环境里自动的运作,无需人为管理,便可以完成预期所要达到的或是更高的目标。随着计算机、网络、机械电子、信息、自动化以及人工智能等技术的飞速发展,移动机器人的研究进入了一个崭新的阶段。目前,智能移动机器人,无人自主车等领域的研究进入了应用的阶段,随着研究的深入,对移动机器人的自主导航能力,实时监控功能,动态避障策略和时间等方面提出了更高的要求。本次设计的简易智能小车,采用AT89C51单片机作为小车的检测和控制核心;采用无线蓝牙来实现对小车运动的状态的控制;采用霍尔元件来测量小车运行速度,旋转角度;采用智能手机来实现小车的视频传输模块。无线控制模块使小车具备启动停止,加减速、转向等功能;视频传输模块使小车具备实时监控,定位等功能;最后将两者通过单片机联系到一起,实现所智能无线控制小车的基本功能。
本设计的智能小车结构简单,技术发展成熟,较容易实现,但各模块之间的联系、软件设计以及整个系统的优化都具有很大的灵活性。不管采用什么思路,智能化、人性化,一定程度在小车上得以体现。
关键词 蓝牙控制模块;霍尔元件;太阳能电池板;单片机
目录
摘要 I
Abstract II
第1章 绪论 1
1.1 课题背景 1
1.2 智能小车的研究现状 2
1.3 本章小节 2
第2章 智能小车的可行性分析 4
2.1 题目分析 4
2.2 方案选择 4
2.3 总体方框图 5
2.4 本章小节 6
第3章 硬件设计 7
3.1 主控模块的设计 7
3.1.1 单片机的内部结构 8
3.1.2 单片机的引脚功能 8
3.1.3 单片机最小系统 9
3.2 无线通讯模块设计 12
3.2.1 蓝牙模块的选择 13
3.2.2 蓝牙模块BF10 13
3.3 小车车体设计 16
3.3.1 小车车体的结构设计 16
3.3.2 电机及驱动的选用 17
3.4 摄像头云台设计 20
3.4.1 云台电机及其驱动的选择 21
3.4.2 云台的结构设计 23
3.5 无线视频传输模块设计 24
3.6 电源模块设计 26
3.6.1 太阳能电池板 26
3.6.2 电源测试 27
3.6.3 实际应用 32
3.7 转向与转速的闭环控制 33
3.7.1 霍尔元件 34
3.7.2 转速测量方法 35
3.8 本章小节 36
第4章 软件设计 37
4.1 模糊控制算法 37
4.1.1 模糊理论的发展和原理 37
4.1.2 智能小车中的模糊算法 37
4.2 软件设计框图 37
4.3 软件程序设计的部分原程序 39
4.4 程序的烧写过程 40
4.5 本章小节 42
第5章 制作和调试 43
5.1 使用的仪表和软件 43
5.2 系统制作 43
5.3 系统调试 43
5.3.1 硬件调试 43
5.3.2 软件调试 44
5.3.3 联合调试 45
5.4 本章小节 45
致谢 46
参考文献 47
附录A 翻译文献 48
附录B 小车机械结构三维模型图 61
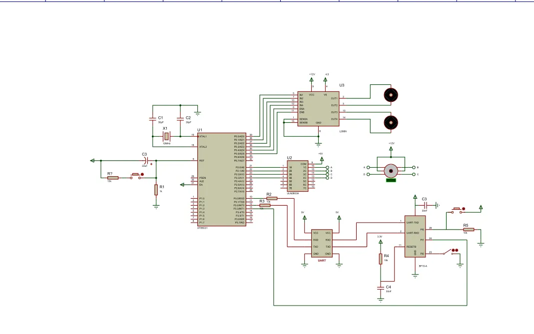
附录C 智能小车控制电路图 62
温馨提示:
1、题目前面的备注【字母数字编号】为本站整理分类的编号,与课题内容无关,请选题时忽视;
2、若题目上备注三维,则表示文件里包含三维源文件,由于三维组成零件数量较多,为保证预览截图的简洁性,本站将三维文件夹进行了打包。三维及CAD预览截图,均为本站电脑打开软件进行截图的,保证能够打开,下载原件超高清,下载后解压即可;
3、本站所有资源如无特殊说明,都需要本地电脑安装Office2007。图纸软件为AutoCAD,PROE,UG,SolidWorks,CATIA等;
4、本站所有图文资料仅供用户学习参考,不作为任何商用或其他用途;
5、本站不保证下载资源的准确性、安全性和完整性, 不包修改,不支持退换,同时也不承担用户因使用这些下载资源对自己和他人造成任何形式的伤害或损失;
6、 下载文件中如有侵权或不适当内容,请与我们联系,我们立即纠正。