

作品包括:
说明书一份,共42页,约15000字
CAD版本图纸,共9张
目 录
第一章 绪论 1
1.1 自动回转刀架的设计研究背景 1
1.2 自动回转刀架的市场分析 2
1.3 设计自动回转刀架的意义 2
第二章 自动回转刀架总体设计 4
2.1 总体设计方案的确定 4
2.2 减速机传动机构的设计选用 6
2.3 刀体锁紧以及精准定位机构的选型 7
2.4 刀架抬起机构的选型 7
第三章 自动回转刀架的工作原理 8
3.1自动回转刀架的工作原理 8
3.2 蜗杆的选型 10
3.3 蜗杆副的选型 11
第四章 主要传动部件的设计计算 12
4.1 蜗杆副的设计计算 12
4.2 螺杆的主要参数与几何尺寸的选用及计算 16
4.3 蜗杆轴的设计计算 17
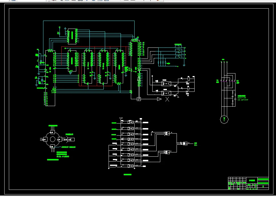
第五章 自动回转刀架的电气控制部分 23
5.1 硬件电路的控制 23
5.2 控制电路软件的设计 26
第六章 结论与展望 36
致谢 37
参考文献 38
温馨提示:
1、题目前面的备注【字母数字编号】为本站整理分类的编号,与课题内容无关,请选题时忽视;
2、若题目上备注三维,则表示文件里包含三维源文件,由于三维组成零件数量较多,为保证预览截图的简洁性,本站将三维文件夹进行了打包。三维及CAD预览截图,均为本站电脑打开软件进行截图的,保证能够打开,下载原件超高清,下载后解压即可;
3、本站所有资源如无特殊说明,都需要本地电脑安装Office2007。图纸软件为AutoCAD,PROE,UG,SolidWorks,CATIA等;
4、本站所有图文资料仅供用户学习参考,不作为任何商用或其他用途;
5、本站不保证下载资源的准确性、安全性和完整性, 不包修改,不支持退换,同时也不承担用户因使用这些下载资源对自己和他人造成任何形式的伤害或损失;
6、 下载文件中如有侵权或不适当内容,请与我们联系,我们立即纠正。