

作品包括:
说明书一份,共36页,约12000字
CAD版本图纸,共7张
目 录
摘 要 3
前 言 4
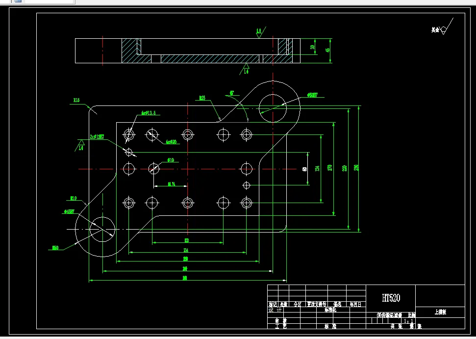
自行车脚蹬外板 5
1 冲压件的工艺性 7
1.1冲压件的工艺性分析 7
1.2工艺方案的确定 7
2 排样方案的设计 8
2.1排样 8
2.2条料宽度和导料板间距的确定 8
2.3材料利用率 9
3冲裁工艺力及压力中心的计算 11
3.1冲裁力的计算 11
3.2翻孔的计算 12
3.3整形力的计算 15
3.4压力中心的计算 16
4 压力机的选择 16
5 模具中主要尺寸的计算 17
6 编制工艺卡片 22
7 模具结构设计 24
8 模具主要零部件的设计 25
8.1定位方式的选择 25
8.2卸料、出件方式的选择 25
8.3导向方式的选择 26
9 模具的装配、调试和检测 29
9.1模具的装配 29
9.2冲裁模具的调试 30
9.3模具的检测 30
10 模具材料的选用要求和选择原则 32
10.1冷冲模材料的选用要求 32
10.2 材料的选用原则 33
致 谢 34
参考文献 35
温馨提示:
1、题目前面的备注【字母数字编号】为本站整理分类的编号,与课题内容无关,请选题时忽视;
2、若题目上备注三维,则表示文件里包含三维源文件,由于三维组成零件数量较多,为保证预览截图的简洁性,本站将三维文件夹进行了打包。三维及CAD预览截图,均为本站电脑打开软件进行截图的,保证能够打开,下载原件超高清,下载后解压即可;
3、本站所有资源如无特殊说明,都需要本地电脑安装Office2007。图纸软件为AutoCAD,PROE,UG,SolidWorks,CATIA等;
4、本站所有图文资料仅供用户学习参考,不作为任何商用或其他用途;
5、本站不保证下载资源的准确性、安全性和完整性, 不包修改,不支持退换,同时也不承担用户因使用这些下载资源对自己和他人造成任何形式的伤害或损失;
6、 下载文件中如有侵权或不适当内容,请与我们联系,我们立即纠正。