

作品包括:
Word版设计说明书1份,共37页,约7700字
CAD版本图纸,共3张
Proe三维图一份

摘要
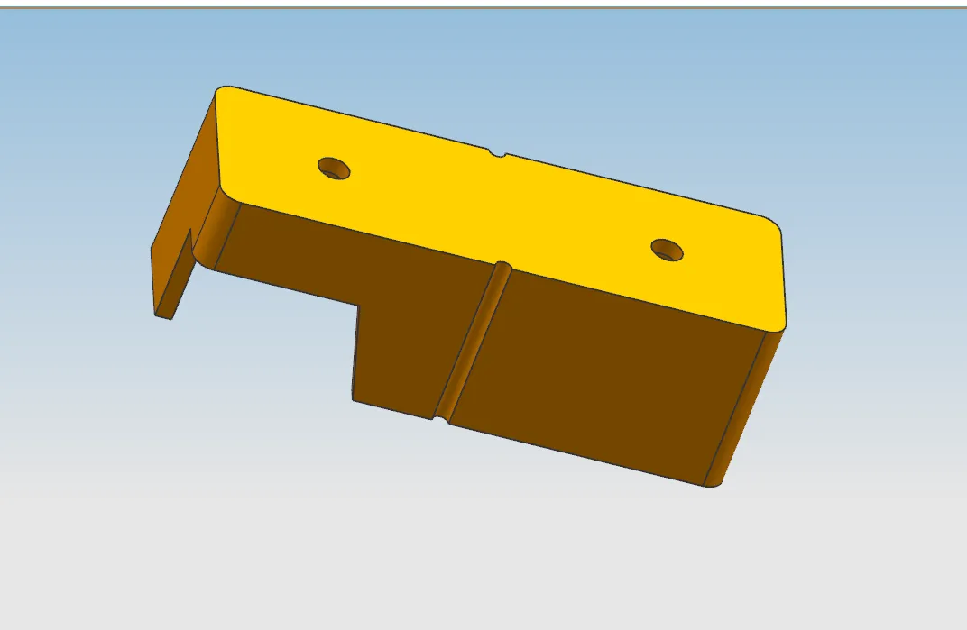
本文主要以CAD2010软件分别摩托车后视镜外壳进行了合理的设计。然后对现有产品使用材料跟铝合金材料进行对比,还对铝合金各系列材料进行分析,从而选择最佳材料来加工。根据Proe5.0软件进行三维模型的设计,在proe5.0中应用草绘、拉伸、边界混合、实体化和抽壳等命令对设计好的图样进行绘制。先是从造型设置到摩托车后视镜金属外壳的模型轮廓的草绘,再到边界混合对曲面进行生成,再通过分型面对上壳、中壳和下壳进行拆分。然后把Proe5.0做好的三维图以曲面形式和IGS格式保存副本,通过UG NX打开,进行刀路的一个设计。其中主要是对外壳进行了毛坯设置,刀具选择,参数选择后,再进行上壳正面粗加工刀路设计,正面精加工刀路设计,轮廓的切除,外形轮廓粗加工的刀路设计和反面精加工刀路设计。设计完刀路后进行刀路的仿真和输出路径,把输出的正反面路径放到carver400TE机床进行实际加工。其中需要的工件进行平口钳的固定和手轮试切,反面固定时还需要用上石膏进行固定,再进行加工。加工后对上壳进行一个打磨,用砂纸把毛刺祛除,保证产品光滑。从这次设计中得出总结和对又对自己这次有所帮助的老师进行感谢。
温馨提示:
1、题目前面的备注【字母数字编号】为本站整理分类的编号,与课题内容无关,请选题时忽视;
2、若题目上备注三维,则表示文件里包含三维源文件,由于三维组成零件数量较多,为保证预览截图的简洁性,本站将三维文件夹进行了打包。三维及CAD预览截图,均为本站电脑打开软件进行截图的,保证能够打开,下载原件超高清,下载后解压即可;
3、本站所有资源如无特殊说明,都需要本地电脑安装Office2007。图纸软件为AutoCAD,PROE,UG,SolidWorks,CATIA等;
4、本站所有图文资料仅供用户学习参考,不作为任何商用或其他用途;
5、本站不保证下载资源的准确性、安全性和完整性, 不包修改,不支持退换,同时也不承担用户因使用这些下载资源对自己和他人造成任何形式的伤害或损失;
6、 下载文件中如有侵权或不适当内容,请与我们联系,我们立即纠正。