

作品包括:
Word版设计说明书1份
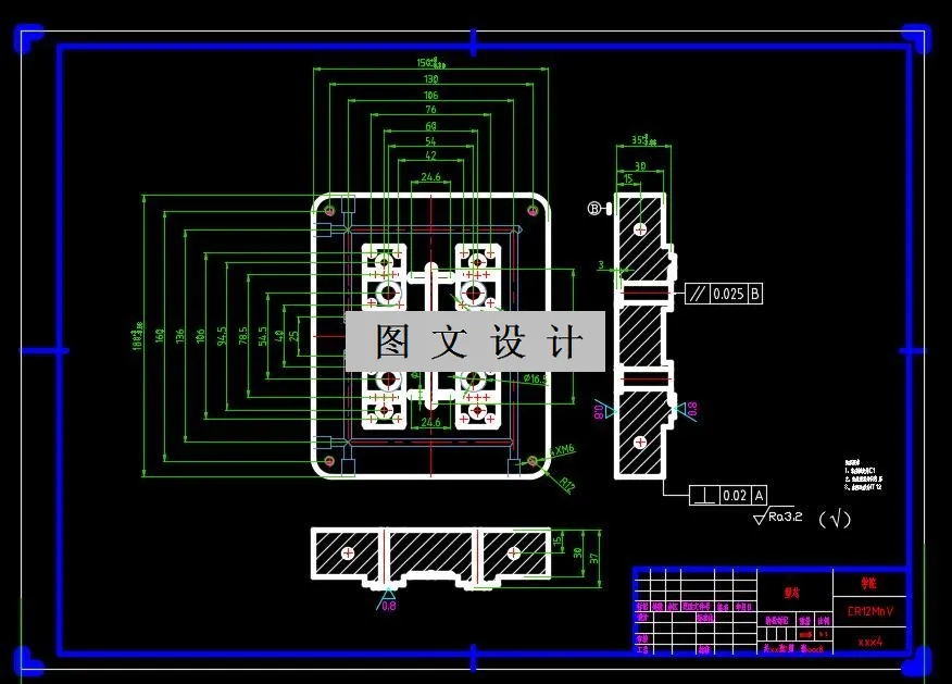
CAD版本图纸,共3张
UG三维图一份
摘要
结合塑料划时代的需要以及在人类生活中方方面面的渗透,本次毕业设计根据塑料在生活中的应用并通过自身在塑料方面学习到的一些比较浅薄的知识来设计出应用在生活中比较常见的塑料制件,从而达到对塑料的一个方方面面的认识以及达到一个只是输出的过程。本次毕业设计主要任务是外壳注塑模具的设计,也就是设计一副注塑模,以实现自动化提高产量。1459249
温馨提示:
1、题目前面的备注【字母数字编号】为本站整理分类的编号,与课题内容无关,请选题时忽视;
2、若题目上备注三维,则表示文件里包含三维源文件,由于三维组成零件数量较多,为保证预览截图的简洁性,本站将三维文件夹进行了打包。三维及CAD预览截图,均为本站电脑打开软件进行截图的,保证能够打开,下载原件超高清,下载后解压即可;
3、本站所有资源如无特殊说明,都需要本地电脑安装Office2007。图纸软件为AutoCAD,PROE,UG,SolidWorks,CATIA等;
4、本站所有图文资料仅供用户学习参考,不作为任何商用或其他用途;
5、本站不保证下载资源的准确性、安全性和完整性, 不包修改,不支持退换,同时也不承担用户因使用这些下载资源对自己和他人造成任何形式的伤害或损失;
6、 下载文件中如有侵权或不适当内容,请与我们联系,我们立即纠正。