

作品包括:
word说明书一份,共39页,约15000字
CAD版本图纸,共3张
目录
1 绪论 1
1.1 数控设备与技术现状[1] 1
1.1.1 数控设备 1
1.1.2 数控技术 2
1.1.3 对我国数控技术和产业化发展的战略思考 3
1.2 数控机床发展概况[2] 4
1.2.1 数控机床的一般原理 4
1.2.2 机床数控系统的分类 7
1.2.3 国内数控机床的特点[1] 9
1.2.4 国外数控机床状况分析[1] 10
1.2.5 数控机床的发展预测[1] 11
1.3 本文的选题及主要研究内容 11
1.3.1 本文的选题 11
1.3.2 主要研究内容 12
2 机械部分改造 1
2.1 设计方案的确定 12
2.2.1纵向进给系统的计算与设计 13
2.2.2 横向进给系统的计算与设计 21
3 电气部分改造 25
3.1步进电机选用的基本原则[4] 25
3.2步进电机的选择[4] 26
3.2.1 纵向进给系统步进电机的确定 26
3.2.2 横向进给系统步进电机的确定 26
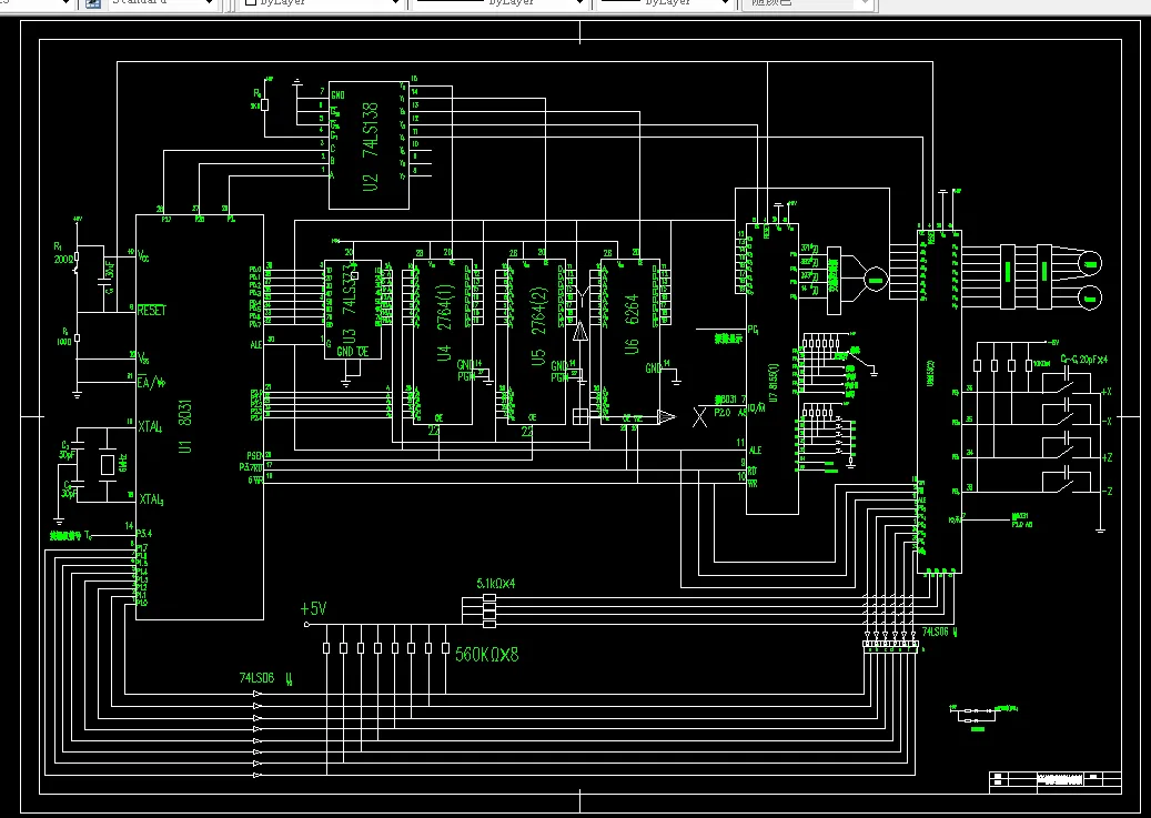
3.3 数控系统的硬件电路设计 27
3.3.1 数控系统基本硬件组成 [4] 27
3.3.2 单片机控制系统的设计[11] 28
3.5 功率放大电路[4] 30
参考文献: 32
附 录 33
5 软件编程 33
致 谢 37
温馨提示:
1、题目前面的备注【字母数字编号】为本站整理分类的编号,与课题内容无关,请选题时忽视;
2、若题目上备注三维,则表示文件里包含三维源文件,由于三维组成零件数量较多,为保证预览截图的简洁性,本站将三维文件夹进行了打包。三维及CAD预览截图,均为本站电脑打开软件进行截图的,保证能够打开,下载原件超高清,下载后解压即可;
3、本站所有资源如无特殊说明,都需要本地电脑安装Office2007。图纸软件为AutoCAD,PROE,UG,SolidWorks,CATIA等;
4、本站所有图文资料仅供用户学习参考,不作为任何商用或其他用途;
5、本站不保证下载资源的准确性、安全性和完整性, 不包修改,不支持退换,同时也不承担用户因使用这些下载资源对自己和他人造成任何形式的伤害或损失;
6、 下载文件中如有侵权或不适当内容,请与我们联系,我们立即纠正。