

作品包括:
说明书一份,95页,19000字左右.
翻译一份
CAD版本图纸,共17张:
建筑设计CAD图,共9张
结构设计CAD图,共8张
摘 要
本次毕业设计是一幢行政办公楼,主要进行的是结构设计部分。结构设计简而言之就是用结构语言来表达工程师所要表达的东西。结构语言就是结构师从建筑及其它专业图纸中所提炼简化出来的结构元素,包括基础、墙、柱、梁、板、楼梯、大样细部图等等。然后用这些结构元素来构成建筑物或构筑物的结构体系,包括竖向和水平的承重及抗力体系,再把各种情况产生的荷载以最简洁的方式传递至基础。
结构设计的阶段大体可以分为三个阶段:
一 结构方案阶段:根据建筑的重要性,建筑所在地的抗震设防烈度,工程地质勘查报告,建筑场地的类别及建筑的高度和层数来确定建筑的结构形式,本工程采用的是框架结构;
二 结构计算阶段:包括荷载计算、内力计算和构件计算;
三 施工图设计阶段:根据上述计算结果,来最终确定构件布置和构件配筋以及根据规范的要求来确定结构构件的构造措施。
关键词: 结构设计;荷载计算;节点验算;
目录
1 绪 论……………………………………………………………..1
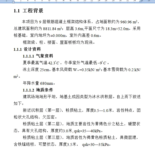
1.1 工程背景……………………………………………………...….……1
1.1.1 设计资料……….………………………………..…………………2
1.1.2 材料 ……………….………………………………………….……2
1.2 工程特点..……………..……………………….…………….…….…2
1.3 本章小结..……………..……………………….…………….…….…3
2 结构设计……………………………………………………..……….4
2.1 框架结构设计计算………………………………………………...…4
2.1.1工程概况………………………..……………………………….…4
2.1.2设计资料…………………………..………………………….……4
2.1.3 梁柱截面、梁跨度及柱高度的确定………………………………5
2.1.4荷载计算…………………………..………………………….……7
2.1.5水平地震作用下框架的侧向位移验算…………………………13
2.1.6水平地震作用下横向框架的内力分析…………………………18
2.1.5竖向荷载作用下横向框架的内力分析…………………………23
2.1.8内力组合…………………………..………………………….……36
2.1.9截面设计…………………………..………………………….……46
2.2 板的计算……………………………………………...……...…69
2.2.1 设计资料…………………………………………………..………69
2.2.2 楼面板………………………………………..…………..………69
2.2.3 屋面板………………………………………..…………..………74
2.3 楼梯设计……………………………………………...……...…79
2.3.1计算简图及截面尺寸……………………………………….……79
2.3.2 设计资料…………………………………………………..………80
2.3.3 梯段板计算………………………………………………..………80
2.3.4 平台板计算………………………………………………..………81
2.3.5 平台梁计算………………………………………………..………82
2.4 基础设计…………………………………………………………..83
2.4.1 设计资料………………………………………………..………83
2.4.2基础截面确定…………………………………………..………83
2.4.3基础梁内力计算………………………………………..………84
2.5本章小结…………………………………………………………..88
3. 结 论……………………………………….………………..………89
致 谢………………………………………..…………………..….....90
参考文献…………………………………….………………...………..91
温馨提示:
1、题目前面的备注【字母数字编号】为本站整理分类的编号,与课题内容无关,请选题时忽视;
2、若题目上备注三维,则表示文件里包含三维源文件,由于三维组成零件数量较多,为保证预览截图的简洁性,本站将三维文件夹进行了打包。三维及CAD预览截图,均为本站电脑打开软件进行截图的,保证能够打开,下载原件超高清,下载后解压即可;
3、本站所有资源如无特殊说明,都需要本地电脑安装Office2007。图纸软件为AutoCAD,PROE,UG,SolidWorks,CATIA等;
4、本站所有图文资料仅供用户学习参考,不作为任何商用或其他用途;
5、本站不保证下载资源的准确性、安全性和完整性, 不包修改,不支持退换,同时也不承担用户因使用这些下载资源对自己和他人造成任何形式的伤害或损失;
6、 下载文件中如有侵权或不适当内容,请与我们联系,我们立即纠正。