

作品包括:
Word版说明书1份,共28页,约12000字
任务书一份
工序卡4张
工艺过程卡1张
CAD版本图纸,共7张

摘要
本次设计内容涉及了机械制造工艺及机床夹具设计、金属切削机床、公差配合与测量等多方面的知识。
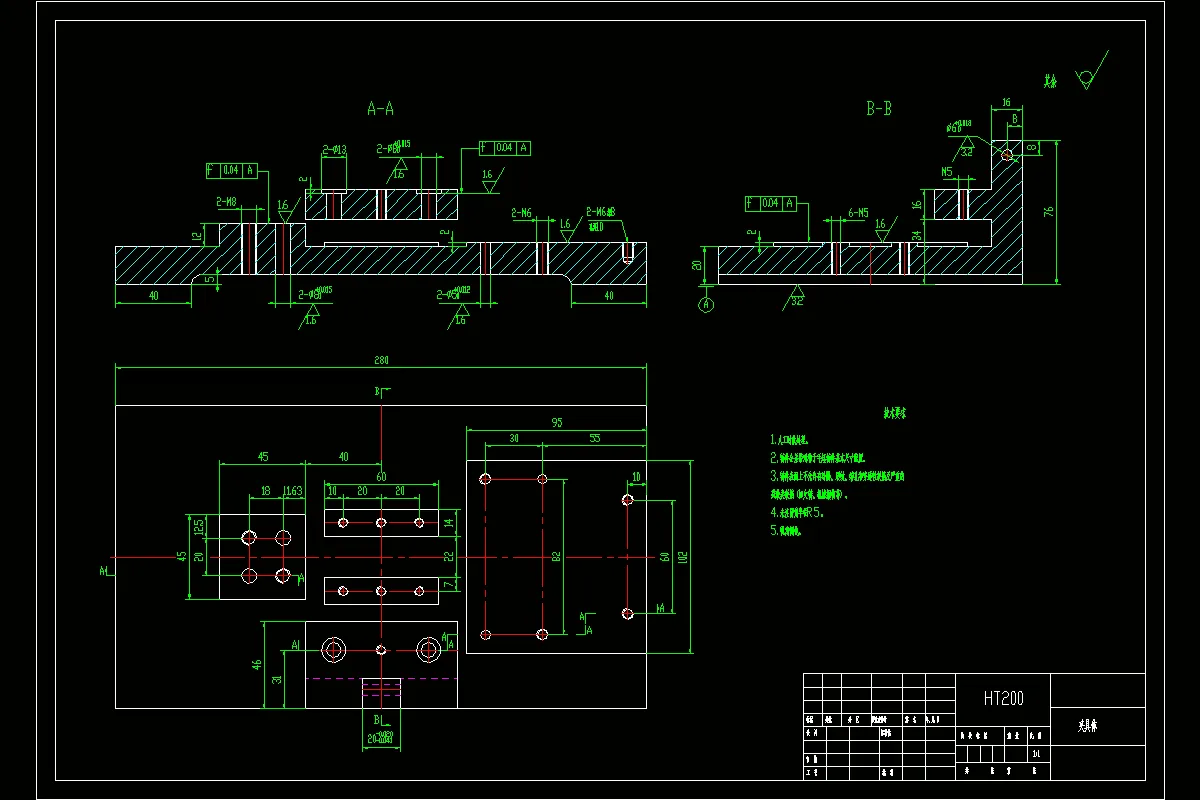
柴油机喷油嘴压板的加工工艺规程及其钻、粗铰、精铰2-Φ9孔的工装夹具设计,包括零件加工的工艺设计、工序设计以及专用夹具设计三部分。在工艺设计中要首先对零件进行分析,了解零件的工艺再设计出毛坯的结构,并选择好零件的加工基准,设计出零件的工艺路线;接着对零件各个工步的工序进行尺寸计算,关键是决定出各个工序的工艺装备及切削用量;然后进行专用夹具的设计,选择设计出夹具的各个组成部件,如定位元件、夹紧元件、引导元件、夹具体与机床的连接部件以及其它部件;计算出夹具定位时产生的定位误差,分析夹具结构的合理性与不足之处,并在以后设计中注意改进。
关键词:柴油机喷油嘴压板、夹具设计
目录
摘要1
Abstract 2
第1章机床夹具简介3
1.1机床夹具的主要功能3
1.2机床夹具的组成3
1.3夹具设计的基本要求3
1.4钻床夹具简介4
第2章柴油机喷油嘴压板的工艺分析9
2.2柴油机喷油嘴压板的分析9
2.2毛坯的选择9
2.3基准的选择9
第3章工艺规程设计11
3.1加工余量的确定11
3.2制定工艺路线11
2.3工时的计算12
第4章钻床夹具设计17
4.1工件自由度分析17
4.2夹紧机构17
4.3定位误差设计19
4.3.1定位误差19
4.3.2产生定位误差的原因19
4.3.3定位误差的计算20
4.4.1确定夹具体22
4.4.2确定联接体22
4.5绘制夹具装配图22
总结25
参考文献26
温馨提示:
1、题目前面的备注【字母数字编号】为本站整理分类的编号,与课题内容无关,请选题时忽视;
2、若题目上备注三维,则表示文件里包含三维源文件,由于三维组成零件数量较多,为保证预览截图的简洁性,本站将三维文件夹进行了打包。三维及CAD预览截图,均为本站电脑打开软件进行截图的,保证能够打开,下载原件超高清,下载后解压即可;
3、本站所有资源如无特殊说明,都需要本地电脑安装Office2007。图纸软件为AutoCAD,PROE,UG,SolidWorks,CATIA等;
4、本站所有图文资料仅供用户学习参考,不作为任何商用或其他用途;
5、本站不保证下载资源的准确性、安全性和完整性, 不包修改,不支持退换,同时也不承担用户因使用这些下载资源对自己和他人造成任何形式的伤害或损失;
6、 下载文件中如有侵权或不适当内容,请与我们联系,我们立即纠正。