

作品包括:
说明书1份,共67页,约31000字左右
CAD版本本图纸,共3张
摘 要
现代数控机床是未来工厂自动化的基础。数控化设计范围大、潜力大、投资少、见效快,促进制造业技术进步的重要手段。因此,数控系统设计车床的研究具有重要意义。
本文在叙述了数控技术的历史、现状和发展的基础上,通过机床设计的总体思想,提出了数控化设计的技术方案和新数控系统的选型配置方案;提高了传动的精度,重新设计机床的控制逻辑,通过对伺服系统的分析,完成了机床各主要参数的优化和匹配。
关键词:Φ550mm,数控车床,机床,设计,数控系统。
目 录
摘 要 II
Abstract III
第1章 数控机床发展概述 1
1.1数控机床 1
1.1.1数控机床的特点 1
1.1.2数控机床的发展简史 1
1.1.3数控机床的分类 2
1.1.4数控机床的组成 6
1.1.5数控机床的数字控制 6
1.1.6数控机床的伺服机构 7
1.1.7数控机床的关键零部件 7
1.1.8数控机床的发展方向 8
1.2数控机床的工艺范围及加工精度 9
1.2.1工艺范围 9
1.2.2加工精度 9
1.3数控机床的经济分析 10
1.4数控机床的发展趋向 12
第2章 数控机床总体方案的制订及比较 14
2.1 总体方案比较 14
2.1.1系统运动方式的确定 15
2.1.2控制方式的选择 15
2.2 总体方案确定 15
2.2.1 系统的运动方式伺服系统的选择 15
2.2.2 数控系统 15
2.2.3 机械传动方式 16
第3章 确定切削用量及选择刀具 16
3.1科学选择数控刀具 16
3.1.1选择数控刀具的原则 16
3.1.2选择数控车削用刀具 17
3.2 设置刀点和换刀点 17
3.3 确定切削用量 18
3.3.1确定主轴转速 18
3.3.2确定进给速度 18
3.3.3 确定背吃刀量 19
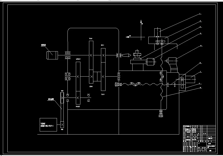
第4章 Φ550mm传动系统图的设计 19
4.1主传动系统的设计要求 19
4.2总体设计 19
4.2.1 拟定传动方案 19
4.2.2 选择电机 21
4.2.3 主运动调速范围的确定、计算各轴计算转速、功率和转矩 23
4.2.4 转速图 25
4.3传动皮带的设计和选定 26
4.3.1 同步带传动设计 26
4.4轴系部件的结构设计 28
4.4.1 I轴结构设计 28
4.4.2 II轴结构设计 32
4.4.3电磁摩擦离合器的计算和选择 38
第5章 尾座部分的设计 39
5.1尾座套筒的设计 40
5.2尾座体的设计 40
5.3尾座顶尖的设计 41
5.4液压缸的设计 41
5.5尾座导轨的设计 41
5.6尾座孔系设计 42
5.6.1配合 42
5.6.2套筒孔的设计 43
5.6.3孔和键的设计 43
5.7挠度、转角、液压缸内径、锁紧力的计算及校核 44
5.7.1挠度的计算 45
5.7.2转角的计算 45
5.7.3压板处螺栓直径的校核 45
5.7.4液压缸内径的校核 46
5.7.5尾座锁紧力的验算 47
第6章 微机数控系统的设计 47
6.1 微机数控系统的设计纲要 47
6.1.1 硬件电路设计 47
6.1.2 软件电路设计 48
6.2 8031单片机及其扩展 49
6.2.1 8031单片机的简介 49
6.2.2 8031单片机的系统扩展 50
6.2.3 存储器扩展 52
6.2.4 I/O口的扩展 53
6.2.5 步进电机驱动电路 54
6.2.6 脉冲分配器(环行分配器) 55
6.2.7 光电隔离电路 55
6.2.8 功率放大器 55
6.2.9 其他辅助电路 56
结 论 58
参考文献: 59
致 谢 60
温馨提示:
1、题目前面的备注【字母数字编号】为本站整理分类的编号,与课题内容无关,请选题时忽视;
2、若题目上备注三维,则表示文件里包含三维源文件,由于三维组成零件数量较多,为保证预览截图的简洁性,本站将三维文件夹进行了打包。三维及CAD预览截图,均为本站电脑打开软件进行截图的,保证能够打开,下载原件超高清,下载后解压即可;
3、本站所有资源如无特殊说明,都需要本地电脑安装Office2007。图纸软件为AutoCAD,PROE,UG,SolidWorks,CATIA等;
4、本站所有图文资料仅供用户学习参考,不作为任何商用或其他用途;
5、本站不保证下载资源的准确性、安全性和完整性, 不包修改,不支持退换,同时也不承担用户因使用这些下载资源对自己和他人造成任何形式的伤害或损失;
6、 下载文件中如有侵权或不适当内容,请与我们联系,我们立即纠正。