

作品包括:
word说明书一份,共54页,约23000字
任务书一份
开题报告一份
外文翻译一份
CAD版本图纸,共5张
摘 要
液压传动是用液体作为工作介质来传递能量和进行控制的传动方式。液压传动和气压传动称为流体传动,是根据17世纪帕斯卡提出的液体静压力传动原理而发展起来的一门新兴技术,是工农业生产中广为应用的一门技术。
如今,流体传动技术水平的高低已成为一个国家工业发展水平的重要标志。液压传动凭借与其他传动方式相比较具有独特的技术优势,应用领域几乎囊括了国民经济各工业部门。近30年来,由于控制技术、微电子技术、计算机技术、传感检测技术及材料科学的发展,极大的推动了液压传动与控制技术的发展,使其成为集传动、控制、计算机、传感检测、机电液为一体化的全新的自动控制技术。
本设计根据液压系统的技术指标对数控车床液压传动系统进行整体方案设计,对其功能和工作原理进行动力分析和运动分析,初步确定了系统各回路的基本结构及主要元件,按照所给机构性能参数和液压性能参数进行元件的选择计算,通过对系统性能的验算和发热校核,以满足该车床所要达到的要求。
关键词:液压;数控车床;尾座
目 录
摘 要 III
ABSTRACT IV
目 录 V
1 绪论 1
1.1 研究背景和意义 1
1.2 国内外数控机床的发展现状 1
1.2.1 国外数控机床发展现状 1
1.2.2 国内数控机床发展现状 2
1.3 液压传动的发展趋势 4
2 数控车床的介绍 6
2.1 数控车床的总体方案 6
2.2 数控车床总体布局图 7
3 数控车床对液压系统的要求 8
3.1 液压控制的动作 8
3.1.1 卡盘的松开,卡紧 8
3.1.2 尾座套筒的伸缩运动 8
3.2 需要设计的内容 8
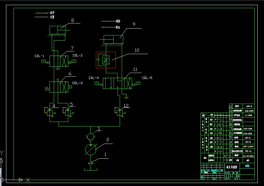
3.2.1 液压系统图 8
3.2.2 液压站装置图 9
3.2.3 尾座设计 9
4 液压控制部分的设计 11
4.1 基本方案的确定 11
4.1.1 油路循环方式的分析与选择 11
4.1.2 调速方案的分析与选择 12
4.1.3 油路形式的分析和选择 13
4.1.4 液压回路的分析,选择与合成 13
4.1.5 液压原理图的拟定于设计 13
4.2 液压装置的设计 15
4.2.1 液压控制方式确定 15
4.2.2 液压站设计 16
5 液压油箱的设计 17
5.1 液压油箱有效容积的确定 17
5.2 液压油箱的外形尺寸 17
5.3 液压油箱的结构设计 17
5.3.1 隔板 17
5.3.2 吸油管与回油管 17
5.3.3 防止杂质侵入 20
5.3.4 顶盖及清洗孔 22
5.3.5 液压指示 23
5.3.6 液压油箱得起吊 23
5.3.7 液压油箱得防锈 23
5.3.8 液压油箱的加热与冷却 23
6 结 论 25
致 谢 26
参考文献 29
附 录 30
温馨提示:
1、题目前面的备注【字母数字编号】为本站整理分类的编号,与课题内容无关,请选题时忽视;
2、若题目上备注三维,则表示文件里包含三维源文件,由于三维组成零件数量较多,为保证预览截图的简洁性,本站将三维文件夹进行了打包。三维及CAD预览截图,均为本站电脑打开软件进行截图的,保证能够打开,下载原件超高清,下载后解压即可;
3、本站所有资源如无特殊说明,都需要本地电脑安装Office2007。图纸软件为AutoCAD,PROE,UG,SolidWorks,CATIA等;
4、本站所有图文资料仅供用户学习参考,不作为任何商用或其他用途;
5、本站不保证下载资源的准确性、安全性和完整性, 不包修改,不支持退换,同时也不承担用户因使用这些下载资源对自己和他人造成任何形式的伤害或损失;
6、 下载文件中如有侵权或不适当内容,请与我们联系,我们立即纠正。