

作品包括:
Word版说明书1份,共53页,约14000字
CAD版本图纸,共5张
摘要
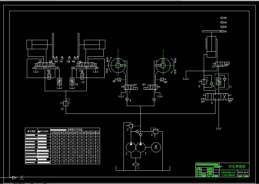
本次毕业设计的题目是“液压半自动钻铣组合机床”。本组合机床要求能实现钻中心孔和铣两端面,能进行手动和自动控制,铣削头能作10mm的微调。本人的设计的主要内容是:进行了机床总体布局设计;对机床的进给和传动部分进行了设计;机床料架的夹紧方案的选取和设计;对机床液压系统进行了设计,绘制了液压原理图;最后根据液压图和系统的工作循环,设计了电气控制系统,并编制了PLC 程序图。
通过此设计,本机床完全能满足设计要求,与传统的机床相比,本机床具有自动化程度高,生产率高,精度高等优点。
目 录
摘 要 错误!未定义书签。
Abstract 错误!未定义书签。
第一章 引 言 错误!未定义书签。
第二章 设计题目简介及总体方案确定 6
2.1 题目简介 6
2.1.1 设计题目 6
2.1.2 题目简介 6
2.1.3设计参数及性能要求 6
2.1.4现场加工设备简介 6
2.2机床设计方案确定 7
2.3液压系统的设计原则和设计依据 8
2.4组合机床及其自动线电气控制系统设计 9
第三章 铣削用量的选择和铣削力的计算 10
3.1加工工件简介 10
3.2铣削用量选择及铣削力的计算 10
3.3钻削用量选择及钻削力的计算 12
第四章 料架的设计 13
4.1料架的组成及其工作原理 14
4.1.1 料架的组成 14
4.1.2 料架的工作原理 14
4.2 V型块的设计 14
4.2.1 V型块外形尺寸确定 14
4.2.2 V型块的夹紧力计算 15
4.3左右螺旋丝杠的设计 16
4.4变速器的设计 20
4.4.1变速器传动比分配 20
4.4.2变速器齿轮设计 20
4.5轴的设计 21
4.5.1丝杠螺杆轴的设计 21
4.5.2单叶片摆动液压马达输出轴的设计 22
第五章 液压系统的设计计算 22
5.1动力滑台部分 2错误!未定义书签。
5.1.1 动力和运动参数分析 2错误!未定义书签。
5.1.2 工作负载分析 2错误!未定义书签。
5.1.3 负载图和速度图的绘制 24
5.1.4 液压缸主要参数确定 25
5.2动力钻头部分 29
5.2.1 动力和运动参数分析 29
5.2.2 工作负载分析 30
5.2.3 负载图和速度图的绘制 31
5.2.4钻轴伸缩油缸的设计计算 32
5.2.5钻轴伸缩油缸缸筒的设计计算 32
5.3旋转油缸的设计计算 33
第六章 传动部分的设计计算 34
6.1电机的选择 35
6.2主轴直径的选择 35
6.3主轴箱传动齿轮的设计 36
6.3.1动力运动参数分配 36
6.3.2传动齿轮设计 37
第七章 组合机床电气控制系统的设计 44
7.1概述 45
7.2组合机床液压电气回路及其控制系统的设计 45
7.3机床加工总时间的确定 46
参考文献 48
致谢 49
温馨提示:
1、题目前面的备注【字母数字编号】为本站整理分类的编号,与课题内容无关,请选题时忽视;
2、若题目上备注三维,则表示文件里包含三维源文件,由于三维组成零件数量较多,为保证预览截图的简洁性,本站将三维文件夹进行了打包。三维及CAD预览截图,均为本站电脑打开软件进行截图的,保证能够打开,下载原件超高清,下载后解压即可;
3、本站所有资源如无特殊说明,都需要本地电脑安装Office2007。图纸软件为AutoCAD,PROE,UG,SolidWorks,CATIA等;
4、本站所有图文资料仅供用户学习参考,不作为任何商用或其他用途;
5、本站不保证下载资源的准确性、安全性和完整性, 不包修改,不支持退换,同时也不承担用户因使用这些下载资源对自己和他人造成任何形式的伤害或损失;
6、 下载文件中如有侵权或不适当内容,请与我们联系,我们立即纠正。