

作品包括:
说明书一份,共40页,约16000字
CAD版本图纸,共8张
摘 要
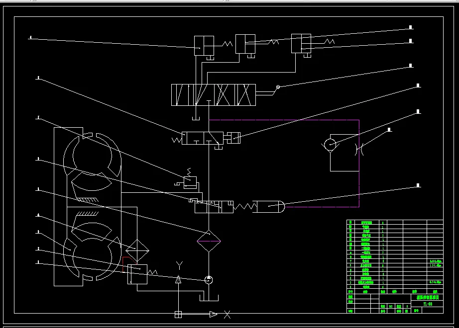
ZL50型装载机所使用的是行星式动力换挡变速箱。1.对行星式动力换挡变速箱进行分析,计算变速箱的总体参数;2.确定出变速箱各档传动比;3.对行星式变速箱齿轮进行布置设计,并画出变速箱总体布置图;4.针对行星式变速箱的结构设计,这是这次设计中最为重要的地方,通过计算出传动比,设计出变速箱的传动简图,然后进行配齿的计算,可以计算出齿圈、行星轮和太阳轮的齿数,并校核这些零部件的合理性。最后进行齿轮设计;5.对变速箱中轴承、轴、离合器的选择和设计。行星式有着比较显著的特点:运用到船底动力时可以实现功率分流:输入轴和输出轴具有同轴性采用合理的内啮合等,这都使变速箱体积减小。它可以作速度的增、减和变化运动,以及运动的合成和分解。这些功能对现代机械传动有着较为重要的意义。设计时对ZL50型装载机匹配了双涡轮液力变矩器。因为它的高效范围较宽,所以可以使设计的变速箱档位数减少,并简化变速箱结构。
关键词:轮式装载机、行星式变速箱
目 录
1 绪论 1
1.1 动力换挡行星变速箱 1
1.2 设计程序和公用归纳 2
2 传动机构设计 3
2.1 传动比的确定 3
2.2 传动简图的设计 7
2.3 简图设计的原则 7
2.4 传动简图的选择 8
2.5 传动路线 8
3 行星机构设计 9
3.1 配齿计算 9
3.2 选配齿轮 10
3.3 齿宽选取 11
3.4 可由上述的D和m的值计算出齿圈齿数 12
3.5 同心条件校核 12
3.6 计算各档行星构件的转速 13
4 轮的强度校核 14
4.1 太阳轮的转矩 14
4.2 受力分析 15
4.3 校核齿轮的弯曲疲劳强度 15
4.4 校核齿面接触疲劳强度 16
5 离合器设计 16
5.1 确定换档离合器的结构型式 16
5.2 确定主要参数 16
5.3 片式离合器的摩擦力矩的计算 19
5.4 离合器滑磨功验算 19
5.5 片式离合器油缸计算 20
6 齿轮设计 20
6.1 计算载荷的确定 20
6.2 齿轮的变位和修正 21
6.3 行星排各齿轮的几何尺寸 22
6.4 齿轮的强度验算 22
6.4.1 验算太阳轮与行星轮传动的强度 22
6.4.2 接触疲劳强度计算 23
6.4.3 验算行星轮与内齿圈传动的强度 24
6.4.4 接触疲劳强度计算 25
6.5 齿轮的材料,加工精度和形状 26
7 轴的设计 26
7.1 选择材料 26
7.2 初选轴径 27
7.3 轴的强度验算 27
7.4 轴的刚度验算 29
8 轴承的选择计算 31
8.1 轴承的选择原则 31
8.2 轴承的强度校核及寿命计算 31
致 谢 34
参考文献 35
温馨提示:
1、题目前面的备注【字母数字编号】为本站整理分类的编号,与课题内容无关,请选题时忽视;
2、若题目上备注三维,则表示文件里包含三维源文件,由于三维组成零件数量较多,为保证预览截图的简洁性,本站将三维文件夹进行了打包。三维及CAD预览截图,均为本站电脑打开软件进行截图的,保证能够打开,下载原件超高清,下载后解压即可;
3、本站所有资源如无特殊说明,都需要本地电脑安装Office2007。图纸软件为AutoCAD,PROE,UG,SolidWorks,CATIA等;
4、本站所有图文资料仅供用户学习参考,不作为任何商用或其他用途;
5、本站不保证下载资源的准确性、安全性和完整性, 不包修改,不支持退换,同时也不承担用户因使用这些下载资源对自己和他人造成任何形式的伤害或损失;
6、 下载文件中如有侵权或不适当内容,请与我们联系,我们立即纠正。