

作品包括:
说明书一份,共59页,约18000字
CAD版本图纸,共11张
摘 要
在当今大规模制造业中,随着工业自动化发展的需要,工业机器人在工业应用中越来越重要。企业为提高生产效率,保障产品质量,普遍重视生产过程的自动化程度,工业机器人作为自动化生产线上的重要成员,逐渐被企业所认同并采用。工业机器人的技术水平和应用程度在一定程度上反映了一个国家工业自动化水平。 本设计是一台三自由度的工业机器人,用于给相关设备运送物料。在控制器的作用下制动,它执行将工件从一条流水线拿到另一条流水线这一简单的动作,本文将对整个设计工作较全面的介绍和总结。
关键词:三自由度,工业机器人,制动
目 录
1 绪论------------------------------------------------------------------------------------------------------------------1
1.1 机械手的概述---------------------------------------------------------------------------------------------2
1.2 国内外研究现状与发展 ------------------------------------------------------------------------------2
1.3 课题设计要求---------------------------------------------------------------------------------------------3
2 机械手的总体设计方案----------------------------------------------------------------------------------4
2.1 机械手的设计要求---------------------------------------------------------------------------------------4
2.2 机械手的系统工作原理及组成----------------------------------------------------------------------4
2.3 工作要求-----------------------------------------------------------------------------------------------------5
2.4 总体方案拟定-----------------------------------------------------------------------------------------------5
2.5 设计技术参数----------------------------------------------------------------------------------------------6
3 机械手的机械系统设计----------------------------------------------------------------------------------8
3.1 机械手的运动概述---------------------------------------------------------------------------------------8
3.2 机械手的运动过程分析--------------------------------------------------------------------------------9
4 机械手的总体设计方案---------------------------------------------------------------------------------10
4.1 手部结构设计--------------------------------------------------------------------------------------------10
4.2 手部的分析与计算-------------------------------------------------------------------------------------11
4.3 气缸的设计-----------------------------------------------------------------------------------------------17
5 机械手的总体设计方案---------------------------------------------------------------------------------19
5.1 X轴小臂设计---------------------------------------------------------------------------------------------19
5.2 Y轴大臂设计---------------------------------------------------------------------------------------------27
6机械手腰部和基座结构设计及计算--------------------------------------------------------------35
6.1 结构设计---------------------------------------------------------------------------------------------------35
6.2 电动机的选取--------------------------------------------------------------------------------------------35
6.3 轴承的选择------------------------------------------------------------------------------------------------36
6.4 联轴器的选择---------------------------------------------------------------------------------------------37
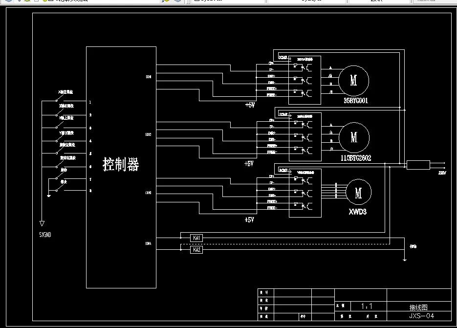
7 机械手的控制系统设计---------------------------------------------------------------------------------39
7.1 系统方案设计构成--------------------------------------------------------------------------------------39
7.2 单片机的选用---------------------------------------------------------------------------------------------40
7.3 驱动器的选择---------------------------------------------------------------------------------------------41
7.4 工作流程图及误差分析----------------------------------------------------------------------------44
结论---------------------------------------------------------------------------------------------------------------------53
参考文献-------------------------------------------------------------------------------------------------------------54
致谢---------------------------------------------------------------------------------------------------------------------55
温馨提示:
1、题目前面的备注【字母数字编号】为本站整理分类的编号,与课题内容无关,请选题时忽视;
2、若题目上备注三维,则表示文件里包含三维源文件,由于三维组成零件数量较多,为保证预览截图的简洁性,本站将三维文件夹进行了打包。三维及CAD预览截图,均为本站电脑打开软件进行截图的,保证能够打开,下载原件超高清,下载后解压即可;
3、本站所有资源如无特殊说明,都需要本地电脑安装Office2007。图纸软件为AutoCAD,PROE,UG,SolidWorks,CATIA等;
4、本站所有图文资料仅供用户学习参考,不作为任何商用或其他用途;
5、本站不保证下载资源的准确性、安全性和完整性, 不包修改,不支持退换,同时也不承担用户因使用这些下载资源对自己和他人造成任何形式的伤害或损失;
6、 下载文件中如有侵权或不适当内容,请与我们联系,我们立即纠正。