

作品包括:
说明书1份,共52页,约21000字左右
CAD版本本图纸,共4张
摘 要
本擦鞋机是采用红外线发射、接收、集成电路控制的新一代电器产品,设计合理、操作简便。伸脚既开,抽脚延时15秒关闭,全自动工作。您要做的就是把脚伸进擦鞋机,其他的事情全部由它来完成。
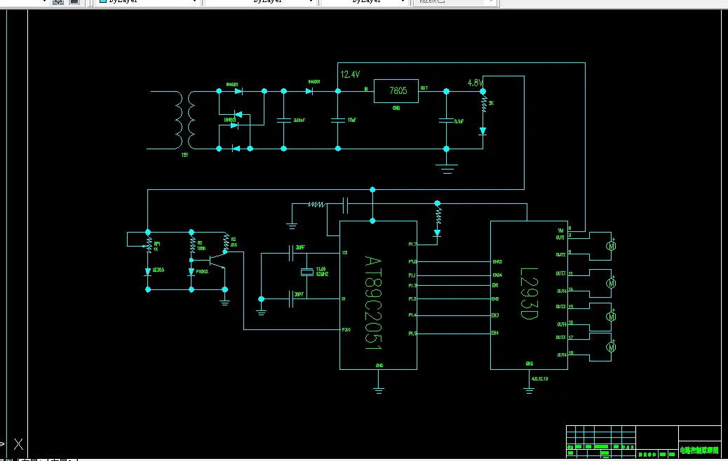
本设计应用单片机设计一个自动擦鞋机。基于单片机的自动擦鞋机的硬件构成包括变压器、稳压集成模块7805、红外发射与接收管、AT89C51芯片、L293D芯片等组成的电源电路、红外发射与接收电路、单片机系统控制电路、电机驱动电路和显示电路。单片机系统控制电路用来控制整个系统的正常运行,是整个系统的核心。该系统主要通过红外发射与接收电路检测信号,运用单片机的运算和处理能力来实现擦鞋机的转动,并通过显示电路显示其工作状态。
关键词:擦鞋机;自动投币机;滚动广告;单片机
目 录
摘 要 II
Abstract III
1 绪论 1
1.1 课题研究意义 1
1.2国外研究现状 2
1.3国内研究现状 3
2 自动擦鞋机的总体方案设计 5
2.1 方案一 5
2.2 方案二 5
2.3 方案三 5
2.4 方案的确定 5
2.5方案的特点 6
2.6本课题的设计 7
3 投币机部分结构设计 8
3.1 结构方案原理说明 8
3.2设计要求 16
3.2初步确定设计尺寸 16
3.3 电机功率计算 16
3.4 选择翻转轴的材料 17
3.5初算轴径 18
3.6 结构设计 18
3.7 校核轴和轴承 18
3.8 轴承寿命校核 21
3.9 键的设计与校核 21
4 滚动广告机构设计 22
4.1 整体概述说明 22
4.2齿轮模数选择 25
4.3齿轮结构设计 25
4.4 传动轴的直径估算 27
4.5确定各轴转速 27
4.6 传动轴直径的估算:确定各轴最小直径 27
4.7 键的选择 28
4.8 传动轴的校核 29
4.9 键的校核 29
4.10 齿轮校验 30
4.11 轴承的校核 32
4.12 轴组件设计 33
5 擦鞋机构设计 35
5.1 擦鞋主要结构原理 35
5.2电机的选择 36
5.3刷轮轴的设计 36
5.4 刷毛的设计 37
5.5 供油装置的结构设计 37
第6章 自动擦鞋机电路设计 38
6.1概述 38
6.2电源电路设计 38
6.3红外发射与接收电路 40
6.4红外发射与接收电路的工作原理 41
6.5电机驱动电路 42
6.6 电源电路的调试 43
结论 45
致 谢 46
参考文献 47
温馨提示:
1、题目前面的备注【字母数字编号】为本站整理分类的编号,与课题内容无关,请选题时忽视;
2、若题目上备注三维,则表示文件里包含三维源文件,由于三维组成零件数量较多,为保证预览截图的简洁性,本站将三维文件夹进行了打包。三维及CAD预览截图,均为本站电脑打开软件进行截图的,保证能够打开,下载原件超高清,下载后解压即可;
3、本站所有资源如无特殊说明,都需要本地电脑安装Office2007。图纸软件为AutoCAD,PROE,UG,SolidWorks,CATIA等;
4、本站所有图文资料仅供用户学习参考,不作为任何商用或其他用途;
5、本站不保证下载资源的准确性、安全性和完整性, 不包修改,不支持退换,同时也不承担用户因使用这些下载资源对自己和他人造成任何形式的伤害或损失;
6、 下载文件中如有侵权或不适当内容,请与我们联系,我们立即纠正。