

作品包括:
word版本说明书一份,共84页,约45000字
CAD版本图纸,共6张
摘 要
ABS系统可以显著提高或改善汽车紧急制动时的操控性和稳定性,缩短了制动距离,是一种新型的汽车电子控制产品,并得到了越来越广泛的应用。
本文以轿车为研究对象,展开对汽车ABS的研究。主要完成了以下的工作:
通过对单个车轮时的受力分析确定了影响车轮附着系数的主要因素;
通过比较电磁感应式轮速传感器和霍尔效应传感器的性能优缺点,采用并设计了霍尔效应式轮速传感器;
通过对控制结构的分析设计了以INTEL公司生产的80C196KC单片机为核心的实时控制系统,包括信号输入电路、控制输出电路、驱动电路等硬件部分;
经比较各种控制方案,确定了“逻辑门限制法”作为控制方案,并选用加速度和滑移率的组合作为控制参数。采用事件门限来计算车轮的转速。
本文通过学习比较根据所学只是设计了ABS控制系统。从理论上实现了ABS的控制功能,完成了设计要求。在设计过程中对汽车制动理论和制动装置有了较为深入的了解,扩大了自己的知识面,自己解决问题的能力也得到了提高。
关键词:防抱死制动系统 电子控制单元 门限值滑移率 轮速传感器
目 录
1 防抱死制动系统概述 1
1.1 ABS的功能 1
1.2 防抱死制动系统的发展历史 2
1.3 防抱死制动系统的发展趋势 3
1.4 国内ABS系统研究的理论状态和具有代表的ABS产品公司 5
2 防抱死制动系统基本原理 7
2.1 制动时汽车的运动 7
2.1.1 制动时汽车受力分析 7
2.1.2 车轮抱死时汽车运动情况 8
2.2 滑移率定义 10
2.3 滑移率与附着系数关系 10
2.4 制动时车轮运动方程 12
2.5 采用防抱死制动的必要性 13
2.6 防抱死制动系统的基本工作原理 14
3 防抱死制动系统硬件设计 18
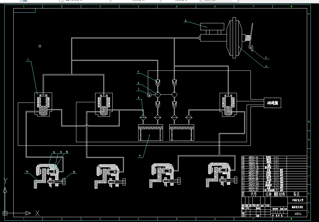
3.1 防抱死制动系统的布置形式与组成 18
3.1.1防抱死制动系统的布置形式 18
3.1.2防抱死制动系统的基本组成 21
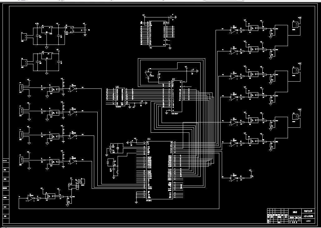
3.2 80C196KC最小系统 23
3.2.1 CPU简介 24
3.2.2 时钟电路设计 28
3.3 防抱死制动系统轮速传感器选择 29
3.3.1霍尔传感器的设计 32
3.3.2霍尔开关电路的选择 32
3.3.3传感器齿盘的设计 34
3.4 防抱死制动调压系统工作过程9 35
3.5 电源设计 39
3.6 信号输入电路设计 39
3.7 电磁阀驱动电路的设计 40
3.8 泵电机驱动电路的设计 43
3.9 ABS系统报警LED灯设计 44
3.10 EPROM和RAM的扩展 45
3.11故障诊断硬件电路设计 47
3.12硬件抗干扰设计 48
3.13车轮制动器的选择 52
4 防抱死制动系统软件设计 54
4.1 控制方案和控制参数的选取 55
4.2 控制参数及其计算 56
4.2.1门限减速度的求取 56
4.2.2门限加速度的求取 58
4.2.3路面识别技术 58
4.2.4车身参考速度的确定 58
4.3 控制过程 62
4.4 程序设计 65
5 结论与展望 67
5.1 研究工作总结 67
5.2 防抱死制动系统发展方向 67
参考文献 70
英文翻译 68
附录 77
致谢 84
温馨提示:
1、题目前面的备注【字母数字编号】为本站整理分类的编号,与课题内容无关,请选题时忽视;
2、若题目上备注三维,则表示文件里包含三维源文件,由于三维组成零件数量较多,为保证预览截图的简洁性,本站将三维文件夹进行了打包。三维及CAD预览截图,均为本站电脑打开软件进行截图的,保证能够打开,下载原件超高清,下载后解压即可;
3、本站所有资源如无特殊说明,都需要本地电脑安装Office2007。图纸软件为AutoCAD,PROE,UG,SolidWorks,CATIA等;
4、本站所有图文资料仅供用户学习参考,不作为任何商用或其他用途;
5、本站不保证下载资源的准确性、安全性和完整性, 不包修改,不支持退换,同时也不承担用户因使用这些下载资源对自己和他人造成任何形式的伤害或损失;
6、 下载文件中如有侵权或不适当内容,请与我们联系,我们立即纠正。