

作品包括:
说明书1份,共27页,约8200字左右
CAD版本图纸,共4张
履带拖拉机无级变速器设计(操纵机构设计)
摘 要
拖拉机工作条件复杂,外界负荷复杂多变,要求发动机或变速器能适时的改变转矩的大小或转速,以保证拖拉机的动力性和经济性。传统变速箱虽能通过换挡达到一定的要求,但其档位有限,无法实现无级变速。
液压机械无级变速器是一种液压功率流与机械功率流并联的新型转动装置,液压机械无级变速器是综合了机械传动高效率和液压传动无级变速两方面优点的新型传动机构。液压机械无级传动是一种多功率流传动系统,它将功率分为液压和机械两路传递即功率分流,分流机构分流后液压马达在正向和反向最大速度之间来回无级变速。其每一个行程和行星齿轮机构的一种工况相配合,最后,两路汇合成由若干无级调速段相衔接并组逐段升高的全程无级输出速度。液压元件只负担最大功率的一部分,其他功率都由机械路传递。这相当于将液压无级变速功率扩大,传动总效率相对于液压传动也显著提高,和液力机械传动相比,装载量最大可提高30%,燃油经济性最大可提高25%。其特点是通过机械传动实现功率转递,通过液压机械相结合实现无级变速。
目前,国外先进的拖拉机,工程车辆已经采用液压无级变速器。马达的最高转速对应着该段的末速度,当这段的末速度等于后一段的初速度及后一段初速度对应马达最高转速位置。此液压机械无级变速器必须与发动机合理匹配才能发挥其优势。匹配的关键是根据各种路况和发动机特性调节变速器的传动比,使发动机工作在最佳状态。
关键词:拖拉机,无级变速器,操纵机构
目 录
第一章 绪论....... .. .. .. .. ........ ..................1
第二章 液压机械无级变速器传递方案的确定...........2
§2.1 液压机械无级传动的原理及特点....................2
§2.1.1 液压传动原理................................2
§2.1.2 液压传动特点................................3
§2.2 液压机械无级变速器传递方案的选择................3
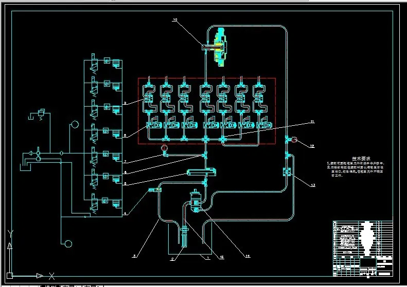
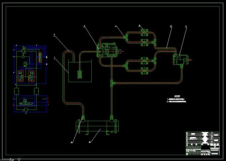
第三章 液压泵-液压马达调速油路的设计..............6
§3.1 变量泵与定量马达排量的确定.......... ...........6
§3.1.1 变量马达—定量泵所组成的油路...............6
§3.1.2 补油泵的选择...... .........................8
§3.1.3 液压油及油管的选择..........................9
§3.2 液压油路压力损失的确定..........................9
§3.2.1 液压油流动状态的确定........................9
§3.2.2 油路沿途压力损失的计算......................9
§3.2.3 局部压力损失..............................10
§3.3 油箱尺寸的确定................................ 10
§3.4 液压元件的选择................................11
第四章 液压机械无级变速器液压控制油路设计.........13
§4.1 油路设计.......................................13
§4.1.1 冷却与润滑油路.............................13
§4.1.2 液压元件的选择.............................14
§4.2 液压机械无级变速控制原理.......................14
§4.2.1 经济性换挡............... .................15
§4.2.2 动力性换挡................ ................17
第五章 结论............................................21
参考文献...............................................22
致谢.............. .. .. .. .. .. .. .... ................24
温馨提示:
1、题目前面的备注【字母数字编号】为本站整理分类的编号,与课题内容无关,请选题时忽视;
2、若题目上备注三维,则表示文件里包含三维源文件,由于三维组成零件数量较多,为保证预览截图的简洁性,本站将三维文件夹进行了打包。三维及CAD预览截图,均为本站电脑打开软件进行截图的,保证能够打开,下载原件超高清,下载后解压即可;
3、本站所有资源如无特殊说明,都需要本地电脑安装Office2007。图纸软件为AutoCAD,PROE,UG,SolidWorks,CATIA等;
4、本站所有图文资料仅供用户学习参考,不作为任何商用或其他用途;
5、本站不保证下载资源的准确性、安全性和完整性, 不包修改,不支持退换,同时也不承担用户因使用这些下载资源对自己和他人造成任何形式的伤害或损失;
6、 下载文件中如有侵权或不适当内容,请与我们联系,我们立即纠正。