

作品包括:
word说明书一份,共49页,约16000字
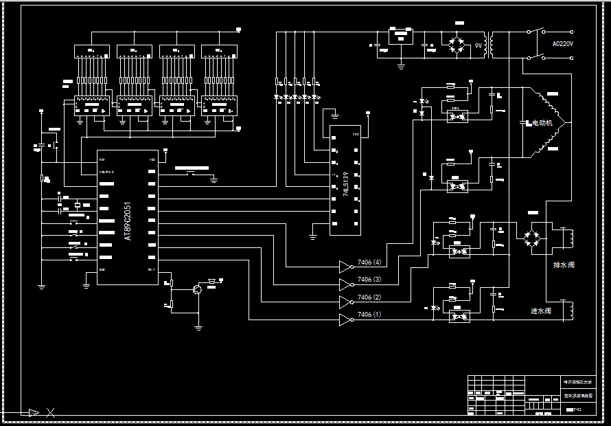
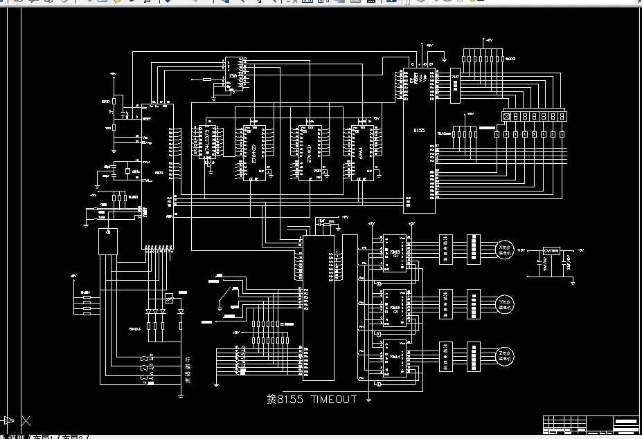
CAD版本图纸,共5张
目 录
任务分配 0
第1章 绪 论 1
1.1 设计思想 1
1.2 工作原理 1
1.2.2 漂洗原理 2
1.2.3 脱水原理 3
第2章 洗衣机的原理、分类和驱动方式 4
2.1 洗衣机的原理 4
2.1.1 洗衣机洗涤原理 4
2.1.2 洗衣机的漂洗原理 4
2.1.3 洗衣机的脱水原理 5
2.1.4 洗衣机的控制流程 5
2.2 洗衣机的分类 6
2.3 洗衣机的驱动分类 8
第3章 电动机的选择 10
3.1 概论 10
3.2 洗涤电动机 10
3.2.1 洗衣机电机的现状及发展趋势 10
3.2.2 电动机的选用 12
3.2.3 双速变极电机结构 13
3.2.4 主要技术参数 13
第4章 波轮的分类和选用 15
4.1 波轮式洗衣机发展趋势 15
4.2 波轮的分类 16
4.3 波轮的参数及性能 16
4.4 波轮形状及参数的选用 17
第5章 传动部分的设计计算 18
5.1 带传动的设计 18
5.2 带传动的校核调试 20
5.3 螺纹轴的设计 23
5.3.1 初步确定轴径 23
5.3.2 螺纹轴的结构设计 23
5.4 波轮轴的设计 27
第6章 相关部件的设计和安装说明 30
6.1 洗衣机的底座及外壳 30
6.2 位开关和拨动开关 30
6.3 桶(盛水桶)及其安装 30
6.4 桶的结构设计 31
结 论 32
参考文献 33
致 谢 34
附录1 35
附录2 36
附录3 37
温馨提示:
1、题目前面的备注【字母数字编号】为本站整理分类的编号,与课题内容无关,请选题时忽视;
2、若题目上备注三维,则表示文件里包含三维源文件,由于三维组成零件数量较多,为保证预览截图的简洁性,本站将三维文件夹进行了打包。三维及CAD预览截图,均为本站电脑打开软件进行截图的,保证能够打开,下载原件超高清,下载后解压即可;
3、本站所有资源如无特殊说明,都需要本地电脑安装Office2007。图纸软件为AutoCAD,PROE,UG,SolidWorks,CATIA等;
4、本站所有图文资料仅供用户学习参考,不作为任何商用或其他用途;
5、本站不保证下载资源的准确性、安全性和完整性, 不包修改,不支持退换,同时也不承担用户因使用这些下载资源对自己和他人造成任何形式的伤害或损失;
6、 下载文件中如有侵权或不适当内容,请与我们联系,我们立即纠正。