

作品包括:
word说明书一份,共43页,约18000字
CAD版本图纸,共5张
目录
引言 1
1 概述 2
1.1 液压技术起源 2
1.2 液压传动的优缺点 2
1.3 液压系统的发展方向 4
2 液压系统的设计依据和负载特性分析 5
2.1 液压系统的设计依据 5
2.2 液压系统的负载特性分析 5
2.2.1 托料油缸的负载计算 5
2.2.2 中心架定位装置负载计算 7
3 液压系统主要参数的确定 10
3.1 系统工作压力的确定 10
3.2 执行元件主要参数的确定 10
3.2.1 托料油缸参数的确定 10
3.2.2 中心架油缸参数的确定 11
3.3执行元件流量的确定 13
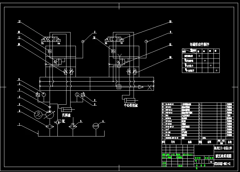
4 液压系统的方案选择和原理图的拟定 15
4.1 基本方案的拟定 15
4.1.1 油路循环方式的分析和选择 15
4.1.2 调速方案的分析和选择 16
4.1.3 液压回路的分析、选择与合成 17
4.1.4 液压原理图的拟定与设计 17
5 液压元件的基本参数计算和选型 19
5.1 液压泵的选择 19
5.1.1 液压泵的类型选择 19
5.1.2 液压泵站组件的选择 19
5.1.3 液压泵的计算与选择 19
5.2 液压控制阀的选择 22
5.3 液压附件的参数计算和选择 23
5.3.1管件的尺寸的确定 23
5.3.2油箱容积的确定 25
6 液压系统性能验算 26
6.1 液压系统压力损失验算 26
6.1.1 托料油缸的压力损失验算 26
6.2 系统效率的估算 27
6.3 系统的发热和温升计算 29
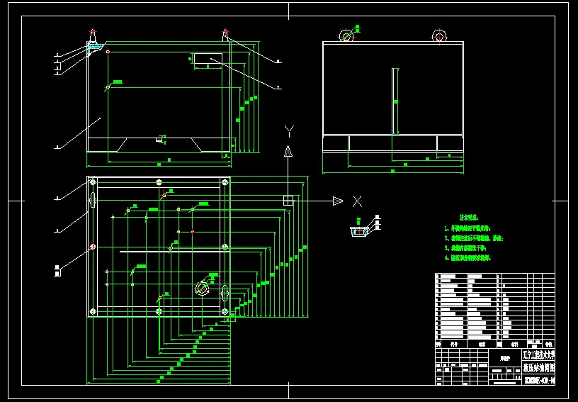
7 液压传动系统的结构设计 31
7.1 液压系统总体布局 31
7.2 集成块的设计 31
7.3 液压阀的结构设计 32
8 液压系统密封装置的选用 33
8.1 影响密封装置性能的因素 33
8.2 密封装置的选用要求 33
8.3 密封装置的使用要素 33
8.4 密封装置的选择 33
9 液压系统工作介质的选择 35
9.1 工业生产对液压油的使用要求: 35
9.2 液压油的选用: 36
10 液压系统的安装、调试与维护 37
10.1 液压传动系统的安装 37
10.1.1 液压管路的安装 37
10.1.2 液压元件的安装 38
10.2 液压系统的清洗与试压 39
10.2.1 第一次清洗 39
10.2.2 第二次清洗 39
10.2.3 液压系统的试压 40
11结论 42
参考文献 43
摘要
在本次的毕业设计中,我设计了数控车床液压系统。在设计的过程中,我通过查阅资料,应用了液压传动的一般原理及系统的设计原理并且应用了液压系统执行元件的选择,阀类元件的选型,集成块设计,系统布局,密封及液压油的选择等知识。最后我设计的这个液压站完成了系统的设计要求,该液压站在满足原有要求的情况下实现重量轻、体积小、成本低、效率高、结构简单、使用维护方便的要求。
在机床行业,尤其是在中心定位和拖料架等需要往复运动并且频繁换向的机构上,选用液压系统作为其控制系统是最为合理的。在设计的过程中,要尽量发挥液压传动与其他传动形式相比所体现出的长处,把液压系统的缺点限制到最小,还必须符合重量轻、体积小、成本低、效率高等特点,尽量满足顾客的所有要求。
关键词:数控车床;液压系统;液压站;
温馨提示:
1、题目前面的备注【字母数字编号】为本站整理分类的编号,与课题内容无关,请选题时忽视;
2、若题目上备注三维,则表示文件里包含三维源文件,由于三维组成零件数量较多,为保证预览截图的简洁性,本站将三维文件夹进行了打包。三维及CAD预览截图,均为本站电脑打开软件进行截图的,保证能够打开,下载原件超高清,下载后解压即可;
3、本站所有资源如无特殊说明,都需要本地电脑安装Office2007。图纸软件为AutoCAD,PROE,UG,SolidWorks,CATIA等;
4、本站所有图文资料仅供用户学习参考,不作为任何商用或其他用途;
5、本站不保证下载资源的准确性、安全性和完整性, 不包修改,不支持退换,同时也不承担用户因使用这些下载资源对自己和他人造成任何形式的伤害或损失;
6、 下载文件中如有侵权或不适当内容,请与我们联系,我们立即纠正。