

作品包括:
word说明书一份,共51页,约17000字
CAD版本图纸,共7张
摘要
智能小车在自动化生产线、仓库管理、机器人服务、环境监测、航空航天等领域有广泛的应用。本文介绍了一款集自动寻迹、障碍物监测、障碍物清除等功能于一体的智能小车。智能小车采用AT89S52单片机为系统控制核心,利用反射式光电传感器检测识别黑线,通过比较器反馈高低电平信号给单片机,从而控制直流电机的运动,实现寻迹功能。安装于车体前端的点触开关实时监测黑线上的障碍物,一旦触发开关,拉低所接单片机I/O口,触发外部中断,从而控制机械手夹持障碍物,配合小车运动,达到清除障碍物的目的。本课题研制的智能小车样机实验证明了本文叙述的技术方案的有效性和正确性,可以为今后全国及省内电子大赛提供宝贵的经验。
关键词 单片机;传感器;循迹;清障;
目 录
摘要 I
Abstract II
第1章 绪论 1
1.1 智能化小车发展现状与趋势 1
1.1.1 课题背景 1
1.1.2 移动式机器人在国内外研究现状 2
1.2 研究的目的和意义 2
1.3 研究的内容 2
第2章 智能清障小车系统 4
2.1 系统总体方案 4
2.2 系统方案论证 4
2.2.1 车体方案论证 4
2.2.2 小车结构方案论证 5
2.2.3 障碍物清理单元方案论证 5
2.2.4 控制器方案论证 6
2.2.5 供电单元方案论证 6
2.2.6 障碍物识别单元方案论证 7
2.2.7 运动单元方案论证 8
2.2.8 循迹单元方案论证 9
2.3 系统最终方案 10
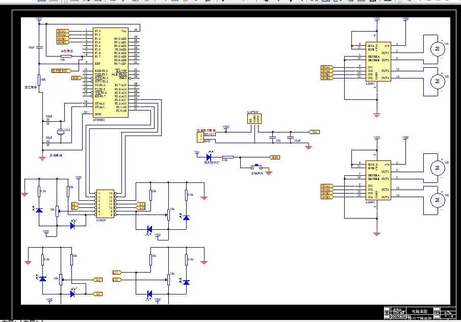
第3章 智能清障小车硬件设计 12
3.1 系统硬件电路介绍 12
3.2 障碍物监测模块介绍 12
3.3 障碍物清理模块介绍 13
3.3.1 机械手介绍 13
3.3.2 机械手控制电路介绍 13
3.4 单片机最小系统介绍 15
3.4.1 AT89S52单片机简介 16
3.4.2 单片机使用资源规划 17
3.5 供电模块介绍 17
3.6 寻迹模块介绍 17
3.7 直流电机驱动模块介绍 19
第4章 智能清障小车软件部分 22
4.1 软件开发平台 22
4.2 软件开发调试 23
4.2.1 舵机工作程序仿真 23
4.2.2 直流电机工作程序仿真 24
4.3 系统软件流程 25
4.4 寻迹软件流程 27
4.5 障碍物检测及清理软件流程 28
第5章 系统测试 30
5.1 测试场景介绍 30
5.2 实际测试过程 30
5.3 测试结果分析 32
结 论 33
致 谢 34
参考文献 35
附录I 36
附录II 37
温馨提示:
1、题目前面的备注【字母数字编号】为本站整理分类的编号,与课题内容无关,请选题时忽视;
2、若题目上备注三维,则表示文件里包含三维源文件,由于三维组成零件数量较多,为保证预览截图的简洁性,本站将三维文件夹进行了打包。三维及CAD预览截图,均为本站电脑打开软件进行截图的,保证能够打开,下载原件超高清,下载后解压即可;
3、本站所有资源如无特殊说明,都需要本地电脑安装Office2007。图纸软件为AutoCAD,PROE,UG,SolidWorks,CATIA等;
4、本站所有图文资料仅供用户学习参考,不作为任何商用或其他用途;
5、本站不保证下载资源的准确性、安全性和完整性, 不包修改,不支持退换,同时也不承担用户因使用这些下载资源对自己和他人造成任何形式的伤害或损失;
6、 下载文件中如有侵权或不适当内容,请与我们联系,我们立即纠正。