

作品包括:
word说明书一份,共51页,约18000字
任务书一份
开题报告一份
CAD版本图纸,共7张
摘 要
经过十几年的发展,我国工业化进程不断推进,起重行业的需求进一步增大。桥式起重机是桥架型起重机中最主要的型式,它具有场地利用率高、作业范围大、适应面广、通用性强等特点。桥式起重机一般由桥架,起升机构和小车运行机构,大车运行机构,操纵室,小车导电装置,起重机总电源导电装置等组成。本设计采用10吨位电动双梁桥式起重机进行研究。
全文分五部分内容来完成本次设计课题内容:
第一部分为绪论部分,简要介绍了起重机械的作用、国内外起重机械的发展状况及存在的问题、我国起重机械的发展方向。
第二部分为总体结构布置的确定,该部分主要分析了起重机的工作特点,主要参数及组成部分包括起升机构、大小车机构的布置方案,轮压的计算。
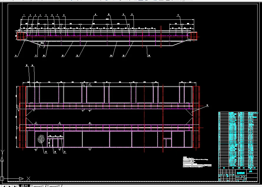
第三部分为桥架结构的设计,该部分包括桥式起重机主要尺寸如大车轮距、主梁高度、端梁高度、加劲板的布置尺寸等和计算载荷,箱型结构主梁,主要焊缝的验算。
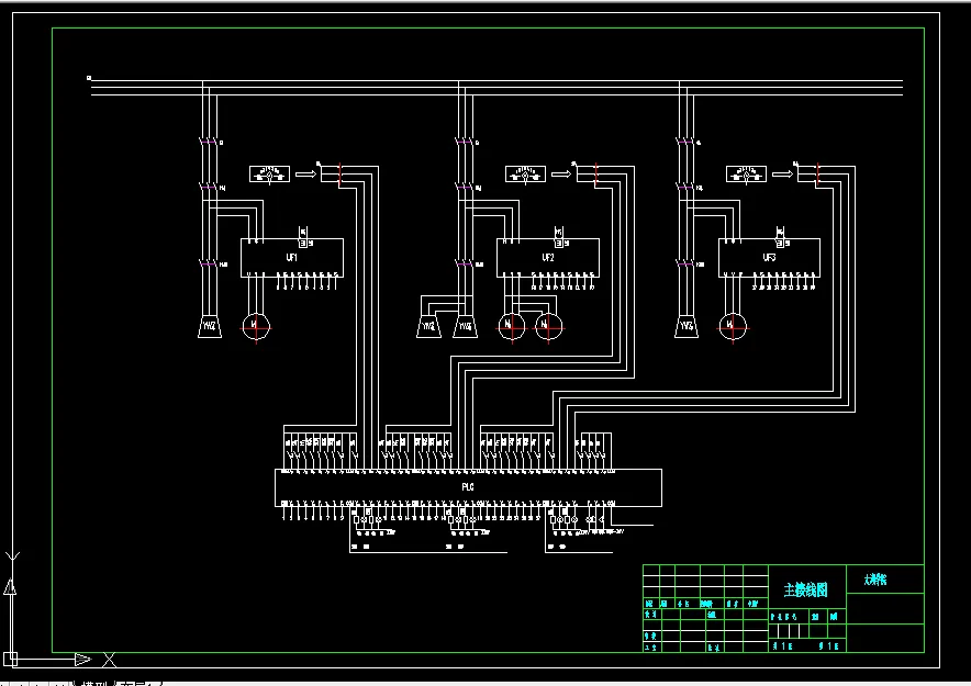
第四部分为电气部分的设计,该部分介绍了变频调速的基本原理及发展现状,桥式起重机的变频调速,起升机构的变频调速,大小车的变频调速及整体PLC设计。
第五部分为结论及展望部分,对本设计进行分析总结,论证桥式起重机基本尺寸和电气部分的可靠性,同时也指出其不足待改进之处。
关键词:桥式起重机;起升机构;桥架结构;PLC
目 录
摘 要 V
Abstract VI
目 录 V
1 绪论 1
1.1 引言 1
1.2 国外发展现状 1
1.3 国内发展现状和目标 1
2 起重机总体结构的布置方案 2
2.1 起重机工作时的特点 2
2.2 起重机主要参数的确定 2
2.3 起重机的主要组成部分 2
2.3.1 起升机构的布置方案 2
2.3.2 小车运行机构的布置方案 3
2.3.3 大车运行机构的布置方案 3
2.4 起重机的轮压的计算 4
2.4.1 桥架支撑反力的计算 4
2.4.2 小车支承反力的计算 5
3 桥式起重机桥架结构的计算 6
3.1 主要尺寸的确定 6
3.1.1 已确定尺寸 6
3.1.2 大车轮距的计算 6
3.1.3 主梁高度的计算 6
3.1.4 端梁高度的计算 6
3.1.5 桥架端部梯形高度的计算 6
3.1.6 主梁腹板高度的选用 6
3.1.7 主梁截面尺寸的确定 6
3.1.8 加劲板的布置尺寸 7
3.2 计算载荷 9
3.2.1 固定载荷的计算 9
3.2.2 移动载荷的计算 10
3.2.3 水平惯性载荷的计算 10
3.2.4 车轮侧向载荷的计算 11
3.2.5 载荷组合 12
3.3 箱形结构主梁的计算 12
3.3.1 主梁垂直方向最大弯矩和剪力的计算情况 12
3.3.2 主梁水平方向最大弯矩的计算 13
3.3.3 主梁的强度验算 14
3.3.4 主梁的垂直刚度验算 16
3.3.5 主梁的水平刚度验算 16
3.4 主要焊缝的计算 17
3.4.1 主梁与端梁的连接焊缝 17
3.4.2 主梁上盖板焊缝 17
3.5 计算总结 18
4 电气部分的设计 19
4. 1 变频调速的基本原理及发展现状 19
4.1.1 变频器工作原理 19
4.1.2 变频调速的方式 19
4.1.3 变频器的类型 20
4.1.4 变频调速时电动机的过渡状态 20
4.1.5 变频器的功能 21
4.2 桥式起重机的变频调速 21
4.2.1 桥式起重机的负载特点 21
4.2.2 桥式起重机的调速方法和节能比较 22
4.2.3 电动机容量选择 23
4.2.4 变频器容量选择 24
4.3 起升机构的变频调速 24
4.3.1 起升机构的转矩分析 24
4.3.2 起升过程中电动机的工作状态 24
4.3.3 起升机构对拖动系统的要求 26
4.3.4 起升机构变频器的调速方案 26
4.4 大车的变频调速 28
4.4.1 大车拖动系统 28
4.4.2 大车变频调速控制要点 28
4.5 小车的变频调速 29
4.6 PLC控制系统的设计 29
4.6.1 PLC控制系统的设计原则 29
4.6.2 PLC控制系统的设计步骤 29
4.6.3 PLC制控系统的类型 30
4.6.4 PLC控制系统设计 30
5 结论与展望 41
5.1 结论 41
5.2 不足及展望 41
致谢 42
参考文献 43
温馨提示:
1、题目前面的备注【字母数字编号】为本站整理分类的编号,与课题内容无关,请选题时忽视;
2、若题目上备注三维,则表示文件里包含三维源文件,由于三维组成零件数量较多,为保证预览截图的简洁性,本站将三维文件夹进行了打包。三维及CAD预览截图,均为本站电脑打开软件进行截图的,保证能够打开,下载原件超高清,下载后解压即可;
3、本站所有资源如无特殊说明,都需要本地电脑安装Office2007。图纸软件为AutoCAD,PROE,UG,SolidWorks,CATIA等;
4、本站所有图文资料仅供用户学习参考,不作为任何商用或其他用途;
5、本站不保证下载资源的准确性、安全性和完整性, 不包修改,不支持退换,同时也不承担用户因使用这些下载资源对自己和他人造成任何形式的伤害或损失;
6、 下载文件中如有侵权或不适当内容,请与我们联系,我们立即纠正。