

作品包括:
word说明书一份,共32页,约13000字
任务书一份
开题报告一份
外文翻译一份
CAD版本图纸,共26张
摘 要
包装是产品进入流通领域的必要条件,而实现包装的主要手段是包装机械。简单来说,包装机就是把产品包装起来的机器,起着保护,美观的作用。包装机主要分为两个方面,一是流水线式的整体生产包装,二是产品外围包装设备随着时代的发展,科技的进步,包装机械在包装领域中正起着越来越大的作用。我国包装机行业起步于20世纪70年代,在80年代末和90代中期的到了迅速发展。已经成为机械行业中的10大行业之一,无论产量,还是品种上,都取得了令人瞩目的成就,为我国的包装工业的快速发张提供了有力的保障目前。目前,我国已成为世界包装机械工业生产和消费十大国之一。新型包装机往往是机、电、气、一体化的设备.充分利用信息产品的最新成果,采用气动执行机构、伺服电机驱动等分离传动技术,可使整机的传动链大大缩短,结构大为化简,工作精度和速度大大提高。机电一体化的实质就是从系统观点出发,运用过程控制原理,将机械、电子与信息、检测等有关技术进行有机组合,实现整体最佳化。
本课题研究的螺旋式自动定量包装机为净重式电子秤,由双螺旋给料机、电子称、下料斗、袋夹、输送机、缝包系统、控制系统(包括PLC、称重控制仪、重量传感器等)组成,通过智能电控系统控制,自动完成给料、称量、夹袋、放料等工序。用于纯碱、面粉、淀粉、饲料以及食品、化工、轻工、建材等行业粉状物料的自动定量、计量、包装。
关键词:螺旋式给料机;称重传感器;气动;PLC
目 录
摘要 III
ABSTRACT IV
目录 V
1 绪论 1
1.1 本课题的研究内容和意义 1
1.2 国内外的发展概况 1
1.3 本课题应达到的要求 1
2 机械结构的设计 3
2.1 双螺旋给料机的设计 3
2.1.1 已知参数和工作条件 3
2.1.2 螺旋给料机输送量和功率计算 3
2.1.3 螺旋给料机进出料口装置 7
2.1.4 槽体的设计 8
2.1.5 螺旋输送机安装技术条件 9
2.1.6 传动装置的选择 10
2.1.7 螺旋给料机的使用与维护 10
2.2 称重传感器的设计 10
2.2.1 称重装置的结构形式选择 11
2.2.1 结构改进 11
2.2.3 秤体结构 12
2.2.4 称量桶材料选择 12
2.2.5 称体容积选择 12
2.3 缝包装置的选择 13
2.4 储料仓的设计 13
2.5 带式输送机选择 13
2.6 夹袋装置的设计 16
3 螺旋式包装机的PLC设计 18
3.1 PLC简介 18
3.2 PLC设计 18
3.2.1 硬件配置 18
3.2.2 程序的流程图 18
3.2.3 I/O地址及符号地址表 19
3.3.4 程序设计及说明 20
3.2.5 设计心得 25
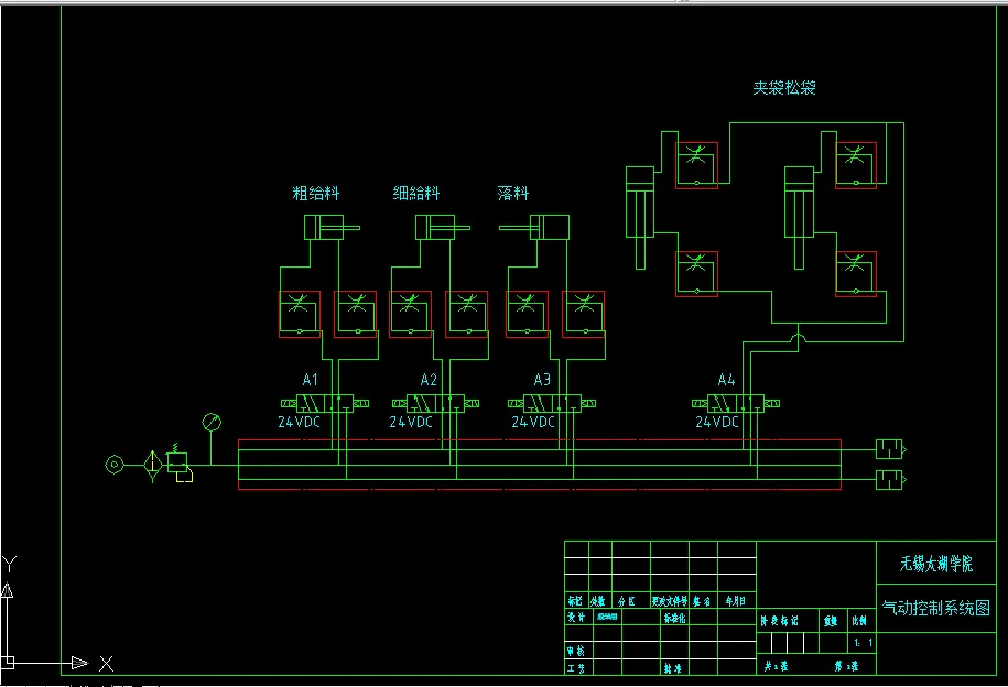
4 气动控制系统设计 26
4.1 气压控制系统的简单介绍 26
4.2 气压控制的设计 26
4.2.1 设计思路 26
4.2.2 控制控制系统的设计 27
5 结论与展望 29
5.1 结论 29
5.2 不足之处及未来展望 29
致谢 30
参考文献 31
温馨提示:
1、题目前面的备注【字母数字编号】为本站整理分类的编号,与课题内容无关,请选题时忽视;
2、若题目上备注三维,则表示文件里包含三维源文件,由于三维组成零件数量较多,为保证预览截图的简洁性,本站将三维文件夹进行了打包。三维及CAD预览截图,均为本站电脑打开软件进行截图的,保证能够打开,下载原件超高清,下载后解压即可;
3、本站所有资源如无特殊说明,都需要本地电脑安装Office2007。图纸软件为AutoCAD,PROE,UG,SolidWorks,CATIA等;
4、本站所有图文资料仅供用户学习参考,不作为任何商用或其他用途;
5、本站不保证下载资源的准确性、安全性和完整性, 不包修改,不支持退换,同时也不承担用户因使用这些下载资源对自己和他人造成任何形式的伤害或损失;
6、 下载文件中如有侵权或不适当内容,请与我们联系,我们立即纠正。