

作品包括:
word说明书一份,共42页,约16000字
任务书一份
开题报告一份
外文翻译一份
CAD版本图纸,共6张
摘 要
液压传动是用液体作为工作介质来传递能量和进行控制的传动方式。液压传动和气压传动称为流体传动,是根据17世纪帕斯卡提出的液体静压力传动原理而发展起来的一门新兴技术,是工农业生产中广为应用的一门技术。如今,流体传动技术水平的高低已成为一个国家工业发展水平的重要标志。液压传动凭借与其他传动方式相比较具有独特的技术优势,应用领域几乎囊括了国民经济各工业部门。
近30年来,由于控制技术、微电子技术、计算机技术、传感检测技术及材料科学的发展,极大的推动了液压传动与控制技术的发展,使其成为集传动、控制、计算机、传感检测、机电液为一体化的全新的自动控制技术。
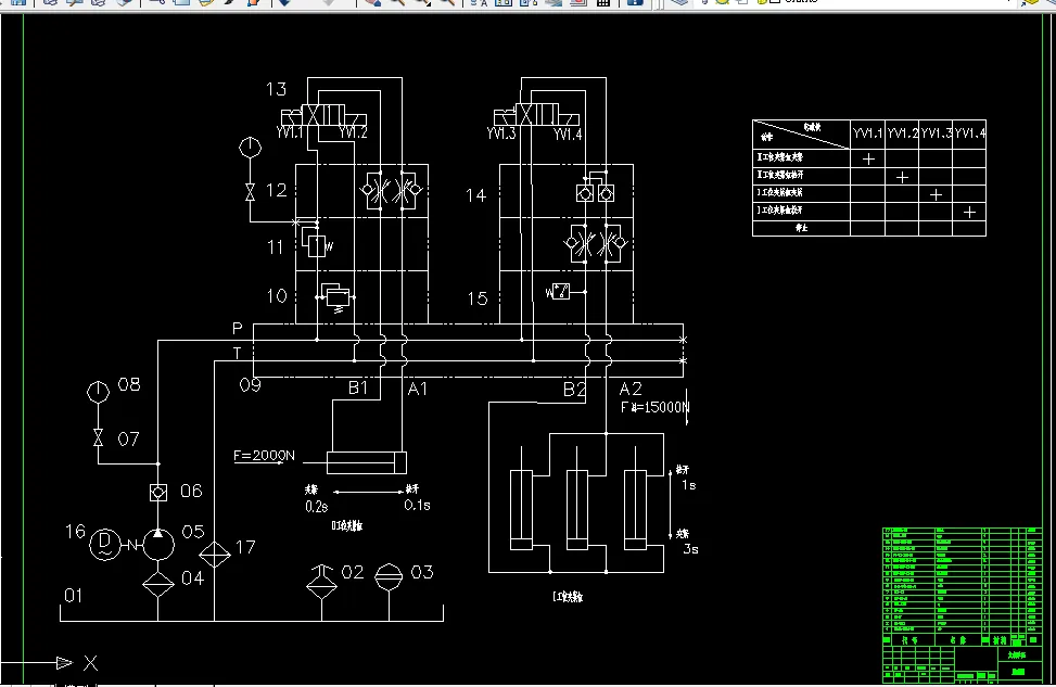
本文根据液压系统的技术指标对数控铣床两工位夹紧装置液压系统进行整体方案设计,对其功能和工作原理进行动力分析和运动分析,初步确定了系统各回路的基本结构及主要元件,按照所给机构性能参数和液压性能参数进行元件的选择计算,通过对系统性能的验算和发热校核,以满足该铣床所要达到的要求。
关键词:液压系统;工位夹紧;性能参数
目 录
摘 要 III
ABSTRACT IV
目 录 V
1 绪论 1
1.1 液压传动的现状及展望 1
1.2 液压传动的优点缺点 1
2 液压系统的设计 3
2.1 技术要求 3
2.2 动力分析和运动分析 3
2.2.1 Ⅰ工位夹紧缸的负载计算 3
2.3 液压系统主要参数的确定 5
2.3.1系统工作压力 的确定 5
2.4 液压执行器主要结构参数的计算 6
2.4.1 Ⅰ工位夹紧缸主要结构参数的确定 6
2.4.2 Ⅱ工位夹紧缸主要结构参数的确定 7
2.4.3 液压缸工作循环中各阶段的压力、流量和功率 8
3 液压系统原理图的拟定和方案论证 10
3.1 制定基本方案 10
3.2 油路循环方式的分析和选择 10
3.3 调速方案的分析和选择 10
3.4 液压动力源的分析与选择 12
3.5 液压回路的分析、选择与合成 12
3.6 液压原理图的拟定与设计 12
4 计算和选择液压元件 14
4.1 液压泵的选择 14
4.1.1 液压泵站组件的选择 14
4.1.2 液压泵的计算与选择 14
4.2 液压控制阀的选择 16
4.2.1 选择依据 16
4.2.2 选择阀类元件应注意的问题 16
4.3 液压附件的计算和选择 17
4.3.1 确定管件的尺寸 17
4.3.2 确定油箱容积 19
5 液压系统性能验算 20
5.1 液压系统压力损失验算 20
5.1.1 Ⅰ工位夹紧缸的压力损失验算 20
5.2 估算系统效率 21
5.3 系统的发热和温升 22
6液压动力源装置设计........................................................ 24
6.1 液压泵站的结构形式 24
7 液压装置的总体配置 26
7.1 液压控制阀的块式集成 26
7.2 集成块设计 26
8 密封装置的选择 28
9 液压系统安装 29
9.1 液压系统安装....................................................... 29
9.1.1 在液压系统中安装液压元件时注意事项............................ 29
9.1.2 在液压系统中安装液压泵时注意事项.............................. 29
10 结论.................................................................... 30
致 谢 31
参考文献................................................................... 32
温馨提示:
1、题目前面的备注【字母数字编号】为本站整理分类的编号,与课题内容无关,请选题时忽视;
2、若题目上备注三维,则表示文件里包含三维源文件,由于三维组成零件数量较多,为保证预览截图的简洁性,本站将三维文件夹进行了打包。三维及CAD预览截图,均为本站电脑打开软件进行截图的,保证能够打开,下载原件超高清,下载后解压即可;
3、本站所有资源如无特殊说明,都需要本地电脑安装Office2007。图纸软件为AutoCAD,PROE,UG,SolidWorks,CATIA等;
4、本站所有图文资料仅供用户学习参考,不作为任何商用或其他用途;
5、本站不保证下载资源的准确性、安全性和完整性, 不包修改,不支持退换,同时也不承担用户因使用这些下载资源对自己和他人造成任何形式的伤害或损失;
6、 下载文件中如有侵权或不适当内容,请与我们联系,我们立即纠正。