

作品包括:
Word版说明书1份,共39页,约14000字
CAD版本图纸,共2张
目录
1设计任务 1
1.1 设计任务介绍及意义 1
1.2 设计任务明细 1
2.总体方案设计 3
2.1设计的基本依据 3
2.1.1驱动电机 3
2.1.2传动方式 3
2.1.3控制方式 5
2.1.4导轨 6
2.1.5传感器 6
2.2可行性方案比较 6
2.2.1驱动电机选择 6
2.2.2传动方式选择 7
2.2.3控制方式选择 7
2.2.4传感器选择 7
2.3总体方案确定 8
3.机械传动系统设计 8
3.1机械传动装置组成 8
3.2主要部件结构计算与设计 9
3.2.1平台参数设计 9
3.2.2导轨设计计算 9
3.2.3滚珠丝杆设计计算 11
3.2.4轴承设计 16
3.2.5联轴器设计 18
3.2.6电动机选型 18
3.2.7可靠性、经济型、绿色环保型、安全性分析 19
4.单自由度抓取机构设计 20
4.1抓取机构组成 20
4.2丝杠设计计算 21
4.3联轴器设计 24
4.4电动机选型 25
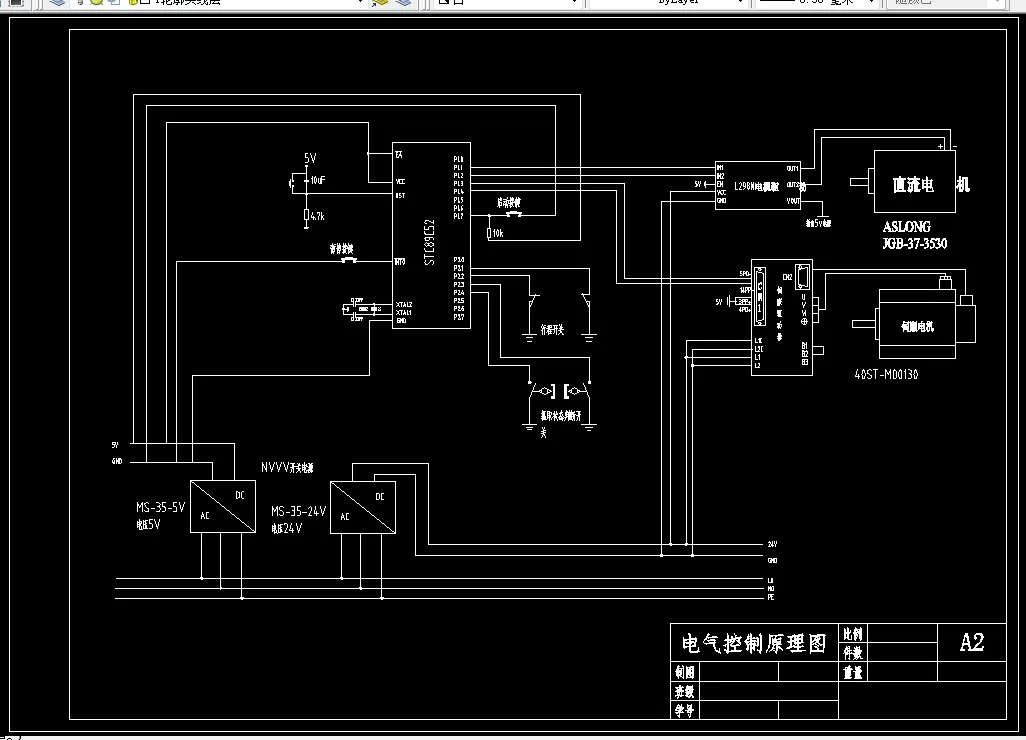
5.电气控制系统设计 26
5.1控制系统组成 26
5.2控制基本原理与选择 27
5.3硬件端口分配 27
5.3.1端口分配准备 27
5.3.2I/O分配 28
5.3.3定时器初值计算 28
5.4电气连接图 29
5.5程序设计 30
6.设计小结 34
7.参考文献 35
温馨提示:
1、题目前面的备注【字母数字编号】为本站整理分类的编号,与课题内容无关,请选题时忽视;
2、若题目上备注三维,则表示文件里包含三维源文件,由于三维组成零件数量较多,为保证预览截图的简洁性,本站将三维文件夹进行了打包。三维及CAD预览截图,均为本站电脑打开软件进行截图的,保证能够打开,下载原件超高清,下载后解压即可;
3、本站所有资源如无特殊说明,都需要本地电脑安装Office2007。图纸软件为AutoCAD,PROE,UG,SolidWorks,CATIA等;
4、本站所有图文资料仅供用户学习参考,不作为任何商用或其他用途;
5、本站不保证下载资源的准确性、安全性和完整性, 不包修改,不支持退换,同时也不承担用户因使用这些下载资源对自己和他人造成任何形式的伤害或损失;
6、 下载文件中如有侵权或不适当内容,请与我们联系,我们立即纠正。