

Word版说明书1份,共33页,约1.4万字
任务书一份
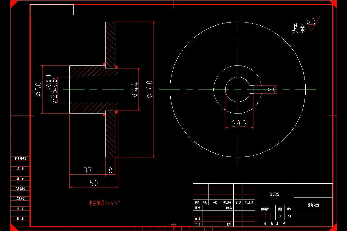
CAD版本图纸,共12张
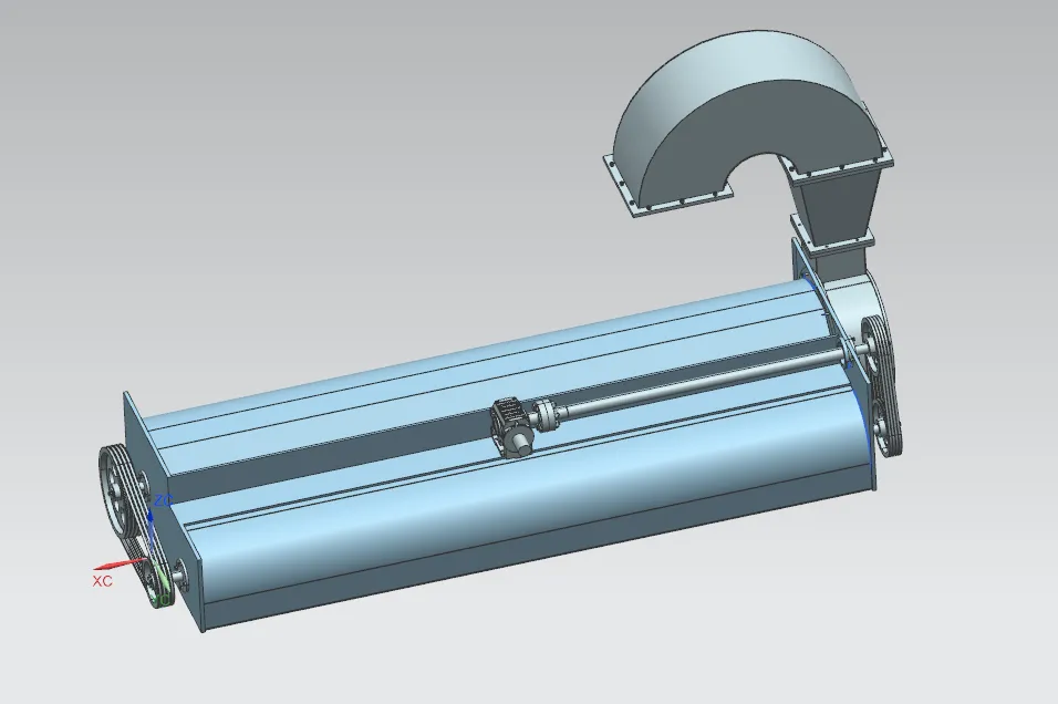
SW三维图一套
牛奶定量饲喂机的设计含SW三维及12张CAD图,随着我国奶业养殖场效益的不断提升,人们越来越重视牛的饲养。在牛饲养过程中,牛奶的温度和饲喂量是直接决定牛是否能健康成长的两个关键因素。为了解决奶温和奶量的控制问题,应当研究适合牛生理特点的牛奶定量饲喂器。这样不仅使牛饲养方式发生转变,还有利于大规模饲喂牛,降低生产成本,加快牛生长,对于推动牛规模化、集约化和标准化发展有着促进作用。 主要任务是完成牛奶定量饲喂机总体的设计,本机主要包括机架单元、牛奶搅拌单元、牛奶供给单元、巴氏杀菌单元和定量供奶部分组成。本文首先确认设计方案,然后然后对整机关键部件进行设计计算,并通过三维软件SOLIDWORKS对整机进行三维建模。
温馨提示:
1、题目前面的备注【字母数字编号】为本站整理分类的编号,与课题内容无关,请选题时忽视;
2、若题目上备注三维,则表示文件里包含三维源文件,由于三维组成零件数量较多,为保证预览截图的简洁性,本站将三维文件夹进行了打包。三维及CAD预览截图,均为本站电脑打开软件进行截图的,保证能够打开,下载原件超高清,下载后解压即可;
3、本站所有资源如无特殊说明,都需要本地电脑安装Office2007。图纸软件为AutoCAD,PROE,UG,SolidWorks,CATIA等;
4、本站所有图文资料仅供用户学习参考,不作为任何商用或其他用途;
5、本站不保证下载资源的准确性、安全性和完整性, 不包修改,不支持退换,同时也不承担用户因使用这些下载资源对自己和他人造成任何形式的伤害或损失;
6、 下载文件中如有侵权或不适当内容,请与我们联系,我们立即纠正。