

作品包括:
Word版说明书1份,共34页,约12000字
开题报告一份
CAD版本图纸,共7张
UG三维图一套

摘要
钢球是轴承的重要组成部分,目前无论是汽车,航空还是制造业对于钢球的需求量都是非常巨大。如何在设计和制造中进行技术创新,走向中、高端化,提高钢球生产技术,保证钢球生产的质量成本和环保方面达到世界先进水平都是目前要面对的问题。
本文通过检索大量相关文献,从多个传动方案中选择出运用两组带传动,两组凸轮机构,一组曲柄滑块机构来对冷镦机的传动机构进行优化;同时就机床床身的设计展开研究,最后通过三维建模对所设计的机构进行零件的装配。确保所设计的冷镦机能够降低生产成本,缩短产品的生产周期,保证产品生产的精度,为以后设计冷镦机提供参考。
关键词:冷镦机;带传动;曲柄滑块机构;凸轮
目 录
摘要 Ⅰ
第一章 绪论 1
1.1本课题研究意义 1
1.2我国钢球生产的现状及发展 1
第二章 传动方案的比较 5
2.1带传动 5
2.2曲柄滑块机构 6
2.3凸轮机构 8
第三章 冷镦工艺研究和冷镦机结构设计 10
3.1设计任务 10
3.1.1工作原理及工艺过程: 10
3.1.2主要的技术参数: 10
3.1.3冷镦压力的计算: 11
3.1.4结构特点: 12
3.1.5操作方法 13
3.2冷镦机结构设计 14
第四章 冷镦机床静强度分析 18
第五章 冷镦机三维造型 20
5.1床身 21
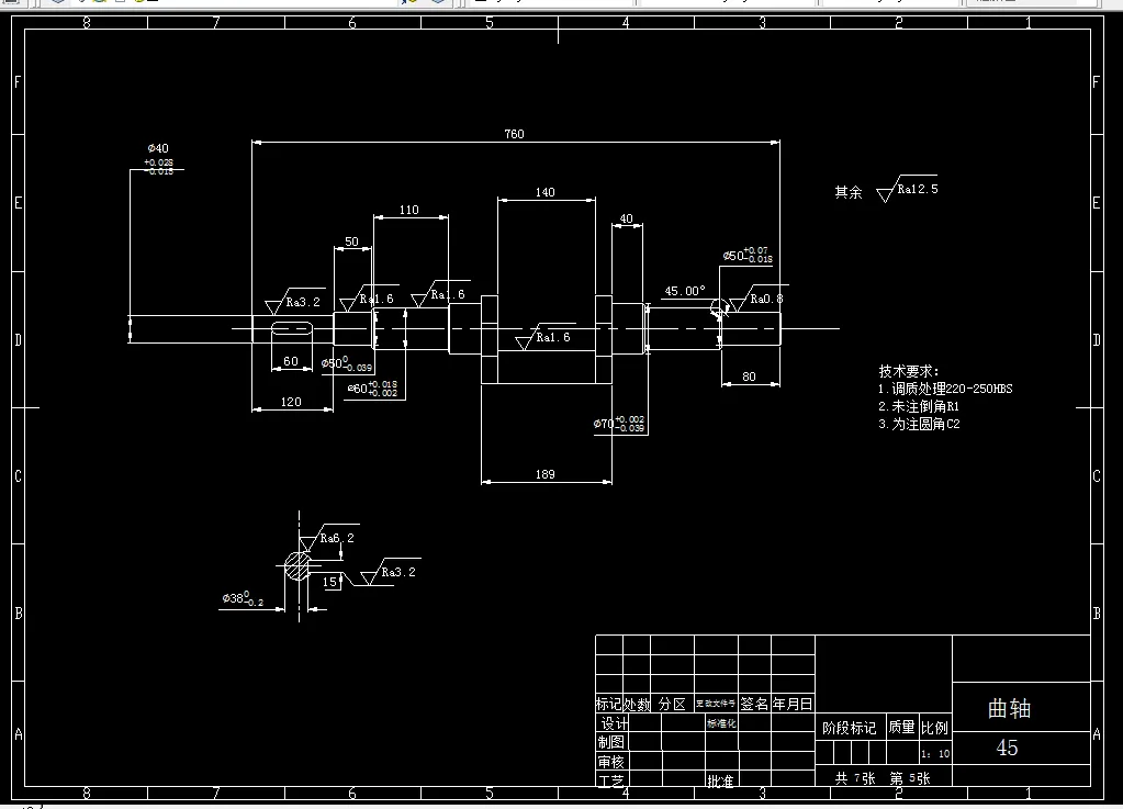
5.2曲轴设计 23
5.3连杆设计 25
第六章 总结与展望 27
参考文献 28
致谢 30
温馨提示:
1、题目前面的备注【字母数字编号】为本站整理分类的编号,与课题内容无关,请选题时忽视;
2、若题目上备注三维,则表示文件里包含三维源文件,由于三维组成零件数量较多,为保证预览截图的简洁性,本站将三维文件夹进行了打包。三维及CAD预览截图,均为本站电脑打开软件进行截图的,保证能够打开,下载原件超高清,下载后解压即可;
3、本站所有资源如无特殊说明,都需要本地电脑安装Office2007。图纸软件为AutoCAD,PROE,UG,SolidWorks,CATIA等;
4、本站所有图文资料仅供用户学习参考,不作为任何商用或其他用途;
5、本站不保证下载资源的准确性、安全性和完整性, 不包修改,不支持退换,同时也不承担用户因使用这些下载资源对自己和他人造成任何形式的伤害或损失;
6、 下载文件中如有侵权或不适当内容,请与我们联系,我们立即纠正。