

作品包括:
Word版说明书1份,共53页,约21000字
任务书一份
开题报告一份
外文翻译一份
文献综述一份
CAD版本图纸,共5张

摘要
自90年代以来,数控机械制造机床加工设备技术和现代数控车床技术获得了迅速的技术进步与广泛普及。加工控制中心数控系统机床作为一个新的发展时期生产数控机床制造产品的重要系统组成的一部分,已经被广泛应用。
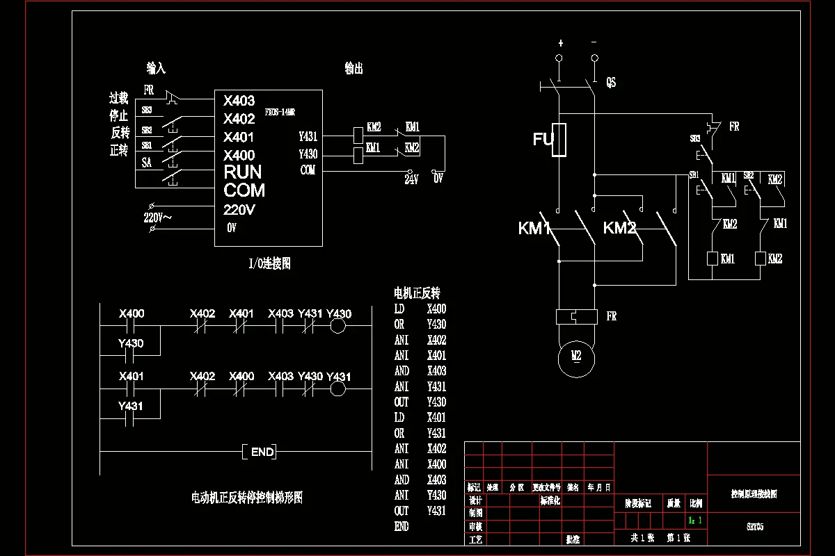
刀库及其控制系统是整个加工中心最重要的一个组成部分,统称自动控制系统,该控制系统被认为是整个加工中心最重要的一个组成部分,自动控制系统的设计效果好坏,直接决定了整个加工中心的效果好坏,它们的发展直接决定了整个加工中心的快速进步,而且链式刀库在整个加工中心的应用十分广泛,其中换刀操作过程简单、更省时间短;链式刀库其刃口刀库的容量相对较大,结构相对灵活和紧凑,常为采用轴向提升方式取刀。既可以按照机床布局选择链环组合配置成不同的形状,又可以把换刀位置的刃座凸起,有助于更好地进行换刀。
刀库的传动机构设计一直都是我们研究的关键,其中传动机构组成部分主要有蜗杆和螺旋齿轮的减速器,这样的设计方案能够大大提高了输出轴的传动均匀性,增强了刀库的运转均匀性。
其中的控制单元为刀库输送机构,由PLC来控制刀库正、反转动。
温馨提示:
1、题目前面的备注【字母数字编号】为本站整理分类的编号,与课题内容无关,请选题时忽视;
2、若题目上备注三维,则表示文件里包含三维源文件,由于三维组成零件数量较多,为保证预览截图的简洁性,本站将三维文件夹进行了打包。三维及CAD预览截图,均为本站电脑打开软件进行截图的,保证能够打开,下载原件超高清,下载后解压即可;
3、本站所有资源如无特殊说明,都需要本地电脑安装Office2007。图纸软件为AutoCAD,PROE,UG,SolidWorks,CATIA等;
4、本站所有图文资料仅供用户学习参考,不作为任何商用或其他用途;
5、本站不保证下载资源的准确性、安全性和完整性, 不包修改,不支持退换,同时也不承担用户因使用这些下载资源对自己和他人造成任何形式的伤害或损失;
6、 下载文件中如有侵权或不适当内容,请与我们联系,我们立即纠正。