

作品包括:
Word版说明书1份,共38页,约18000字
开题报告一份
CAD版本图纸,共5张

摘要
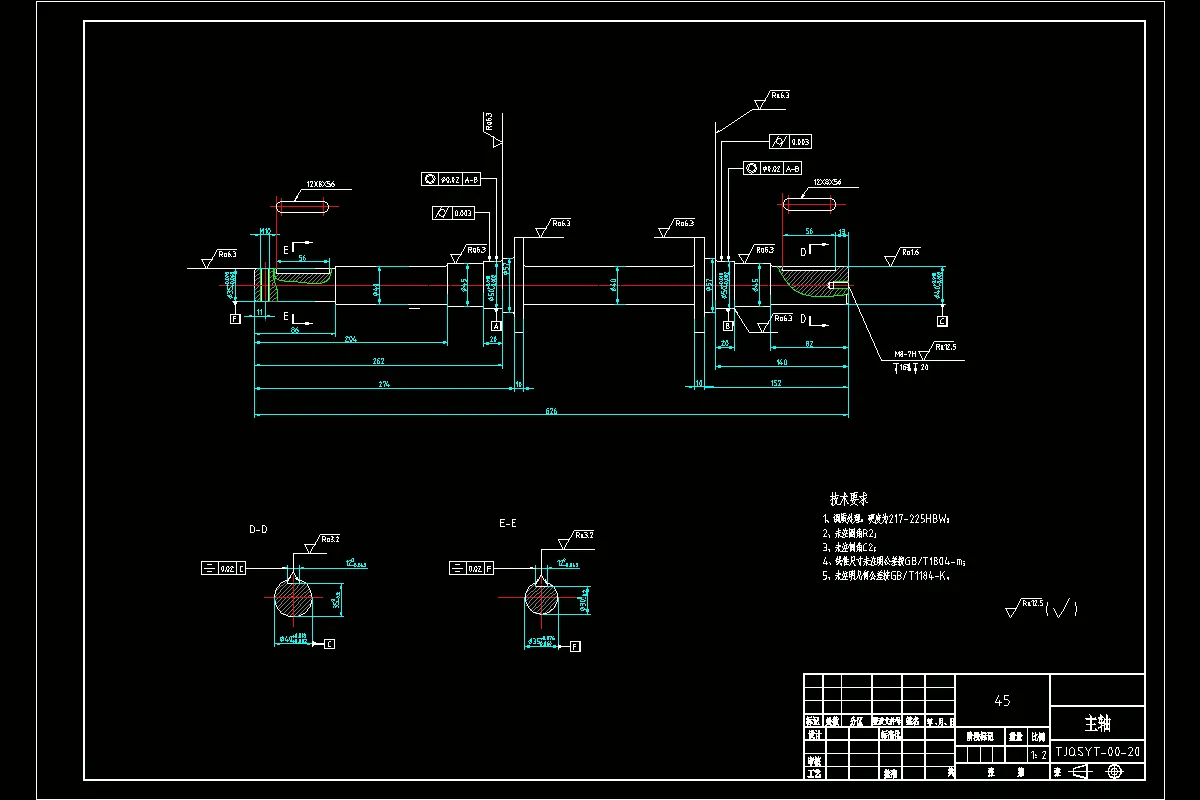
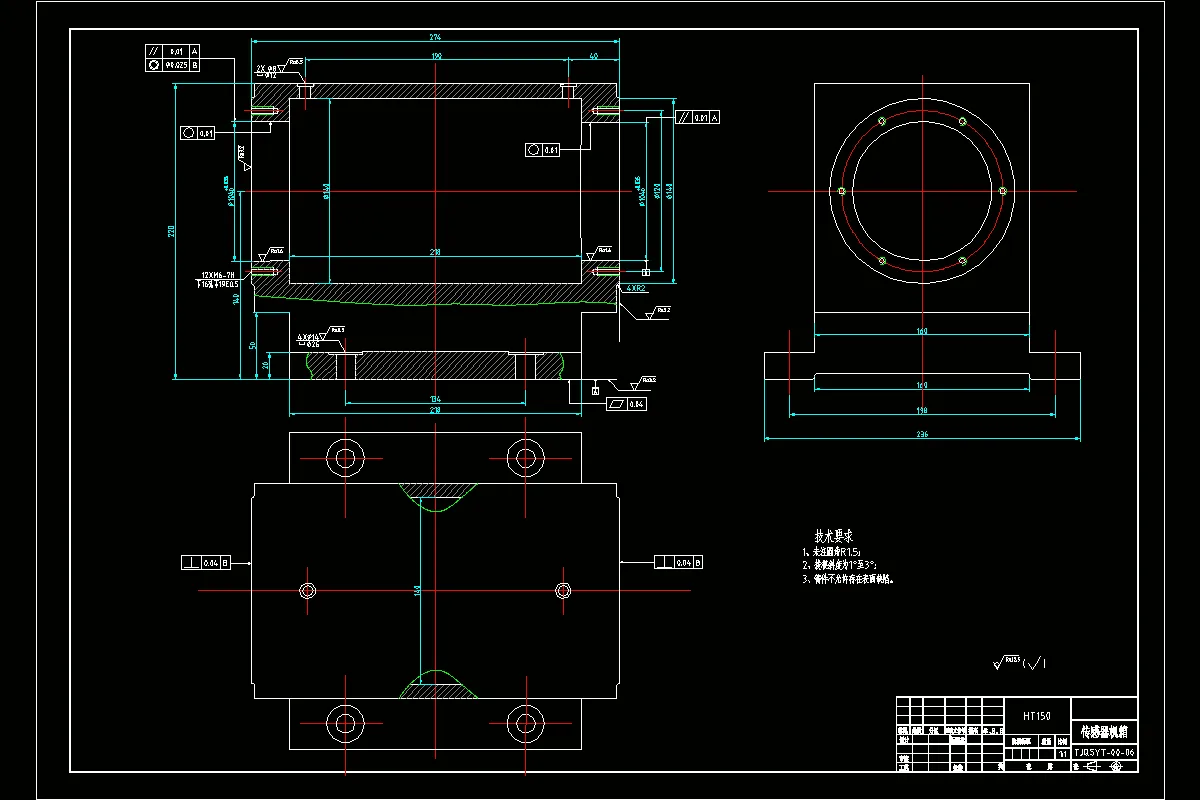
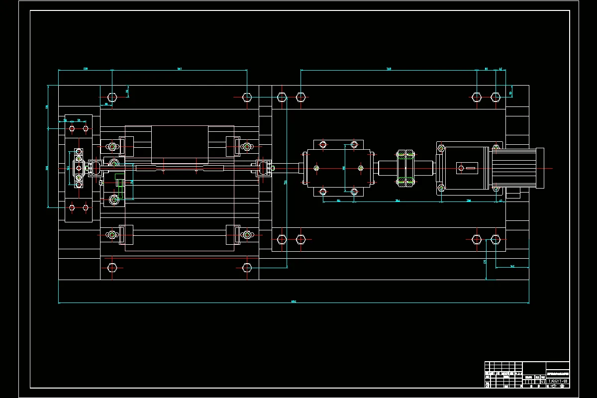
汽车座椅的安全性被国际汽车业列为汽车整体性能中最主要的指标之一。汽车座椅既是乘坐装置又是保护装置,座椅调角器是用于连接座椅和椅背的装置,可调节、锁定椅背的倾斜角度,汽车座椅的安全性、舒适性、耐用性在很大程度上取决于座椅调角器的质量和制造技术水平,因此调角器的安全性、可靠性指标在一定程度上比一般零部件更为严格。
本次设计主要内容是汽车座椅调角器寿命试验台的设计,其中包括机械传动系统的设计,电气控制系统的设计,信号检测系统的设计,并对各个系统进行相应校核,以保证该试验台的可靠性。本试验台采用了机电一体化技术和计算机控制,数据采集与处理的精度较高,用户操作和监控界面友好,此设备达到了汽车座椅调角器寿命的测试要求,具有结构紧凑、使用方便、易于扩展等优点。
本试验台的研制为检测汽车座椅调角器的质量提供了设备支持和技术保障,对提高汽车驾驶的安全性与舒适性具有重要意义,为提高汽车的整体性能做出了重要贡献,为提高乘客的生命安全提供了重要的技术保障。
温馨提示:
1、题目前面的备注【字母数字编号】为本站整理分类的编号,与课题内容无关,请选题时忽视;
2、若题目上备注三维,则表示文件里包含三维源文件,由于三维组成零件数量较多,为保证预览截图的简洁性,本站将三维文件夹进行了打包。三维及CAD预览截图,均为本站电脑打开软件进行截图的,保证能够打开,下载原件超高清,下载后解压即可;
3、本站所有资源如无特殊说明,都需要本地电脑安装Office2007。图纸软件为AutoCAD,PROE,UG,SolidWorks,CATIA等;
4、本站所有图文资料仅供用户学习参考,不作为任何商用或其他用途;
5、本站不保证下载资源的准确性、安全性和完整性, 不包修改,不支持退换,同时也不承担用户因使用这些下载资源对自己和他人造成任何形式的伤害或损失;
6、 下载文件中如有侵权或不适当内容,请与我们联系,我们立即纠正。