

作品包括:
Word版说明书1份,共38页,约17000字
开题报告一份
CAD版本图纸,共4张
摘要
三维测量,又称为三坐标测量。三维测量可以定义为“一种可具有三个方向移动的探测器,可以在三个相互垂直的导轨上移动,此探测器以接触或非接触等方式传送讯号,三个轴的位移测量系统经数据处理器或计算机等计算出工件的各点坐标及各项功能的测量”。三维测量的测量功能应包括尺寸精度、定位精度、集合精度及轮廓精度等。三维测量现已广泛应用于机械制造业、汽车、电子、航天航空、国防等工业部门。
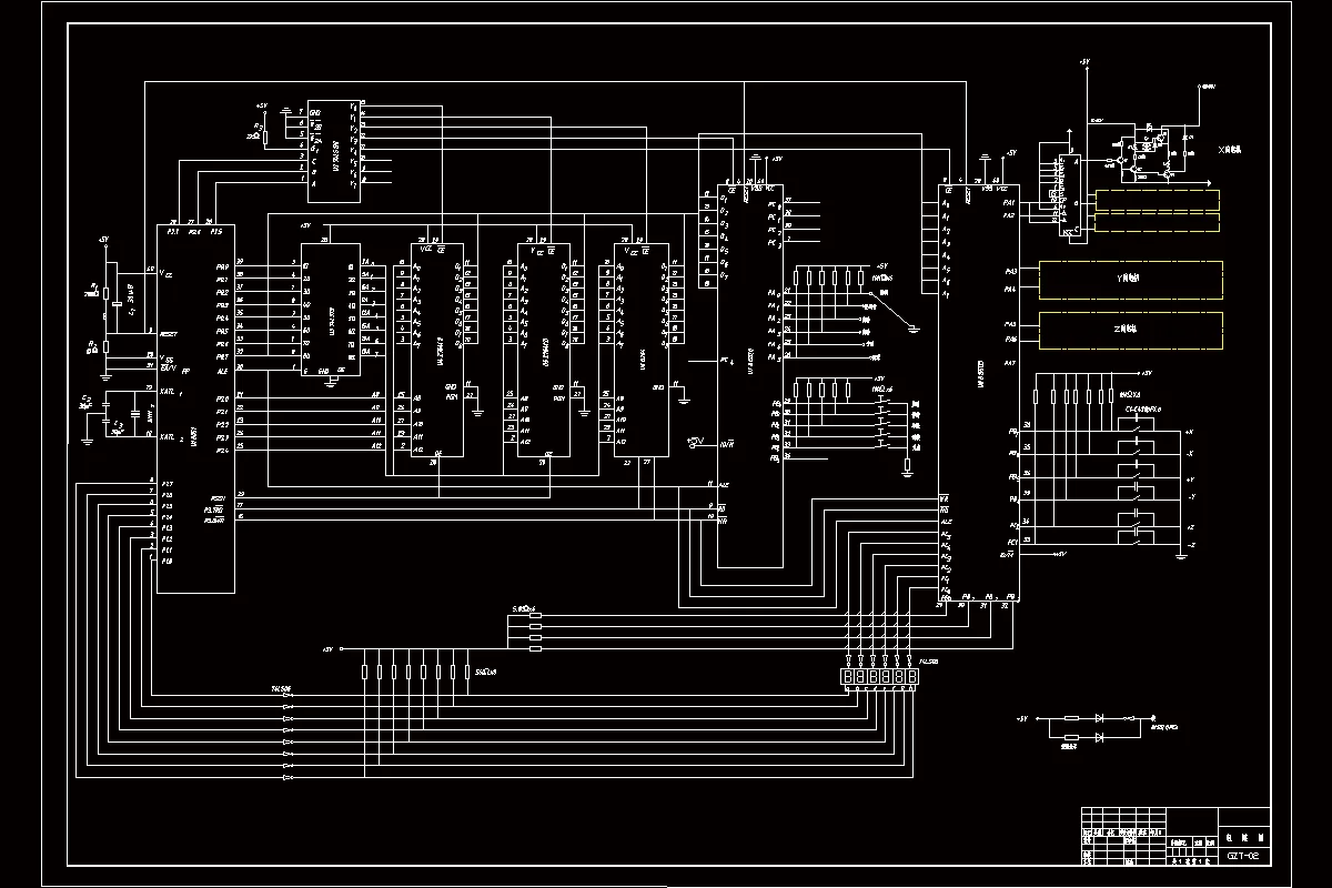
单臂三维测量工作台是一款具有较大测量范围的高精度测量设备,在设计时充分考虑了使用者对冲压件、仪表板件、塑料件、中型模具件的测量要求。它在测量时采用单臂实现三个方向的动作,为了简化结构,节约成本,采用步进电动机开环伺服驱动。CCD测量镜头运动由步进电动机通过驱动器的细分来控制,控制方式采用单片机控制。其中设计时还包括很多零部件的选择,如导轨、滚珠丝杠等等。
机械系统部分由三个正交的直线运动构成。Y向导轨系统装在工作台上,移动桥架横梁是X向导轨系统,Z向导轨系统装在中央滑架内。三个方向轴上均装有光栅尺用以度量各轴位移值。人工驱动的手轮及机动、数控驱动的电机一般都在各轴附近。用来触测被检测零件表面的测头装在X轴端部。
温馨提示:
1、题目前面的备注【字母数字编号】为本站整理分类的编号,与课题内容无关,请选题时忽视;
2、若题目上备注三维,则表示文件里包含三维源文件,由于三维组成零件数量较多,为保证预览截图的简洁性,本站将三维文件夹进行了打包。三维及CAD预览截图,均为本站电脑打开软件进行截图的,保证能够打开,下载原件超高清,下载后解压即可;
3、本站所有资源如无特殊说明,都需要本地电脑安装Office2007。图纸软件为AutoCAD,PROE,UG,SolidWorks,CATIA等;
4、本站所有图文资料仅供用户学习参考,不作为任何商用或其他用途;
5、本站不保证下载资源的准确性、安全性和完整性, 不包修改,不支持退换,同时也不承担用户因使用这些下载资源对自己和他人造成任何形式的伤害或损失;
6、 下载文件中如有侵权或不适当内容,请与我们联系,我们立即纠正。