

作品包括:
Word版设计说明书1份,共51页,约21000字
开题报告一份
CAD版本图纸,共5张
SW三维图一套
![1740024595407914.webp }}DP7$Z)K]O6KCVZ$FBRQ$T.webp](/static/upload/image/20250220/1740024595407914.webp)
摘 要
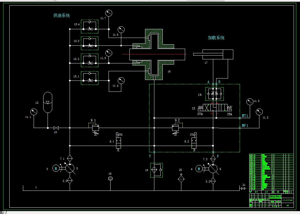
随着机加工行业的不断发展,机床的应用越来越广泛,机床工作作业需求越来越高,超精度设备需求越来越多,那么对于专门应用于机床的回转主轴的轴承需求也越来越广泛,需求不断地增加,但是这种主轴轴承要求特别高,要有精度高、磨损少、寿命长、工作稳定等要求,本文设计的是专门一款用于卧式车铣加工中心的轴向静压轴承,同时对于静压轴承的供给测试液压系统进行了设计。鉴于这种专用工况的轴承及轴承测试系统的研发还未大量投入,市场比较紧缺。所以这种静压轴承及液压供给测试系统在未来一定是发展的大势所趋,急需研发设计的投入。现阶段开发一种可以用于各种高精密机床上的回转主轴用的静压轴承及其供给测试系统是非常紧迫的任务。
考虑到液压系统是静压轴承工作及供给测试系统的核心驱动部分,所以对于这种静压轴承及其供给测试液压系统的研究至关重要,研究一种能适用于卧式车铣加工中心的静压轴承及供给液压系统,根据实际工作环境和条件,分析其中可能遇到的问题,综合考虑后设计这种轴向静压轴承及其供给测试液压系统。
本课题研究的是一种专门适用于卧式车铣加工中心的轴向液体静压轴承及其供给测试液压系统的设计,对国内外研究现状进行分析,对市场多系列多参数的不同型号的静压轴承及其测试试验台进行研究,对静压轴承工作时候的工况进行分析,对静压轴承在车铣过程中需要达到的要求进行综合考虑,对于现在市场上的普遍静压轴承容易出现的问题进行重点研究,对于小尺寸集约型进行优化设计液压泵站,实现紧凑而高效进行分析,同时结合现在市场需求和对于经济成本进行综合考虑等,最终设计一种新型的卧式车铣加工中心轴向静压轴承及其配套供给测试液压系统。
这种新型的静压轴承及其供给测试液压系统有着显著的优势。可以解决常规的静压轴承供给系统压力等参数不能匹配轴承在实际工作中因载荷变动导致的压力波动问题,因为静压轴承需要固定的压力作为供油支撑,所以维持定压较为重要。可以解决市场上静压轴承供给系统中的油箱大、能耗高、效率低、系统功率损耗过大、系统发热较多容易损坏元件的问题。可以解决加载主轴出现震动、流量不均匀、顶起和加载不能同时进行、因停电或者供油系统发生故障中断时,引起的润滑系统中断等问题。可以解决保压问题、过载问题、轴承油腔在建立足够油压后才能允许主轴启动等问题。
本文设计的是一种新型的卧式车铣加工中心液体静压轴承及其配套供给测试的液压系统,包括了静压轴承供给测试液压系统原理图的设计及绘制、液压系统参数的计算、液压元件的选型、能量损失验算、热平衡验算、油箱设计、集成块设计、油缸的设计、静压轴承的设计等。这种专用卧式车铣加工中心的静压轴承及其供给测试液压系统是全新设计、全新优化,是市场急需的,因为这种新型的液压系统的研究可以保证用于加工中心静压轴承的质量,保证了车铣加工中心在加工时候的精度,对于现如今加工行业日益剧增的需求的一个现实的研发支持。市场需求的增加、技术研发的迫切需求使得这种卧式加工中心液体静压轴承及其配套供给测试液压系统研究设计有着广阔的前景。
关键词:车铣加工中心;静压轴承;优势;液压系统;解决问题;新型;广阔前景;
目 录
摘 要 I
Abstract II
目 录 III
第1章 绪 论 1
1.1 课题研究背景 1
1.2 国内外研究现状 1
1.3 课题研究目的 2
1.4 课题研究内容 3
1.5 课题解决问题 3
第2章 装载机受力分析 5
2.1 转斗油缸受力分析 5
2.2 动臂油缸受力分析 6
第3章 液压系统的设计与分析 8
3.1 基本参数 8
3.2 液压系统原理图的设计 8
3.3 液压系统原理图的分析 9
第4章 液压元件的计算与选型 11
4.1 油缸的设计与计算 11
4.1.1 动臂油缸的设计计算 11
4.1.2 转斗油缸的设计计算 13
4.1.3 油缸的结构设计 15
4.2 液压马达的选型 23
4.3 液压泵的选型 24
4.4 电机功率的确定 26
4.5 油箱的设计 27
4.6 管路的设计 28
4.7 液压元件的选择 30
第5章 液压系统的性能验算 32
5.1 系统效率的估算 32
5.2 发热温升估算及热交换器的选择 32
5.2.1 发热温升估算 32
5.2.2 液压系统散热估算 33
第6章 集成块的设计 34
6.1 集成块孔道尺寸的确定 34
6.2 集成块的装配与调试 35
6.2.1 集成阀组装配注意事项 35
6.2.2 集成阀组装配与调试要求 36
6.3 液压集成块设计要点及禁忌总结 37
结 论 40
参考文献 41
致 谢 42
温馨提示:
1、题目前面的备注【字母数字编号】为本站整理分类的编号,与课题内容无关,请选题时忽视;
2、若题目上备注三维,则表示文件里包含三维源文件,由于三维组成零件数量较多,为保证预览截图的简洁性,本站将三维文件夹进行了打包。三维及CAD预览截图,均为本站电脑打开软件进行截图的,保证能够打开,下载原件超高清,下载后解压即可;
3、本站所有资源如无特殊说明,都需要本地电脑安装Office2007。图纸软件为AutoCAD,PROE,UG,SolidWorks,CATIA等;
4、本站所有图文资料仅供用户学习参考,不作为任何商用或其他用途;
5、本站不保证下载资源的准确性、安全性和完整性, 不包修改,不支持退换,同时也不承担用户因使用这些下载资源对自己和他人造成任何形式的伤害或损失;
6、 下载文件中如有侵权或不适当内容,请与我们联系,我们立即纠正。