

作品包括:
Word版说明书1份,共37页,约13000字
开题报告一份
外文翻译一份
CAD版本图纸,共4张

摘要
随着科学技术和经济的发展,人们对冰淇淋的生产提出了更高的要求。作为生产高档冰淇淋的自动化设备立体花式冰淇淋成型机,主要由机架及传动部件、灌注造型头、料泵组件、控制系统组成。控制系统主要由可编程控制器(PLC)、人机界面(HMI)、气缸和各种传感器等组成。本文主要介绍了成型机的控制部分,包括气动系统设计、PLC和HMI的选择、PLC程序、人机界面设计等。基于PLC控制系统的成型机具有友好的人机交互界面,操作简单,控制集中,效率高,劳动强度小,具有较高的性价比,特别适合中小型企业的要求。
关键词:PLC,人机界面,冰淇淋成型机
目 录
摘要 I
ABSTRACT II
第一章 绪论 1
1.1 冰淇淋成型机的现状及发展趋势 1
1.2 冰淇淋成型机的意义及价值 2
第二章 冰淇淋成型机机械结构设计 3
2.1 设计方案论证与比较 3
2.2 传动部分 4
2.3 棘轮机构 5
2.4 输送带 5
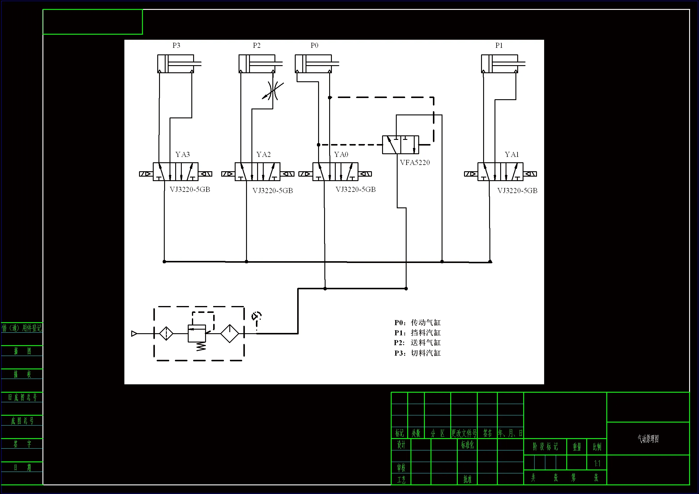
第三章 气动系统设计 7
3.1 工艺方案的分析 7
3.2 气动系统的确定 8
3.2.1 气压传动的特点 8
3.2.2 输送带与其他执行器的互锁 9
3.2.3 挡料气缸、送料气缸及切料气缸 10
3.2.4 气动系统原理图 10
3.2.5 气动元件的选择 11
第四章 控制系统硬件设计 12
4.1 控制方案确定 12
4.2 可编程控制器 13
4.3 触摸屏 14
4.4 PLC控制盒设计 15
4.5 可编程控制器的接线 16
第五章 控制系统软件设计 17
5.1工艺流程分析 17
5.2 电磁阀动作时序图 17
5.3 触摸屏 19
5.4 PLC I/O分配 21
5.5 步进梯形图 22
5.6 指令程序如下: 26
第六章 总结 29
参考文献 30
致谢 31
温馨提示:
1、题目前面的备注【字母数字编号】为本站整理分类的编号,与课题内容无关,请选题时忽视;
2、若题目上备注三维,则表示文件里包含三维源文件,由于三维组成零件数量较多,为保证预览截图的简洁性,本站将三维文件夹进行了打包。三维及CAD预览截图,均为本站电脑打开软件进行截图的,保证能够打开,下载原件超高清,下载后解压即可;
3、本站所有资源如无特殊说明,都需要本地电脑安装Office2007。图纸软件为AutoCAD,PROE,UG,SolidWorks,CATIA等;
4、本站所有图文资料仅供用户学习参考,不作为任何商用或其他用途;
5、本站不保证下载资源的准确性、安全性和完整性, 不包修改,不支持退换,同时也不承担用户因使用这些下载资源对自己和他人造成任何形式的伤害或损失;
6、 下载文件中如有侵权或不适当内容,请与我们联系,我们立即纠正。