

作品包括:
Word版说明书1份,共38页,约8500字
CAD版本图纸,共5张

摘 要
本设计的题目为粉料填充机传动与控制系统设计。社会和经济的发展给人们生活带来了很多方便,同时带来了很多负面的影响,许多病毒也不断进化,这样就需要大量的药品,粉料型的药品也随之增长,这样就需要一台包装机把它们包装起来。本台粉料填充机,不但提高了效率,减少成本,而且环保卫生。在以后的发展过程中,有很大很好的前景。
本次设计传动部分主要是从电机到主轴的设计。其间经过了减速器并用带和链把他们链接起来。控制部分采用PLC对整台机械的封合、灌装等动作进行控制。其中有两处传感器的信号也是通过PLC的接收并转化为控制信号,增加了机器的可行性和现代化水平。
本设计在满足功能原理实现的条件下,考虑机械的工艺性和经济性,参考了其他各类成型机械的设计优点,并且在原有机械上进行了创新和改进。最后完成粉料填充机传动与控制的设计。
本台机械主要技术参数为:生产能力120—180袋/分、规格18—20克/袋、包装袋尺寸长=60或120mm 宽=60mm。机器的外型尺寸为:长1068mm,宽:950mm,高:1910mm。整机要求为立式布置。
关键词:填充;粉料;PLC;包装机;
目 录
第1章 绪论 1
1.1 题目研究背景 1
1.2 国内外研究现状 1
1.3 题目的设计内容 2
第2章 总体方案设计 3
2.1研究给定的设计任务 3
2.2确定黑箱 3
2.3工艺原理方案设计 4
2.4功能分解 4
2.5确定边界条件 4
2.6方案评价 5
2.7方案简图(如图2-3) 6
2.8总体布置 7
2.9主要参数的确定 7
2.9.1尺寸参数 7
2.9.2 运动参数 7
2.9.3动力参数 7
第3章 传动系统设计计算 8
3.1动力机选择 8
3.2减速器的选择 8
3.2.1总传动比计算 8
3.2.2传动比分配 8
3.3各轴功率与转速计算 8
3.3.1传动效率 8
3.3.2各轴功率、转速计算 9
3.4传动零件的设计 10
3.4.1带传动设计计算 10
3.4.2链传动的设计计算 4
3.4.3轴的设计计算 8
3.5轴承的选用 11
第4章 控制部分设计 12
4.1触摸屏的选择 12
4.2 传感器的选择 13
4.3 变频器的选择 14
4.4电磁阀的选择 14
4.5 PLC硬件选择 15
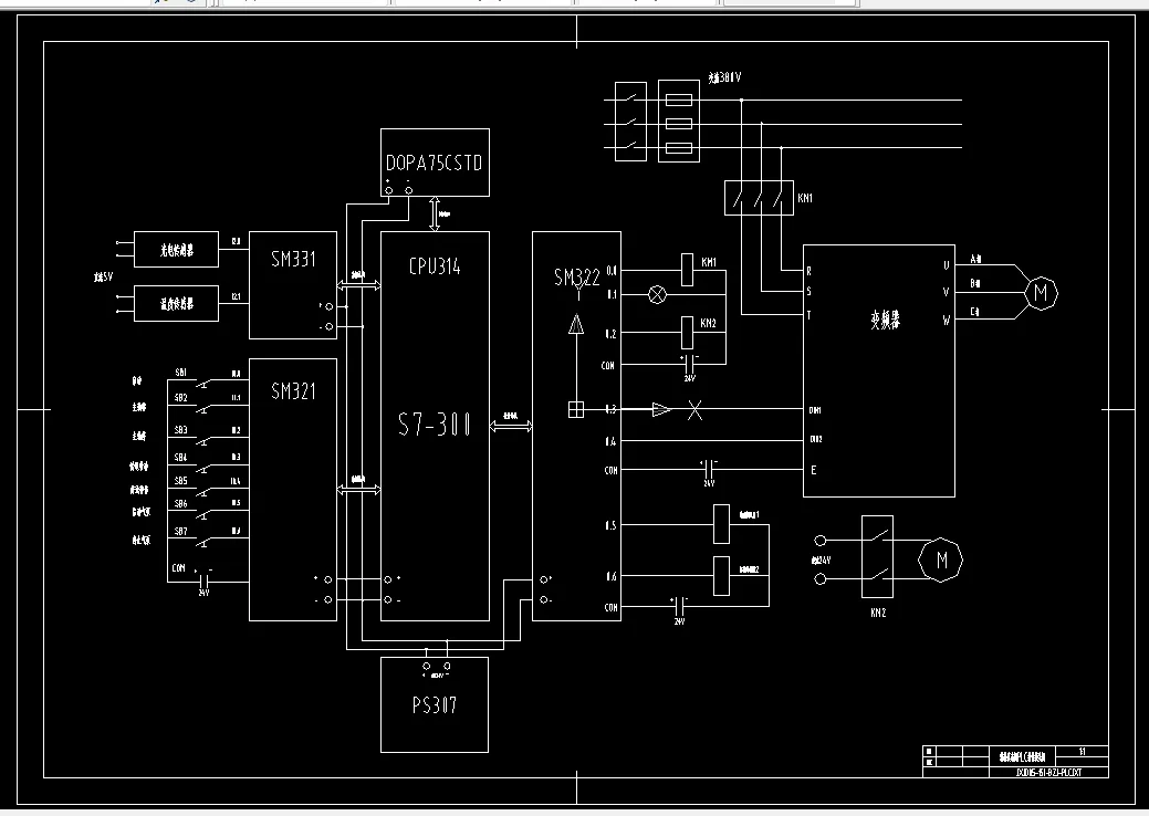
4.6 PLC连接电路图 15
4.7 PLC软件设计 16
第5章 结论 23
参考文献 24
致谢 25
温馨提示:
1、题目前面的备注【字母数字编号】为本站整理分类的编号,与课题内容无关,请选题时忽视;
2、若题目上备注三维,则表示文件里包含三维源文件,由于三维组成零件数量较多,为保证预览截图的简洁性,本站将三维文件夹进行了打包。三维及CAD预览截图,均为本站电脑打开软件进行截图的,保证能够打开,下载原件超高清,下载后解压即可;
3、本站所有资源如无特殊说明,都需要本地电脑安装Office2007。图纸软件为AutoCAD,PROE,UG,SolidWorks,CATIA等;
4、本站所有图文资料仅供用户学习参考,不作为任何商用或其他用途;
5、本站不保证下载资源的准确性、安全性和完整性, 不包修改,不支持退换,同时也不承担用户因使用这些下载资源对自己和他人造成任何形式的伤害或损失;
6、 下载文件中如有侵权或不适当内容,请与我们联系,我们立即纠正。