

作品包括:
Word版设计说明书1份,共41页,约11000字
任务书一份
开题报告一份
外文翻译一份
CAD版本图纸,共6张
摘要
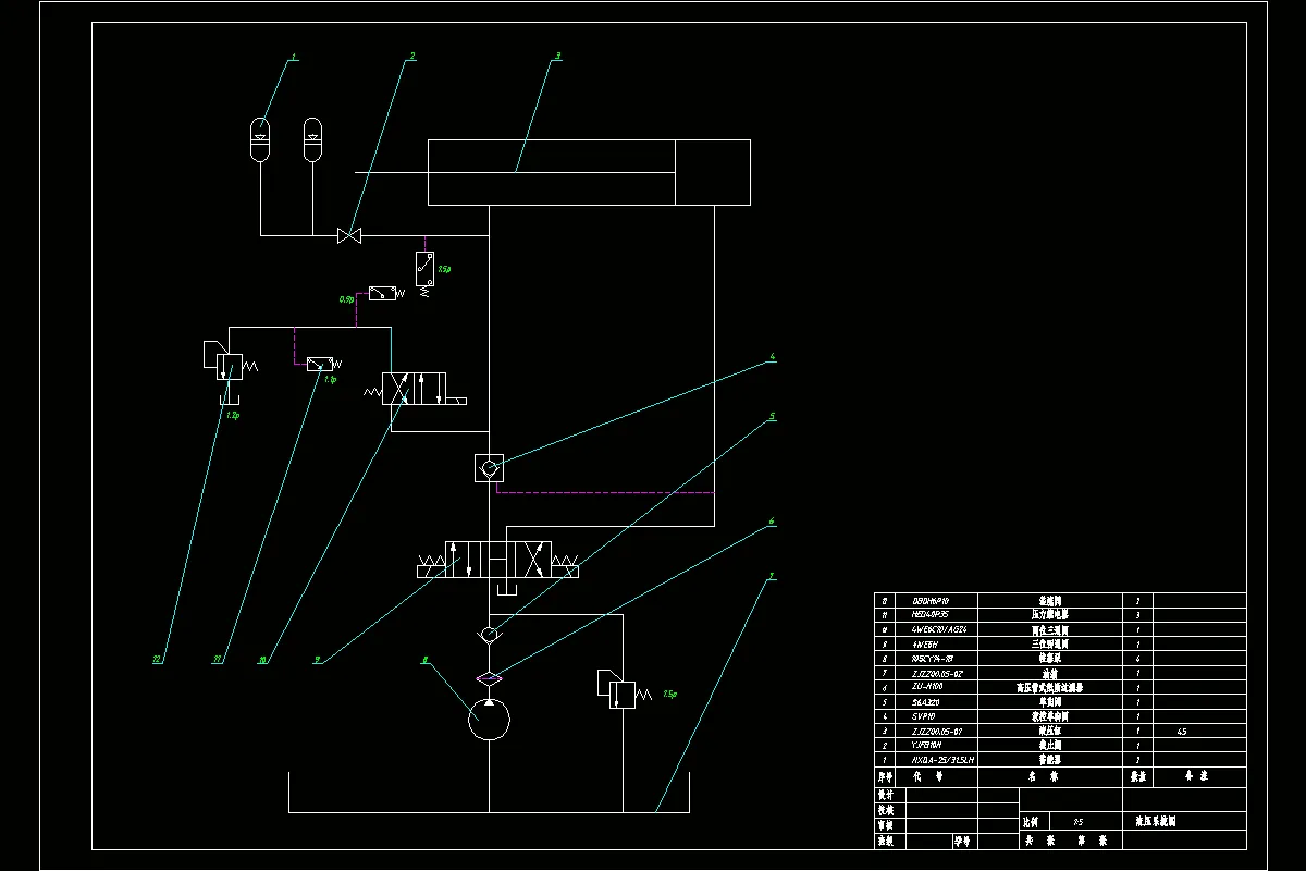
带式输送机在很多行业中被广泛运用。对于它来说,张紧装置是其不可或缺的组成部分,只有其正常运行,才能够保证带式输送机的稳定。本文主要是对带式输送机的张紧装置进行研究和分析,了解张紧装置的种类和用处,对其正常运行有个具体的了解。 在对其进行研究分析时,需要对张紧装置的发展及历史有个详细的了解,同时还要对多种张紧装置的类型进行对比,分别了解不同类型的张紧装置的优缺点,评出其中最为稳定、安全的张紧装置。另外,为了增强带式输送机的运营稳定、保证其质量,可以在液压缸中加入动滑轮和蓄能器,极大的增加了带式输送机的使用时间。此外,本文也会对带式输送机的结构进行研究和分析,了解带式输送机的液压缸及与其相关的方面的运行原理和特点,并且对于带式输送机的控制系统有所研究,根据不同的压力值的设定了解带式输送机的运行过程中所存在的不同。以此为前提,充分结合不同的研究结果,将PLC技术引用进入其中,让输送机的自动控制和动态监测得以实现。 关键词 张力;带式输送机;张紧装置;PLC;动态监测
温馨提示:
1、题目前面的备注【字母数字编号】为本站整理分类的编号,与课题内容无关,请选题时忽视;
2、若题目上备注三维,则表示文件里包含三维源文件,由于三维组成零件数量较多,为保证预览截图的简洁性,本站将三维文件夹进行了打包。三维及CAD预览截图,均为本站电脑打开软件进行截图的,保证能够打开,下载原件超高清,下载后解压即可;
3、本站所有资源如无特殊说明,都需要本地电脑安装Office2007。图纸软件为AutoCAD,PROE,UG,SolidWorks,CATIA等;
4、本站所有图文资料仅供用户学习参考,不作为任何商用或其他用途;
5、本站不保证下载资源的准确性、安全性和完整性, 不包修改,不支持退换,同时也不承担用户因使用这些下载资源对自己和他人造成任何形式的伤害或损失;
6、 下载文件中如有侵权或不适当内容,请与我们联系,我们立即纠正。