

作品包括:
Word版说明书1份,共65页,约30000字
CAD版本图纸,共4张
300吨水泥制品压力机
摘要
液压压力机被广泛地用于各个领域,其技术也在不断更新。目前,液压机控制技术是液压机设计人员重点考虑的问题。要解决控制问题,仅从机械和液压角度来考虑很难使产品有质的飞跃,还必须引入电子技术和计算机控制技术。我设计的“300吨水泥制品压力机”即采用了此项新技术。
该设计分为主机部分和液压部分。文中首先简要地概括了液压机的相关知识及发展前景,接着参考已有成熟机架,简要地设计了机架主要部件的尺寸,并进行了强度和刚度校核。
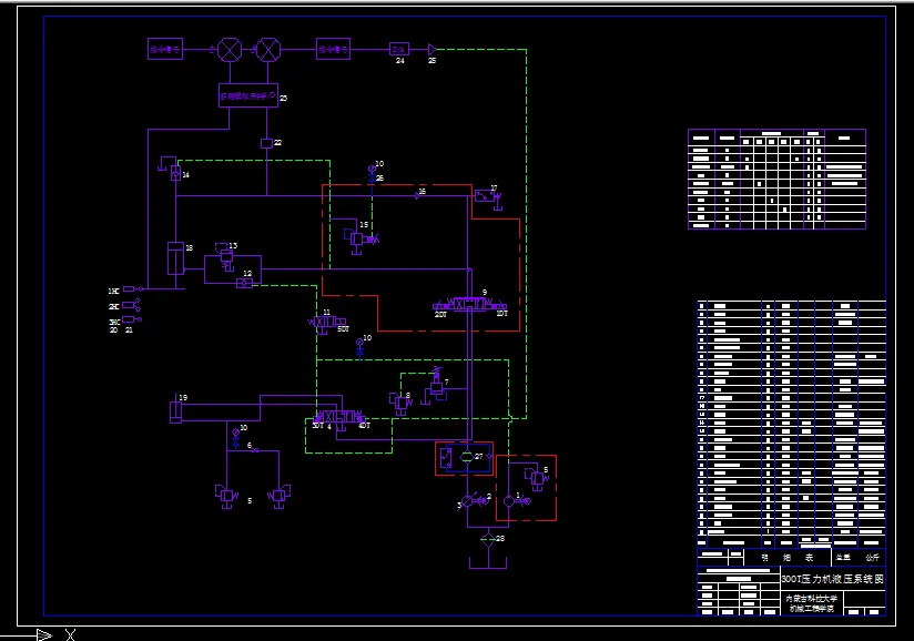
其次,详细地阐述了液压机液压系统的原理和设计。从工况分析到确定系统的主要参数,重点设计了液压系统图及液压缸主缸(包括主要尺寸、活塞和活塞杆、缓冲装置、排气装置等)。在这些设计的基础上,选择了液压元件及对系统进行验算。
接着,对液压机常见故障及其排除方法做了一些简单陈述。
最后,对本设计进行了总结。
关键词:液压压力机 液压系统 电液位置控制 液压缸 液压损失
目录
300吨水泥制品压力机 I
摘要 I
The abstract II
目录 III
第一章 绪论 1
1.1 液压压力机的发展介绍 1
1.2 液压成型技术的优点 4
1.3 电液比例控制技术 4
1.3.1 电液比例控制技术发展历史概述 4
1.3.2 电液比例控制技术的构成 6
1.3.3 电液比例控制技术的特点 7
1.3.4 电液比例位置控制系统 8
1.3.5国内外液压机技术现状及发展趋势 8
1.3.6 电液比例控制技术在液压机中的应用 10
第二章 总体方案设计 13
2.1 综述 13
2.2 提出待选方案 13
2.3 确定方案 14
2.4 主机部分设计 14
第三章 液压系统的设计计算 16
3.1 系统的设计要求 16
3.1.1 概述 16
3.1.2 设计要求 16
3.1.2 确定压力系统参数 17
3.2 工况分析 17
3.2.1 负载分析及负载图 17
3.2.2 运动分析及运动循环图 19
3.3 初选系统压力 21
3.4 确定执行元件的控制方案 22
3.5 草拟液压系统原理图 25
3.5.1 确定液压系统图 25
3.5.2 确定工艺循环顺序动作图表 26
3.5.3 元件明细表 29
第四章 液压元件的设计 31
4.1 活塞直径的确定 31
4.2主油缸 32
4.2.1 主油缸外径的确定 32
4.2.2 缸筒厚度校核 33
4.2.3 缸底厚度的确定 35
4.2.4 缸头厚度的确定 35
4.2.5 缸底与缸筒之间的连接计算 36
4.2.6 缸头与缸筒的连接计算 36
4.3 主油缸活塞杆 37
4.3.1 活塞杆直径的确定 37
4.3.2 活塞杆长度的确定 37
4.3.3 活塞杆的强度计算 37
4.3.4 活塞杆弯曲稳定性验算 38
4.3.5 活塞杆与活塞之间连接方式的确定 39
4.4 速度的确定 39
4.5 活塞杆的导向套、密封和防尘 39
4.5.1导向套长度的确定 39
4.5.2 加工技术要求 40
4.6 中隔圈 40
4.7 缓冲装置 40
4.8 排气阀 41
4.9 油口 41
4.10 单向阀 41
4.11 密封件、防尘圈的使用 41
4.12 顶出缸的计算 41
第五章 其他液压元件的设计 43
5.1 计算泵的流量,选择液压泵 43
5.1.1 泵的工作压力的确定 43
5.1.2 液压泵流量的确定 43
5.1.3 液压泵规格的确定 43
5.2 选择液压控制元件 44
5.3 根据液压泵的驱动功率,选择电动机 46
5.4 选择、计算液压辅助件 47
5.4.1 蓄能器的选择 47
5.4.2 过滤器的选择 48
5.4.3 管件的选择 49
5.4.4 油箱及其附件的选择 49
5.5 验算液压系统性能 51
5.5.1 系统压力损失的验算 51
5.5.2 验算温升 52
5.5.3 验算液压冲击 54
第六章 压力机常见故障排除方法及维护方法 56
6.1 液压机常见故障及其排除方法 56
6.2 液压机维护保养及其安全操作 57
6.2.1 液压机维护保养 57
6.2.2 液压机安全操作 58
参考文献 59
结束语 60
温馨提示:
1、题目前面的备注【字母数字编号】为本站整理分类的编号,与课题内容无关,请选题时忽视;
2、若题目上备注三维,则表示文件里包含三维源文件,由于三维组成零件数量较多,为保证预览截图的简洁性,本站将三维文件夹进行了打包。三维及CAD预览截图,均为本站电脑打开软件进行截图的,保证能够打开,下载原件超高清,下载后解压即可;
3、本站所有资源如无特殊说明,都需要本地电脑安装Office2007。图纸软件为AutoCAD,PROE,UG,SolidWorks,CATIA等;
4、本站所有图文资料仅供用户学习参考,不作为任何商用或其他用途;
5、本站不保证下载资源的准确性、安全性和完整性, 不包修改,不支持退换,同时也不承担用户因使用这些下载资源对自己和他人造成任何形式的伤害或损失;
6、 下载文件中如有侵权或不适当内容,请与我们联系,我们立即纠正。