

作品包括:
Word版说明书1份,共32页,约11000字
PPT答辩一份
开题报告一份
外文翻译一份
CAD版本图纸,共4张

摘 要
本设计主要是基于数控铣床工作原理,根据设计任务给定的工作尺寸设计一台比较简单的X-Y数控铣床工作台。
首先,确定总体设计方案:其中主要对导轨副、丝杠螺母副、减速装置的选用及控制系统的设计进行初步分析,再绘制总体方案图。
其次,进行机械传动部件的计算与选择:主要进行导轨上移动部件的重量估算,铣削力的计算,直线滚动导轨副的计算与选型,滚珠丝杠螺母副的计算与选型,步进电机减速箱的选用,步进电动机的计算与选型。本部分作为此设计重点,进行了大量的分析、计算及验算,最后得到满足任务规定尺寸的工作要求。
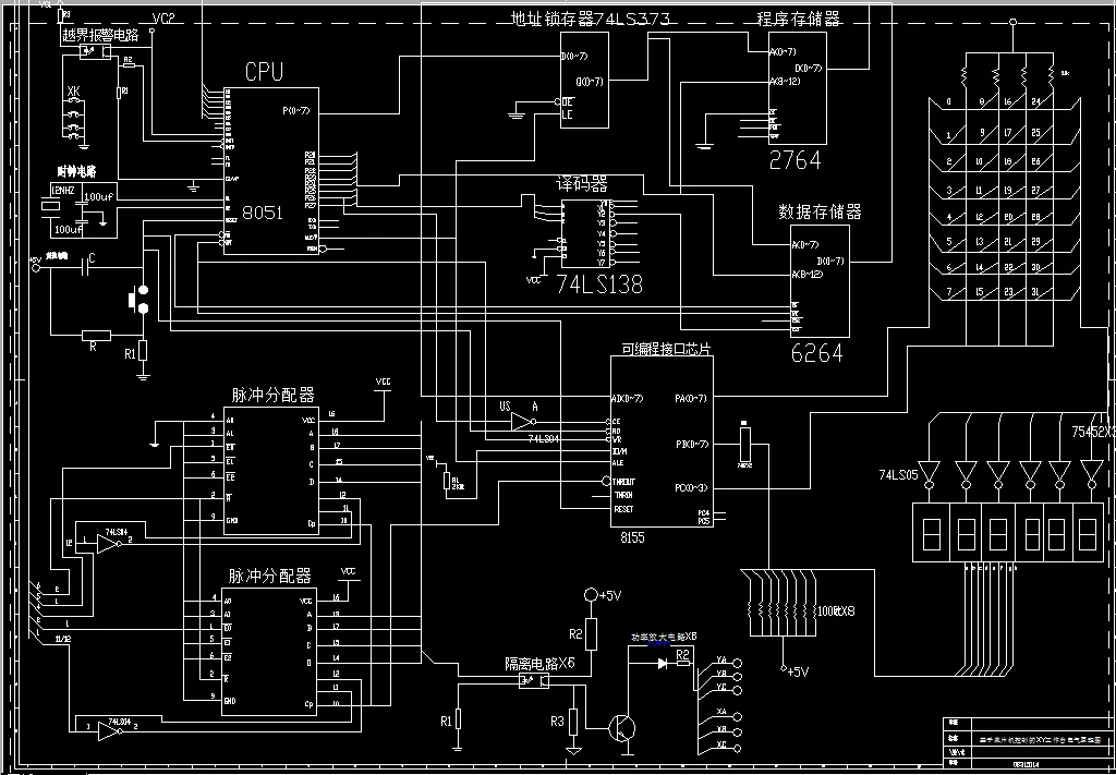
接着,对X-Y工作台的控制系统进行选择。本设计主要选用8051单片机进行控制,并进行了简单的汇编编程。
最后,控制系统的设计。此处主要通过进给传动系统来对硬件电路进行设计,并绘制控制系统原理框图;然后分析选用了步进电动机的驱动电源。
关键词:数控铣床; 控制系统; 总体设计
目 录
绪 论 1
1. 设计任务 3
1.1 毕业设计题目 3
2.整体方案的确定 4
2.1 系统总体框图 4
2.2 系统运动方式和伺服系统 4
2.3 机械部件的计算及选择 4
2.4 计算机控制系统的选择 4
3. 机械设计部分 5
3.1 工作台重量初步估算 5
3.2 铣削力的计算 5
3.3 直线滚动导轨副的计算和选择 6
3.4滚珠丝杆螺母副的计算和选择 7
3.4.1 最大工作载荷Fmax 7
3.4.2 最大动载荷FQ 7
3.4.3 滚珠丝杆副的型号选择及传动效率 8
3.4.4 滚珠丝杆的刚度验算 8
3.5步进电动机的计算及型号选择 9
3.5.1 步进电动机的特点 9
3.5.2 步进电动机减速箱的选择 9
3.5.4 步进电动机转轴上的等效负载转矩Tep1 10
3.5.5步进电动机的选择 12
3.5.6 步进电动机的性能校核 12
3.5.7电动机特性分析及细分驱动控制 13
3.5.8步进电机驱动电源选用 14
4. 控制系统的硬件选择 15
4.1数控系统的硬件电路由以下几部分组成 15
4.2主控制器CPU的选择 16
4.3 存储器扩展电路设计 17
4.3.1 程序存储器的扩展 17
4.3.2 数据存储器的扩展 17
4.3.3 I/O扩展电路设计 17
5. 数控系统电路设计 18
6. 系统控制软件的设计 19
6.1系统控制功能分析 19
6.2系统管理程序控制 19
6.3自动加工程序设计 20
6.4步进电机子程序控制设计 21
6.5内存地址分配 24
结 论 25
致 谢 26
参考文献 27
温馨提示:
1、题目前面的备注【字母数字编号】为本站整理分类的编号,与课题内容无关,请选题时忽视;
2、若题目上备注三维,则表示文件里包含三维源文件,由于三维组成零件数量较多,为保证预览截图的简洁性,本站将三维文件夹进行了打包。三维及CAD预览截图,均为本站电脑打开软件进行截图的,保证能够打开,下载原件超高清,下载后解压即可;
3、本站所有资源如无特殊说明,都需要本地电脑安装Office2007。图纸软件为AutoCAD,PROE,UG,SolidWorks,CATIA等;
4、本站所有图文资料仅供用户学习参考,不作为任何商用或其他用途;
5、本站不保证下载资源的准确性、安全性和完整性, 不包修改,不支持退换,同时也不承担用户因使用这些下载资源对自己和他人造成任何形式的伤害或损失;
6、 下载文件中如有侵权或不适当内容,请与我们联系,我们立即纠正。