

作品包括:
Word版说明书1份,共55页,约23000字
CAD版本图纸,共7张
摘要
在我国大发展、快发展的大背景下,我们的国民经济也处于不断上升的过程中,工业的发展成为带动经济发展的重要力量。在这过程中,液压技术也得到了较大的发展空间,液压技术渗透在我国工业的各项领域中,其中,液压传动是一门较新的技术,虽然仅短短几十年的发展历程,可是如今却被大规模地应用在矿山、冶金机械、工程机械、机床等多种机械以及相关的武器装备里。
抗冲击性能作为产品可靠性的重要组成部分,现在已备受产品生产者和使用者的关注。冲击试验则是测试产品抗冲击性能约一个重要手段。为了提高检测产品的抗冲击性能的试验水平,改进和完善冲击试验机性能则是一个重要的研究方向。本论文主要设计了一种对被试件进行冲击性能试验的试验台。介绍了该试验台液压系统和测控系统的设计及工作原理,确定了元件的主要参数。验算液压系统的性能,以及液压控制系统的设计步骤,以及设计液压系统时应注意的问题。在综合国内外文献的基础上介绍了液压冲击试验机的发展历史,研究与应用现状,并介绍了液压冲击试验与冲击波形的运用状况。
关键词:液压系统;测试;性能
目录
前言 1
1绪论 2
1.1课题研究的社会背景、目的和意义 2
1.1.1课题研究的社会背景 2
1.1.2课题研究的目的和意义 3
1.2国内外相关领域的研究现状 3
1.2.1液压冲击试验台的发展现状 3
2 冲击试验台整体方案设计 8
2.1液压冲击试验台的工作原理 8
2.1.1冲击动力学基本概念 8
2.1.2液压冲击试验台的数学模型 8
2.2 液压冲击试验台设计预期成果 10
2.3液压冲击试验台主体设计与实现 10
2.3.1系统要求 10
2.3.2冲击头与立柱的导向设计 11
2.3.3导向立柱的设计 12
2.3.4试验台整体模型的建立与实现 13
3冲击试验台液压系统设计 15
3.1冲击试验台液压系统的设计要求 15
3.1.1冲击试验台的组成 15
3.1.2本设计实例的设计参数和技术要求 15
3.2工况分析 15
3.3液压缸的典型结构 18
3.4确定液压系统的主要参数 19
3.4.1初选工作压力 19
3.4.2确定液压缸的主要尺寸设计及校核 19
3.4.3计算最大流量 22
3.5导向环的设计计算 23
3.5.1导向环的主要优点 23
3.5.2导向环的型式 23
3.5.3导向环的尺寸不同 24
3.6 活塞杆导向套 25
3.6.1结构式 25
3.6.2材料 25
3.6.3尺寸配置 25
3.6.4加工要求 26
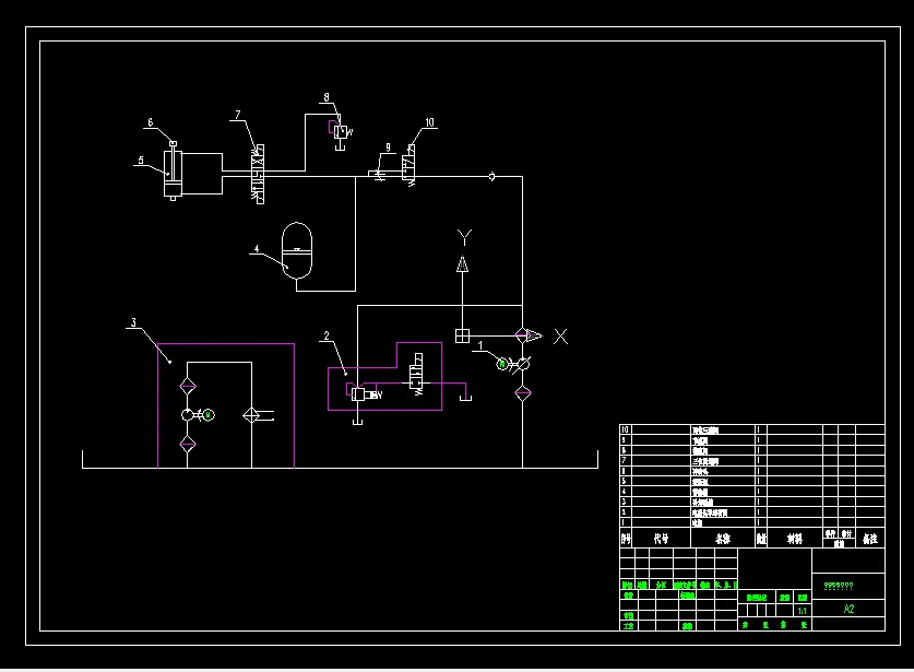
3.7 拟定液压系统原理图 26
3.7.1设计思想 26
3.7.2试验台工作原理 27
3.8 液压元件的选择 27
3.8.1液压执行元件的选择 28
3.8.2液压泵的选择 28
3.8.3原动机的选型 29
3.8.4液压控制阀的选择 29
3.8.5管路的选择 30
3.8.6确定油箱容积 31
3.8.7蓄能器的选择 31
3.8.8过滤器的选择 31
3.8.9液压油的选择 31
3.9 液压系统性能验算 32
3.9.1系统压力损失计算 32
3.9.2液压系统发热温升计算 33
4 测试数据采集系统的研究 36
4.1数据采集方案原理设计 36
4.1.1信号及数据采集 36
4.1.2 A/D基本概念 37
4.1.3瞬态冲击力测量系统 38
4.1.4测试系统方案 38
4.2信号采集硬件 39
4.2.1加速度传感器的选择 39
4.2.2数据采集卡的选择 40
4.2.3信号调理及采集触发电路 41
5数据处理及分析系统的实现 42
5.1信号预处理 42
5.1.1信号直流分量的消除 42
5.1.2信号的平滑 42
5.2 滤波器 43
6产品经济分析 46
7总结 47
致谢 48
参考文献 49
附录A:译文 50
附录B:外文文献 54
温馨提示:
1、题目前面的备注【字母数字编号】为本站整理分类的编号,与课题内容无关,请选题时忽视;
2、若题目上备注三维,则表示文件里包含三维源文件,由于三维组成零件数量较多,为保证预览截图的简洁性,本站将三维文件夹进行了打包。三维及CAD预览截图,均为本站电脑打开软件进行截图的,保证能够打开,下载原件超高清,下载后解压即可;
3、本站所有资源如无特殊说明,都需要本地电脑安装Office2007。图纸软件为AutoCAD,PROE,UG,SolidWorks,CATIA等;
4、本站所有图文资料仅供用户学习参考,不作为任何商用或其他用途;
5、本站不保证下载资源的准确性、安全性和完整性, 不包修改,不支持退换,同时也不承担用户因使用这些下载资源对自己和他人造成任何形式的伤害或损失;
6、 下载文件中如有侵权或不适当内容,请与我们联系,我们立即纠正。