

作品包括:
Word版说明书1份,共57页,约15000字
开题报告一份
PPT答辩一份
CAD版本图纸,共3张
![1738304533953538.webp B%Y(GIDEN740DI]2RNC%~`Q.webp](/static/upload/image/20250131/1738304533953538.webp)
摘要
清洁机器人结合了多种智能技术,应用于家庭、酒店等众多环境的清洁。目前,在清洁机器人移动结构、控制系统和吸尘系统等方面的研究取得了较为良好的效果,还可以在障碍物检测、自动避障和路径规划等方面做出相应的改善。
本文设计的清洁机器人采用圆柱体的外观,方便移动并减少卡死的可能;选用STC89C52单片机,该系列单片机功能多,执行速度快且烧录程序简单;电机驱动选用L298N芯片,电路简单而且可以同时驱动两个电机;传感器采用TELESKY型号红外传感器和LY-S0051型号的微动开关相结合,可以有效的检测出路径中的障碍物;集尘系统采用一个起尘刷一个吸尘电机,在一定程度上提高了机器人的清洗效率;最后,用汇编语言和C语言设计控制程序实现清洁机器人的自动清洁、自动避障、蓝牙遥控。
关键词 清洁机器人;避障;传感器;蓝牙遥控;STC89C52 ;L289N
目 录
摘要 I
Abstract II
1 绪 论 1
1.1 课题背景 1
1.2 课题的目的和意义 1
1.3 国内外概况 1
1.4 清洁机器人关键技术 2
1.4.1 清洁机器人的关键技术 2
1.4.2 传感器技术 2
1.4.3 自主避障技术 3
1.4.4路径规划技术 3
1.5 本文主要研究内容 4
2 清洁机器人系统方案设计 5
2.1 清洁机器人总体方案 5
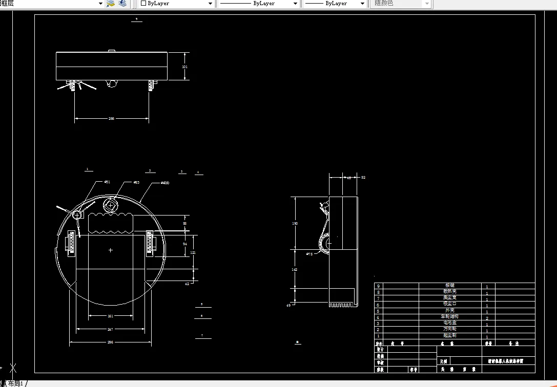
2.1.1 系统总体设计 5
2.1.2 机械机构设计 5
2.2 控制器模块选型 6
2.3 电源模块选型 7
2.4 驱动电机模块选型 8
2.5 电机驱动模块选型 9
2.6 传感器选型 9
2.6.1 红外传感器 10
2.6.2 触碰传感器 10
2.7 吸尘模块选型 11
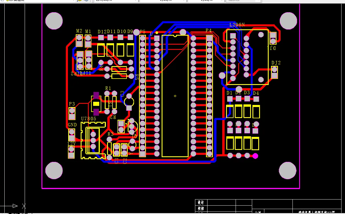
3 清洁机器人硬件电路设计 12
3.1 控制器电路设计 12
3.2 稳压电路设计 12
3.3 驱动电路设计 13
3.4 传感器电路设计 15
3.4.1红外传感器电路设计 15
3.4.2 触碰传感器电路设计 16
3.5 蜂鸣器电路设计 17
3.6 蓝牙控制电路设计 17
3.7 传感器系统电路设计 19
3.8 吸尘系统电路设计 20
3.9 硬件电路接线说明 20
4 系统软件程序设计 22
4.1 主程序 22
4.2 红外传感器检测 22
4.3 触碰传感器检测 23
4.4 避障处理措施 24
4.5 蓝牙遥控 25
4.6 keil uVision4环境 26
4.7 单片机程序烧写 27
5 PCB制版 29
5.1 原理图绘制 29
5.2 原理图封装 30
5.3 绘制PCB图 34
结论 37
致谢 38
参考文献 39
附录 40
附录1 程序 40
附录2 原理图 50
附录3 PCB图 51
温馨提示:
1、题目前面的备注【字母数字编号】为本站整理分类的编号,与课题内容无关,请选题时忽视;
2、若题目上备注三维,则表示文件里包含三维源文件,由于三维组成零件数量较多,为保证预览截图的简洁性,本站将三维文件夹进行了打包。三维及CAD预览截图,均为本站电脑打开软件进行截图的,保证能够打开,下载原件超高清,下载后解压即可;
3、本站所有资源如无特殊说明,都需要本地电脑安装Office2007。图纸软件为AutoCAD,PROE,UG,SolidWorks,CATIA等;
4、本站所有图文资料仅供用户学习参考,不作为任何商用或其他用途;
5、本站不保证下载资源的准确性、安全性和完整性, 不包修改,不支持退换,同时也不承担用户因使用这些下载资源对自己和他人造成任何形式的伤害或损失;
6、 下载文件中如有侵权或不适当内容,请与我们联系,我们立即纠正。