

作品包括:
Word版设计说明书1份,共42页,约20000字
外文翻译一份
CAD版本图纸,共5张

摘要
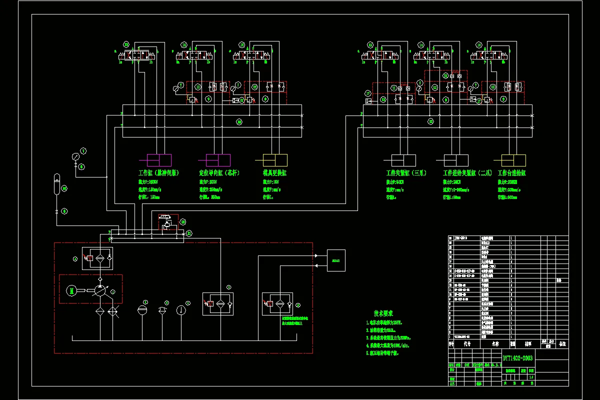
本课题是根据目前我国旋锻技术的发展现状而进行的数控旋锻机床的设计与研究。 由于现代科学的发展,对产品的质量提出了更高的要求。从而对机床的要求也就有的更加的要求 ,传统的加工工艺生产效率低,并且精度不能保证[1]。但是数控旋锻机采用了闭环系统,自动进行插补运算,改变了传统开环系统形式,通过电气与液压系统有效配合,大大提高了旋锻机的使用性能。现代机械制造中加工机械零件的方法很多:除切削加工外,还有铸造、锻造、焊接、冲压、挤压等,但凡属精度要求较高和表面粗糙度要求较细的零件,一般都需在机床上用切削的方法进行最终加工。机床的进步反映了一个国家的工业化进程水平。而特种数控旋锻机床作为具有先进制造技术的基础制造装备,已被广泛应用于航天、航空、能源、交通等各个领域,其加工精度、加工效率和加工能力的高低直接影响着一个国家国民经济和国防建设的发展。说明书研究对象是一种德国进口并可进行旋转锻造加工的多功能特种数控机床,目前国内并无此种设备的研制和生产。本说明书正是对此种机床的结构进行分析并进行主体机床结构的仿制、改进和设计。研究中应用先进设计手段辅助机床结构设计,利用SolidWork软件进行机床三维布局及造型设计,机床的设计效率和设计过程可视化程度都得到较大提高。说明书研究除完成了数控旋锻机床结构的主体设计,说明书中还运用有限元分析软件,对机床使用的模具进行动态受力分析。说明书还对数控旋锻机床的模具和主要零部件的制造和修整做了较详细的介绍,对数控旋锻机床的检修和保养方法也做了说明。希望在借鉴和学习国外先进机床制造技术的情况下,能对国内特种机床的发展和进步提供一些资料和参考. 关键词:CNC;旋锻机;模具;有限元分析;solidwork;动力学分析
温馨提示:
1、题目前面的备注【字母数字编号】为本站整理分类的编号,与课题内容无关,请选题时忽视;
2、若题目上备注三维,则表示文件里包含三维源文件,由于三维组成零件数量较多,为保证预览截图的简洁性,本站将三维文件夹进行了打包。三维及CAD预览截图,均为本站电脑打开软件进行截图的,保证能够打开,下载原件超高清,下载后解压即可;
3、本站所有资源如无特殊说明,都需要本地电脑安装Office2007。图纸软件为AutoCAD,PROE,UG,SolidWorks,CATIA等;
4、本站所有图文资料仅供用户学习参考,不作为任何商用或其他用途;
5、本站不保证下载资源的准确性、安全性和完整性, 不包修改,不支持退换,同时也不承担用户因使用这些下载资源对自己和他人造成任何形式的伤害或损失;
6、 下载文件中如有侵权或不适当内容,请与我们联系,我们立即纠正。