

作品包括:
Word版设计说明书1份,共56页,约12000字
CAD版本图纸,共7张
摘要
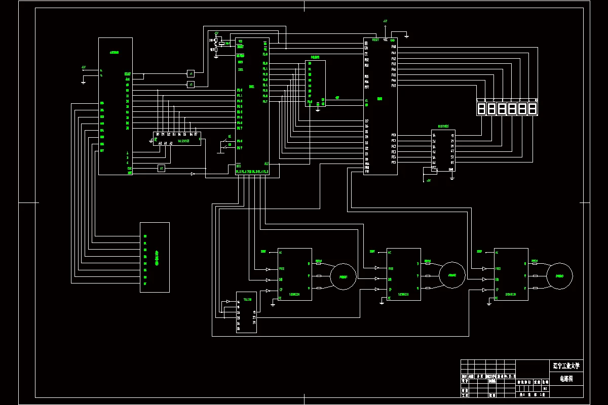
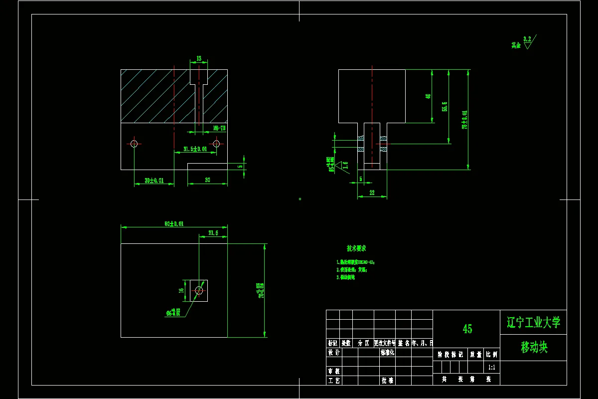
本次是基于自动控制环槽内径检具。它含有机座,移动工作台,升降工作台,驱动轴,传感器和摆杆等。摆杆被固定在检具体上,检具体于驱动轴相连。被测工件通过挡块被固定在移动工作台上。升降工作台上有步进电动机,电动机的主轴线与被测工件中心线重合,步进电机输出轴上接有驱动轴。驱动轴与检具体相连。检具体上有滑动块,上面有传感器,摆杆,电磁继电器和弹簧,升降工作台上的电机转动带动驱动轴转动进而带动摆杆转动完成检测,电磁继电器是为了改变摆杆位置的,能使摆杆自由进入内径。当上方内径检测完毕后,控制升降工作台的步进电动机开始工作,使升降工作台继续下降到达底端的内径进行检测。在机架后端有限位开关,是防止移动过坐台移动太多移到导轨外或指定位置。因为导轨主要是承重用的,所以与机架做成一体。利用检具对环槽内径进行检测,不仅测量精度高、大大的减少人力的浪费,而且适用于测量筒状物体的内圆直径。 关键词:自动控制;环槽内径;检具
温馨提示:
1、题目前面的备注【字母数字编号】为本站整理分类的编号,与课题内容无关,请选题时忽视;
2、若题目上备注三维,则表示文件里包含三维源文件,由于三维组成零件数量较多,为保证预览截图的简洁性,本站将三维文件夹进行了打包。三维及CAD预览截图,均为本站电脑打开软件进行截图的,保证能够打开,下载原件超高清,下载后解压即可;
3、本站所有资源如无特殊说明,都需要本地电脑安装Office2007。图纸软件为AutoCAD,PROE,UG,SolidWorks,CATIA等;
4、本站所有图文资料仅供用户学习参考,不作为任何商用或其他用途;
5、本站不保证下载资源的准确性、安全性和完整性, 不包修改,不支持退换,同时也不承担用户因使用这些下载资源对自己和他人造成任何形式的伤害或损失;
6、 下载文件中如有侵权或不适当内容,请与我们联系,我们立即纠正。