

作品包括:
Word版设计说明书1份,共59页,约24000字
任务书一份
开题报告一份
CAD版本图纸,共7张

摘要
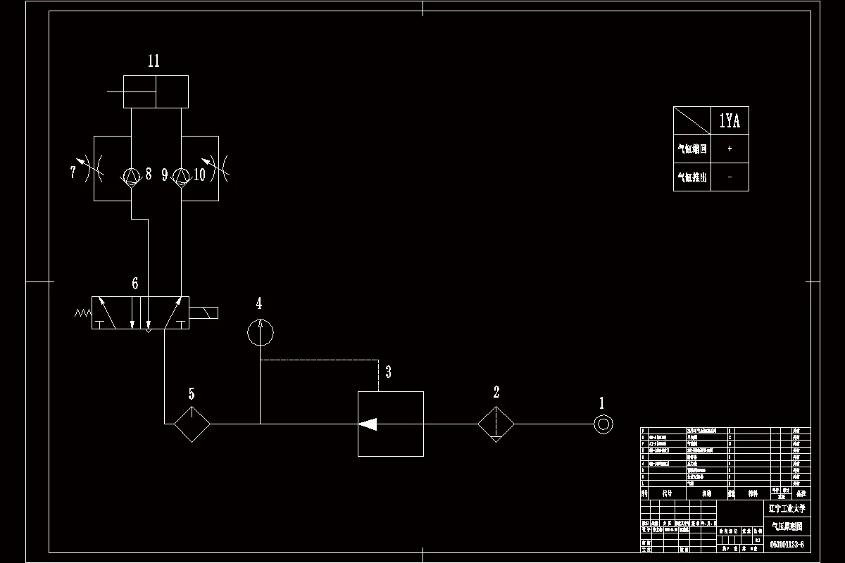
数控机床的广泛应用,标志着机电一体化技术的高速发展和取得的成绩。本说明书主要介绍的是电路板涂胶机设计,共分为以下几大部分: 一、机床机械结构的设计与计算,主要介绍了一些非标准件,如机架、涂胶头、吸盘等的设计计算,滚珠丝杠的选用与计算,直线滚动导轨和圆柱导轨的选用及计算,在已知条件下进行步进电动电机的选用; 二、气压系统的整体设计与气压元件的选用和计算(吸盘采用气压系统),整体设计包括气压系统原理图的绘制,气压回路的构成,气压原件的选择主要为气压缸。 三、控制部分的设计,其中包括了控制器的选用、控制流程图的绘制、硬件电路图的绘制、控制程序的编写,在硬件电路图的设计中根据机械部分设计时所选用的电机来确定其驱动芯片。 此外,本说明书可参详机械图进行对照分析,可作为机床工艺说明使用。 关键词 直线滚动导轨 圆柱导轨 气缸
温馨提示:
1、题目前面的备注【字母数字编号】为本站整理分类的编号,与课题内容无关,请选题时忽视;
2、若题目上备注三维,则表示文件里包含三维源文件,由于三维组成零件数量较多,为保证预览截图的简洁性,本站将三维文件夹进行了打包。三维及CAD预览截图,均为本站电脑打开软件进行截图的,保证能够打开,下载原件超高清,下载后解压即可;
3、本站所有资源如无特殊说明,都需要本地电脑安装Office2007。图纸软件为AutoCAD,PROE,UG,SolidWorks,CATIA等;
4、本站所有图文资料仅供用户学习参考,不作为任何商用或其他用途;
5、本站不保证下载资源的准确性、安全性和完整性, 不包修改,不支持退换,同时也不承担用户因使用这些下载资源对自己和他人造成任何形式的伤害或损失;
6、 下载文件中如有侵权或不适当内容,请与我们联系,我们立即纠正。