

作品包括:
说明书一份,56页,15000字左右.
CAD版本图纸,共3张:
Proteu仿真等
摘 要
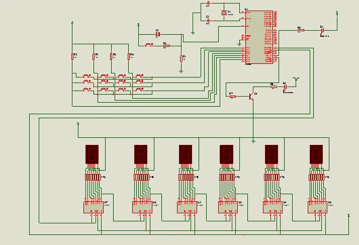
随着21世纪到来,社会日益科技化,各种电子信息技术进入高速发展阶段,包括信息系统技术微电子、计算机和现代通信技术、传感器技术,这也包括红外线技术,红外线是一种人的肉眼看不见的光线,最近二三十年来,初露头角的红外技术,在各个领域里获得了广泛的应用。 开始应用到生产上,并形成了一门崭新的技术—红外技术。本设计针对传统机械锁的不足而设计的通过红外来控制的密码锁,主要利用单片机AT89S51来实现红外遥控密码锁的设计并在PROTEUS软件上实现仿真。红外遥控密码锁是将红外遥控技术和单片机技术应用相结合的一种。红外电子密码锁能实现多种控制功能,有较好的市场发展。针对传统的机械锁的各种缺点和重要部门安全性,设计了一种红外遥控电子密码锁,可以满足安全方面的要求。电路主要由红外线编码电路、红外线电路、掉电保护电路、声光提示报警电路、键盘及显示电路组成。系统能完成开锁、出错报警、、修改用户密码等基本功能,并且能实现遥控、掉电存储等电子密码锁。
关键词:单片机;红外技术;遥控;密码锁;PROTEUS仿真
目 录
摘 要 Ⅰ
Abstract Ⅱ
第1章 绪论 1
1.1前言 1
1.2 选题背景及研究的目的与意义 2
1.3 红外遥控密码锁国内外研究现状及存在问题 3
1.4 研究方法 3
第2章 密码锁的整体设计 4
2.1 密码锁的结构与组成 4
2.2 密码锁的工作原理 7
2.3 本章小结 5
第3章 系统硬件电路设计 8
3.1 单片机AT89C51简介 9
3.2 红外发射与接收装置 9
3.3 各类模块器件功能 13
3.4 本章小结 14
第4章 系统软件设计 18
4.1 遥控发射部分程序设计 20
4.2 主机接收部分程序设计 20
4.3 数据处理 24
4.4 本章小结 27
结论 28
参考文献 29
致谢 30
附录 31
温馨提示:
1、题目前面的备注【字母数字编号】为本站整理分类的编号,与课题内容无关,请选题时忽视;
2、若题目上备注三维,则表示文件里包含三维源文件,由于三维组成零件数量较多,为保证预览截图的简洁性,本站将三维文件夹进行了打包。三维及CAD预览截图,均为本站电脑打开软件进行截图的,保证能够打开,下载原件超高清,下载后解压即可;
3、本站所有资源如无特殊说明,都需要本地电脑安装Office2007。图纸软件为AutoCAD,PROE,UG,SolidWorks,CATIA等;
4、本站所有图文资料仅供用户学习参考,不作为任何商用或其他用途;
5、本站不保证下载资源的准确性、安全性和完整性, 不包修改,不支持退换,同时也不承担用户因使用这些下载资源对自己和他人造成任何形式的伤害或损失;
6、 下载文件中如有侵权或不适当内容,请与我们联系,我们立即纠正。