

作品包括:
Word设计说明书1份
CAD版本图纸,共3张
摘要
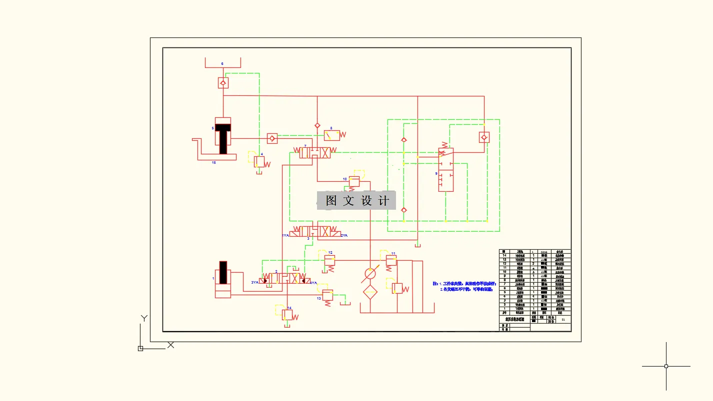
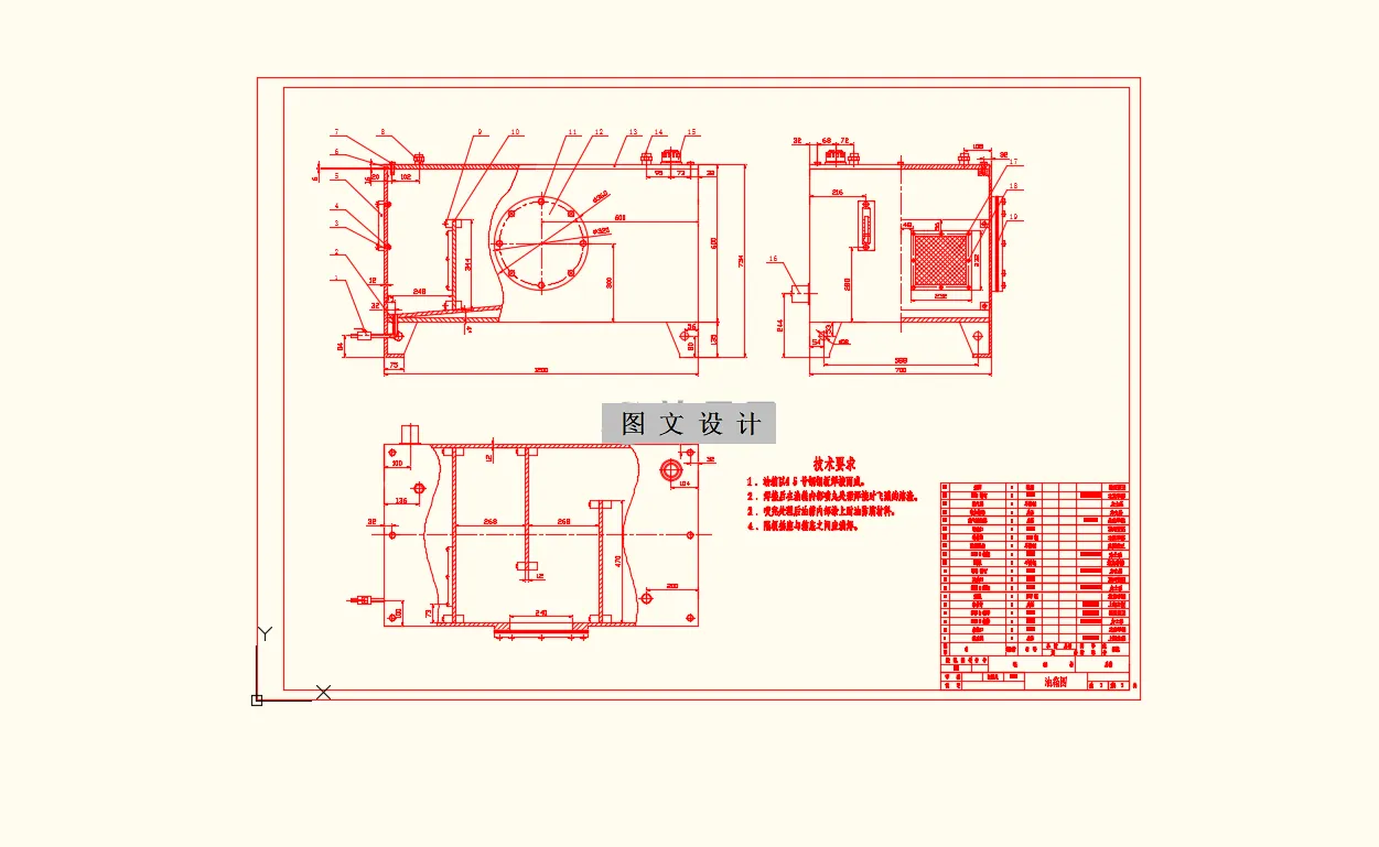
液压技术是现代制造的基础,它的广泛应用,很大程度上代替了普通成型加工,全球制造业发生了根本性变化。因此,液压技术的水准、拥有和普及程度, 已经成为衡量一个国家综合国力和现代化水平的重要标志。为适合这种行势,需要大量设计一些液压机的工作系统。本次就是要设计一款四柱万能液压系统。液压技术已被世界各国列为优先发展的关键工业技术,成为当代国际间科技竞争的重点。 本文论述了 YG32-400 通用液压机液压系统的设计过程,针对液压缸的负载及动作要求,确定了 YG32-400 通用液压机的液压系统原理方案,进行了工况分析和相关计算,选取了液压元件及辅件的型号,进行了系统温升和压力损失的验算,设计了相关集成块、油箱和泵站,论述了系统的维护注意事项,并绘制相关图纸。
温馨提示:
1、题目前面的备注【字母数字编号】为本站整理分类的编号,与课题内容无关,请选题时忽视;
2、若题目上备注三维,则表示文件里包含三维源文件,由于三维组成零件数量较多,为保证预览截图的简洁性,本站将三维文件夹进行了打包。三维及CAD预览截图,均为本站电脑打开软件进行截图的,保证能够打开,下载原件超高清,下载后解压即可;
3、本站所有资源如无特殊说明,都需要本地电脑安装Office2007。图纸软件为AutoCAD,PROE,UG,SolidWorks,CATIA等;
4、本站所有图文资料仅供用户学习参考,不作为任何商用或其他用途;
5、本站不保证下载资源的准确性、安全性和完整性, 不包修改,不支持退换,同时也不承担用户因使用这些下载资源对自己和他人造成任何形式的伤害或损失;
6、 下载文件中如有侵权或不适当内容,请与我们联系,我们立即纠正。