

作品包括:
Word设计说明书1份,共46页,约20000字
CAD版本图纸,共12张
摘要
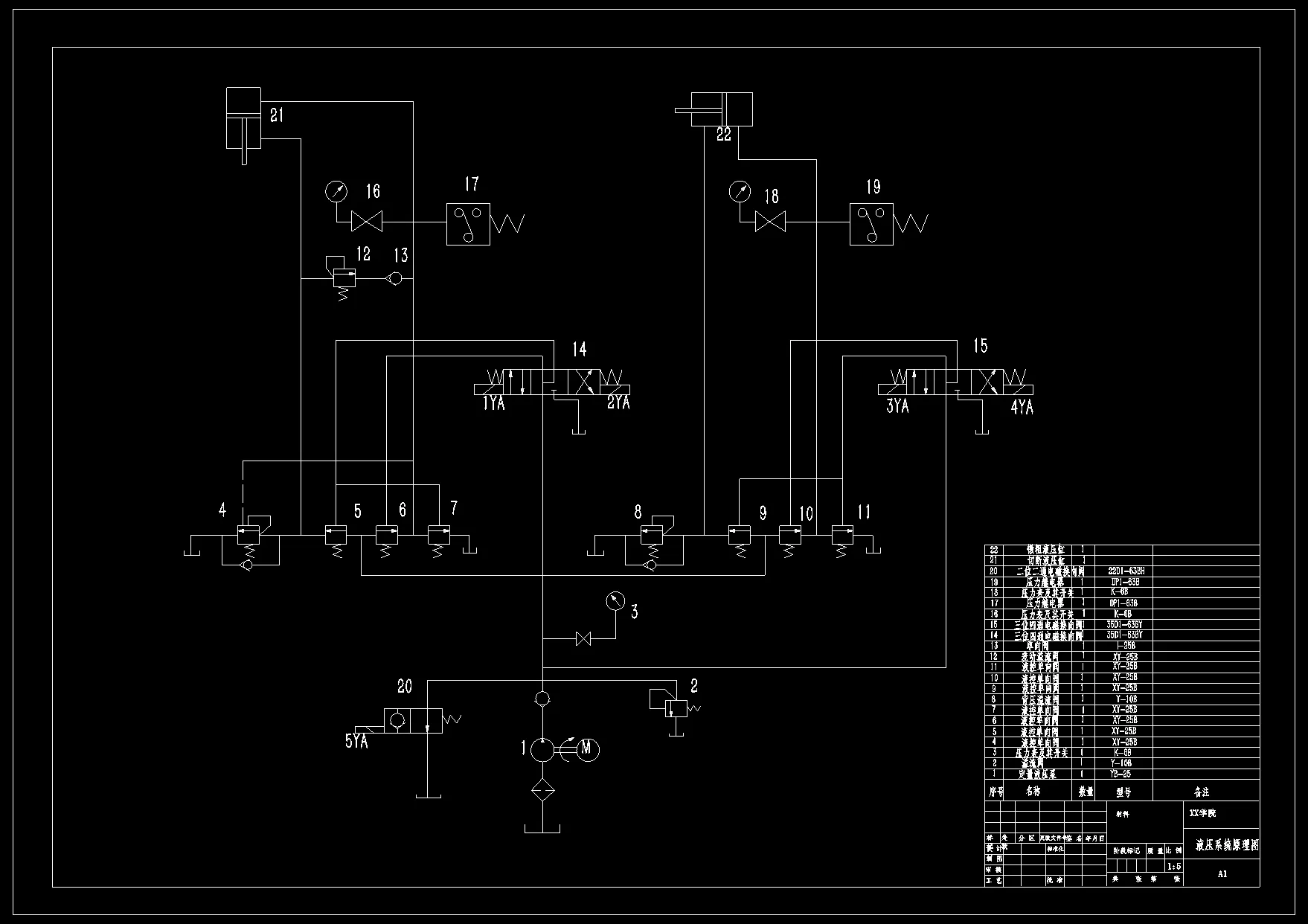
本文主要研究的是液压传动系统,液压传动系统的设计需要与主机的总体设计同时进行。设计时,必须从实际情况出发,有机地结合各种传动形式,充分发挥液压传动的优点,力求设计出结构简单、工作可靠、成本低、效率高、操作简单、维修方便的液压传动系统。 1.(说明书)题目:节流调速回路实验装置设计 2.题目背景和意义:液压传动由于其具有传动功率大、易于实现无级调速等优点,使得其在各类机械设备中得到了广泛的应用。通过该题目原理图的设计,可以使学生熟悉液压传动系统设计的一般程序,了解并掌握液压传动这门技术。通过液压传动装置的设计,可以使学生掌握机械设计的一般程序和基本方法。总之,通过本题目的设计,可以使机械设计制造及其自动化专业的学生对四年所学课程得到一次较为全面的实践锻炼。 3.设计(说明书)的主要内容(理工科含技术指标): 1)研究采用节流阀的节流调速回路的原理,2)设计出合理的、能满足使用要求的节流阀进油路、回油路、旁油路节流调速回路实验装置,3)用电磁溢流阀实现油泵卸荷,4)绘制主要零件图,5)选择液压元件型号,6)对系统进行温升校核。
温馨提示:
1、题目前面的备注【字母数字编号】为本站整理分类的编号,与课题内容无关,请选题时忽视;
2、若题目上备注三维,则表示文件里包含三维源文件,由于三维组成零件数量较多,为保证预览截图的简洁性,本站将三维文件夹进行了打包。三维及CAD预览截图,均为本站电脑打开软件进行截图的,保证能够打开,下载原件超高清,下载后解压即可;
3、本站所有资源如无特殊说明,都需要本地电脑安装Office2007。图纸软件为AutoCAD,PROE,UG,SolidWorks,CATIA等;
4、本站所有图文资料仅供用户学习参考,不作为任何商用或其他用途;
5、本站不保证下载资源的准确性、安全性和完整性, 不包修改,不支持退换,同时也不承担用户因使用这些下载资源对自己和他人造成任何形式的伤害或损失;
6、 下载文件中如有侵权或不适当内容,请与我们联系,我们立即纠正。