

作品包括:
Word版说明书1份,共48页,约18000字
CAD版本图纸,共9张

目 录
目 录 II
第1章 绪 论 5
1.1 课题研究的意义 5
1.2 本课题研究的参数要求 5
第2章 微机数控系统总体设计方案的拟定 7
2.1 总体方案设计的内容 7
2.1.1 数控系统总体设计方案的拟定 7
2.1.2 进给伺服系统机械部分设计计算 7
2.1.3微机控制系统的设计 7
2.1.4 数控加工程序的编制 7
2.2 总体设计方案的确定 8
2.2.1系统运动方式的确定 8
2.2.2伺服系统的选择 8
2.2.3 执行机构运动方式的确定 9
2.2.4 计算机的选用 9
2.3 经济型数控车床纵向伺服单元框图 10
第3章 纵向进给伺服进给结构设计 10
3.1 确定脉冲当量 10
3.2 切削力的计算 10
3.3滚珠丝杠螺母副的计算和选型 11
3.2.1 精度的选择 11
2.2.2丝杠导程的确定 11
3.2.3 最大工作载荷的计算 12
3.2.4 最大动载荷的计算 12
3.2.5 滚珠丝杠螺母副的选型 13
3.2.6 滚珠丝杠副的支承方式 13
3.3.3 传动效率的计算 14
3.2.8 刚度的验算 14
3.2.9 稳定性校核 15
3.2.10 临界转速的验证 15
3.4 齿轮传动的计算 16
3.5 伺服电机的选择 16
3.6导轨的特点 20
3.7 导轨的设计 21
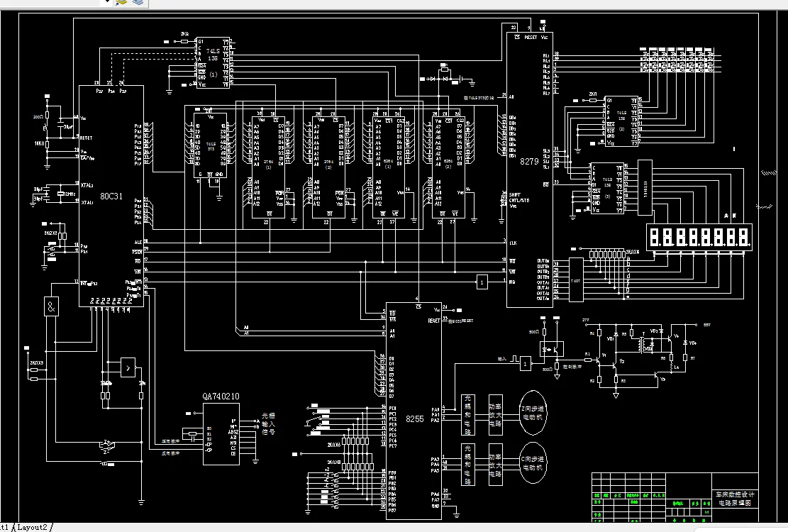
第4章 电气控制系统设计 24
4.1 单片机数控系统硬件电路设计内容 24
4.2 I/O接口电路 26
4.3 所用芯片接线引脚介绍 27
4.4 辅助电路的设计 31
4.5 微机控制软件 36
4.6 系统直线插补软件设计 38
第5章 数控机床的加工程序编制 41
5.1 零件图数控加工工艺分析 41
4.2 零件图分析 41
5.3 确定加工方法 41
5.4 确定加工方案 42
5.5 定位基准的选择 42
5.6 装夹方式的选择 42
5.7 选择数控刀具的原则 42
5.8 选择数控车削用刀具 43
5.9 典型轴类零件加工工艺 44
5.10 编程 46
参考文献 48
致 谢 49
温馨提示:
1、题目前面的备注【字母数字编号】为本站整理分类的编号,与课题内容无关,请选题时忽视;
2、若题目上备注三维,则表示文件里包含三维源文件,由于三维组成零件数量较多,为保证预览截图的简洁性,本站将三维文件夹进行了打包。三维及CAD预览截图,均为本站电脑打开软件进行截图的,保证能够打开,下载原件超高清,下载后解压即可;
3、本站所有资源如无特殊说明,都需要本地电脑安装Office2007。图纸软件为AutoCAD,PROE,UG,SolidWorks,CATIA等;
4、本站所有图文资料仅供用户学习参考,不作为任何商用或其他用途;
5、本站不保证下载资源的准确性、安全性和完整性, 不包修改,不支持退换,同时也不承担用户因使用这些下载资源对自己和他人造成任何形式的伤害或损失;
6、 下载文件中如有侵权或不适当内容,请与我们联系,我们立即纠正。