

作品包括
Word版说明书1份,共26页,约10000字
CAD版本图纸,共8张
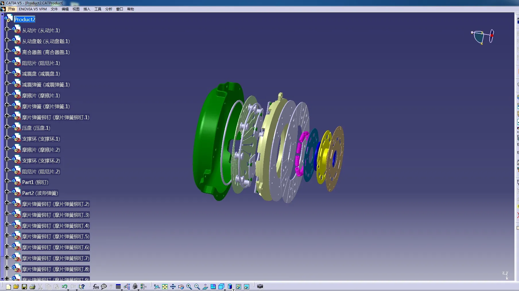
Catia三维图一套

摘要
离合器是传动系统与发动机相连的重要部件,主要功能就是实现对动力的切断和对动力输出的传递,保证汽车起步时将发动机与传动系统进行平顺接合,保证起步平稳;在换挡时将发动机动力切断,减少变速器中换挡时齿轮冲击;工作时受到大载荷时,限制传动系最大转矩,防止传动系过载产生损坏,降低传动系统噪声。
本次设计主要针对商用车摩擦离合器的设计,此次课题目的了解离合器的设计过程,其次检验成果,为以后工作打下基础。本课题主要工作内容,首先了解离合器的发展及简介,确定离合器的结构,确定从动盘、压紧弹簧、分离杠杆、从动盘、摩擦片、压盘、离合器盖相关类型;其次对离合器核心参数进行计算,确定摩擦片、后备系数、膜片弹簧参数,在对扭转减振器的参数进行计算校核,以及对离合器的操纵系统进行选取确定结构要求。
最后根据计算参数使用CATIA绘制三维模型,再使用CAD绘制零件图,完成说明书编写。
关键词:离合器;从动盘;压盘;膜片弹簧离合器;
目录
摘要 1
Potato slice design 2
1 绪论 3
1.1离合器研究背景 3
1.2离合器简介 3
1.3课题研究的内容 4
2 离合器设计方案与分析 5
2.1整车参数 5
2.2离合器结构分析 5
2.2.1选取从动盘数量及类型 5
2.2.2压紧弹簧布置形式 6
2.2.3 分离杠杆结构形式 7
2.2.4 从动盘 8
2.2.5 摩擦片 9
2.2.6 压盘 10
2.2.7 离合器盖 10
3离合器参数计算 10
3.1摩擦片参数初选 10
3.2后备系数 11
3.3摩擦片参数计算 11
3.4 单位压力 12
3.5 离合器基本参数的优化 13
3.5.1设计变量 13
3.5.2目标函数 13
3.5.3约束条件 13
3.6膜片弹簧计算 14
4扭转减振器设计 15
4.1扭转减振器功能 15
4.2扭转减振器的主要参数 15
4.2.1扭转减振器主要参数 15
4.2.2减振弹簧的计算 17
5离合器操纵系统 18
5.1离合器操纵机构要求 18
5.2操纵机构结构选择 19
6离合器主要零件结构设计 19
6.1从动盘总成 19
6.2离合器盖总成 19
6.2.1离合器盖 19
6.2.2压盘 19
6.2.3 分离杠杆装置 20
6.3分析轴承 21
7 总结 22
参考文献 23
致谢 24
温馨提示:
1、题目前面的备注【字母数字编号】为本站整理分类的编号,与课题内容无关,请选题时忽视;
2、若题目上备注三维,则表示文件里包含三维源文件,由于三维组成零件数量较多,为保证预览截图的简洁性,本站将三维文件夹进行了打包。三维及CAD预览截图,均为本站电脑打开软件进行截图的,保证能够打开,下载原件超高清,下载后解压即可;
3、本站所有资源如无特殊说明,都需要本地电脑安装Office2007。图纸软件为AutoCAD,PROE,UG,SolidWorks,CATIA等;
4、本站所有图文资料仅供用户学习参考,不作为任何商用或其他用途;
5、本站不保证下载资源的准确性、安全性和完整性, 不包修改,不支持退换,同时也不承担用户因使用这些下载资源对自己和他人造成任何形式的伤害或损失;
6、 下载文件中如有侵权或不适当内容,请与我们联系,我们立即纠正。