

作品包括:
说明书1份,共62页,约22000字左右
外文翻译一份
CAD版本本图纸,共2张
SW三维图一套
目录
摘要.........................................................................................................................................
IAbstract................................................................................................................................
II第 1 章
绪论.........................................................................................................................
11.1
四足机器人研究背景..............................................................................................
11.2
四足机器人研究国内外现状..................................................................................
2 1.2.1
国外研究现状...............................................................................................
2 1.2.2
国内研究现状...............................................................................................
31.3
本章小结..................................................................................................................
4第 2 章 四足机器人虚拟样机的建立...................................................................................
52.1
虚拟样机技术和 ADAMS 软件.............................................................................
52.2
建立四足机器人模型..............................................................................................
5 2.2.1
Solid-works 软件...........................................................................................
6 2.2.2
四足机器人结构的简化和三维造型...........................................................
62.3
四足机器人虚拟样机建立......................................................................................
7 2.3.1
Solidworks 模型导入 Adams........................................................................
7 2.3.2
添加约束.......................................................................................................
9 2.3.3
添加驱动.....................................................................................................
10 2.3.4
施加力.........................................................................................................
112.4
本章小结................................................................................................................
14第 3 章 四足机器人的 WALK 步态仿真...........................................................................
153.1
引言........................................................................................................................
153.2
髋关节和膝关节的运动控制规律........................................................................
163.3
四足机器人在 Adams 下的运动学仿真..............................................................
18 3.3.1
机器人机体的运动仿真分析.....................................................................
18 3.3.2
机器人单腿的仿真分析.............................................................................
223.4
四足机器人在 Adams 下的动力学仿真..............................................................
24
山东大学毕业论文
3.5 本章小结.................................................................................................................
26第 4 章四足机器人液压驱动系统设计...............................................................................
274.1
前言........................................................................................................................
274.2
四足机器人液压驱动系统研究............................................................................
28 4.2.1
四足机器人腿部结构设计.........................................................................
28 4.2.2
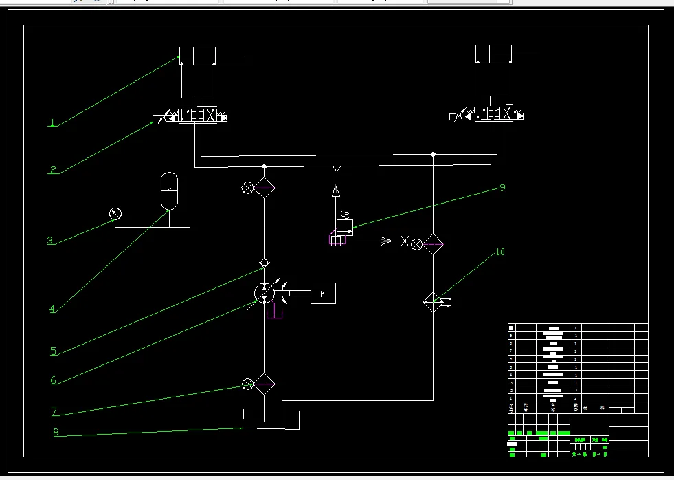
四足机器人腿部液压系统原理图.............................................................
28 4.2.2
四足机器人腿部液压系统重要元件介绍及原理.....................................
294.3
本章小结................................................................................................................
31第 5 章 结论与展望.............................................................................................................
33参考文献...............................................................................................................................
35致谢....................................................................................................................................... 38
译文与原文........................................................................................................................... 39
温馨提示:
1、题目前面的备注【字母数字编号】为本站整理分类的编号,与课题内容无关,请选题时忽视;
2、若题目上备注三维,则表示文件里包含三维源文件,由于三维组成零件数量较多,为保证预览截图的简洁性,本站将三维文件夹进行了打包。三维及CAD预览截图,均为本站电脑打开软件进行截图的,保证能够打开,下载原件超高清,下载后解压即可;
3、本站所有资源如无特殊说明,都需要本地电脑安装Office2007。图纸软件为AutoCAD,PROE,UG,SolidWorks,CATIA等;
4、本站所有图文资料仅供用户学习参考,不作为任何商用或其他用途;
5、本站不保证下载资源的准确性、安全性和完整性, 不包修改,不支持退换,同时也不承担用户因使用这些下载资源对自己和他人造成任何形式的伤害或损失;
6、 下载文件中如有侵权或不适当内容,请与我们联系,我们立即纠正。