

作品包括:
说明书1份,共113页,约32000字左右
CAD版本本图纸,共2张
摘要
通过对古煤矿的调查研究,得出该煤矿的煤层厚度大,一次性采全高相对困难,若采用普通综和机械化开采开发会产生工作面采出率低,含矸率大等问题。为了解决煤矿的生产要求。确定以综放开采的形式进行开发。
本次设计的研究方法是首先通过煤矿的年产量确定日产量再通过采放比确定采煤机的生产能力,然后选择与之能够配套的相关设备。通过整理机械设备为选择相关电气设备做好基础。通过对这些设备有序的选择和整理来满足整个综合机械化开采的要求。
通过选择各种机械设备及电气设备来满足适应煤矿生产需求。保证煤层的稳定开采。同时掌握所选机电设备的选型原则、计算方法,以及各设备的性能特点。
关键字:综放工作面;机械设备选型;电气设备选型;放顶煤液压支架
目录
前言 1
1 矿区概述及井田地质特征 2
1.1 井田煤矿综述 2
1.2 某盘区开采条件 2
1.2.1 某盘区的煤层条件 2
1.2.2 某盘区的顶底板条件 3
1.2.3 某盘区工作面综述 3
1.3 综放工作面主要设备选型原则 4
1.3.1 放顶煤液压支架的选型原则 4
1.3.2 采煤机的选型原则 4
1.3.3 工作面前后部输送机的选型原则 4
1.3.4 顺槽运输设备选型原则 5
1.3.5 其他设备选型原则 5
1.4 小结 5
2 采煤机的选型 6
2.1 对采煤机的基本要求 6
2.1.1 影响采煤机选型的工作面地质因素 6
2.1.2 采放比及工作面参数确定 6
2.1.3 采煤机进刀方式的选择 7
2.2 采煤机性能参数的选择和确定 7
2.2.1 采煤机滚筒直径的选择 7
2.2.2 截深的选择 8
2.2.3 滚筒转速及截割速度 8
2.2.4 采煤机最小设计生产率 8
2.2.5 采煤机在截割时的牵引速度及生产率 10
2.2.6 采煤机所需装机功率 11
2.2.7 初选采煤机牵引力 12
2.3 初选采煤机 12
2.3.1 采煤机喷雾供水装置 13
2.4 初选采煤机主要技术参数的校核 15
2.4.1 采煤机最大采高的校核 15
2.4.2 最小采高的校核 15
2.4.3 卧底量校核 15
2.4.4 采煤机最大牵引速度校核 16
2.4.5 采煤机牵引力的估算 17
2.5小结 17
3 刮板输送机选型 19
3.1 刮板输送机概述 19
3.1.1刮板输送机的组成结构 19
3.1.2 刮板输送机的工作原理 19
3.1.3 刮板输送机的链型选择 19
3.2 与采煤机配合的刮板机选型 19
3.2.1 刮板输送机的运输能力计算 19
3.2.2 初选前部刮板输送机 20
3.2.3前部刮板输送机输送能力验算 20
3.2.4前部刮板输送机运行阻力计算 21
3.2.5 前部刮板输送机电动机功率 23
3.2.6 前部刮板输送机刮板链强度验算 24
3.2.7 前部刮板输送机弯曲段长度计算 26
3.3 放顶煤刮板输送机的选择 28
3.3.1综放工作面放顶煤循环时间的确定 28
3.3.2 综放工作面放煤能力的确定 29
3.3.3 刮板输送机运输能力计算 29
3.3.4 初选后部刮板输送机 30
3.3.5 后部刮板输送机输送能力验算 30
3.3.6 后部刮板输送机运行阻力计算 30
3.3.7 后部刮板输送机电动机功率 31
3.3.8 后部刮板输送机刮板链强度验算 32
3.4小结 34
4 液压支架 35
4.1 液压支架架型的确定 35
4.1.1 放顶煤支架种类的选择 35
4.1.2 顶板类型及其分类 35
4.2 液压支架参数的确定 37
4.2.1 支架高度确定 37
4.2.2 支架的伸缩比确定 38
4.2.3 顶梁长度的确定 38
4.2.4顶梁宽度的确定 39
4.2.5 底板的长度确定 40
4.2.6 底座的宽度 40
4.2.7 支架中心距 40
4.2.8 支架移架步距 40
4.2.9 支架强度和工作阻力 40
4.2.10 初撑力确定 42
4.2.11 移架阻力及推溜力 42
4.3 初选液压支架型号 42
4.4 性能验算 42
4.4.1 底板比压校核 43
4.4.2工作阻力(支架强度)初撑力验算 43
4.4.3顶板覆盖率 43
4.4.4 支架布置台数 44
4.5 端头支架 44
4.6小结 45
5 顺槽转载机选型 46
5.1 桥式转载机概述 46
5.1.1 转载机的工作原理 46
5.2 转载机选型计算 46
5.2.1转载机运输能力计算 46
5.2.2 选择转载机 46
5.3 破碎机选型 47
5.3.1 机械破碎的基本形式 47
5.3.2 破碎机的参数 47
5.4小结 48
6 胶带输送机的选型 49
6.1胶带输送机概述 49
6.2 选择胶带输送机 49
6.2.1胶带输送机的运输能力校验 49
6.2.2 胶带输送机圆周力计算 50
6.2.3 胶带输送机垂度的校核及各点张力的计算 52
6.2.4 输送机胶带安全系数校核 54
6.2.5 输送机功率计算 54
6.3小结 55
7 乳化液泵站的选型 56
7.1 乳化液泵站的组成 56
7.1.1 乳化液泵的特点 56
7.1.2 乳化液箱的结构 56
7.2 乳化液泵站的计算 56
7.2.1 乳化液泵站压力的确定 56
7.2.2 乳化液泵站流量的确定 58
7.2.3 选择乳化液泵 59
7.2.4乳化液泵的电机功率 60
7.3 乳化液箱容积的验算 60
7.4乳化液 62
7.5 小结 62
8 综放工作面通风系统及合理配风量确定 63
8.1 综放工作面通风系统确定 63
8.2 综放工作面合理通风参数及其配风量 63
8.3小结 64
9 综采工作面三机配套 65
9.1 工作面三机生产能力配套 65
9.2 工作面三机性能配套 66
9.3 小结 66
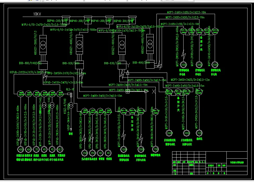
10 井下供电设备选型 67
10.1 综放工作面设备选用 67
10.2 综放工作面供电系统负荷计算 67
10.2.1 电压等级 67
10.2.2 工作面移动变电站及配电点位置的确定 68
10.2.3 负荷统计 68
10.3 移动变电站容量选型及计算 70
10.4移动变电站高压配电装置选择 72
10.5 高压电缆选择及校验 73
10.6 低压电缆选择及校验 80
10.6.1 按长时最大负荷电流与机械强度初选低压电缆截面 80
10.6.2按允许电压损失校验或复选电缆截面 82
10.7 短路电流的计算 89
10.7.1 电源系统的电抗计算 89
10.7.2 高压电缆的阻抗计算 89
10.7.3 移动变电站的阻抗计算 91
10.7.4低压电缆的阻抗 91
10.7.5三相短路电流计算 92
10.8低压电缆热稳定校核 93
10.9 电磁起动器和低压保护箱选择 94
10.10 过电流保护装置的整定 95
10.11 小结 98
11.结论 99
致谢 100
参考文献 101
附录A 102
附录B 106
温馨提示:
1、题目前面的备注【字母数字编号】为本站整理分类的编号,与课题内容无关,请选题时忽视;
2、若题目上备注三维,则表示文件里包含三维源文件,由于三维组成零件数量较多,为保证预览截图的简洁性,本站将三维文件夹进行了打包。三维及CAD预览截图,均为本站电脑打开软件进行截图的,保证能够打开,下载原件超高清,下载后解压即可;
3、本站所有资源如无特殊说明,都需要本地电脑安装Office2007。图纸软件为AutoCAD,PROE,UG,SolidWorks,CATIA等;
4、本站所有图文资料仅供用户学习参考,不作为任何商用或其他用途;
5、本站不保证下载资源的准确性、安全性和完整性, 不包修改,不支持退换,同时也不承担用户因使用这些下载资源对自己和他人造成任何形式的伤害或损失;
6、 下载文件中如有侵权或不适当内容,请与我们联系,我们立即纠正。